Suppr超能文献

内吞途径介导昆虫橘小实蝇对RNA干扰的抗性。

Endocytic pathway mediates refractoriness of insect Bactrocera dorsalis to RNA interference.

作者信息

Li Xiaoxue, Dong Xiaolong, Zou Cong, Zhang Hongyu

机构信息

State Key Laboratory of Agricultural Microbiology, Hubei Key Laboratory of Insect Resource Application and Sustainable Pest Control, Institute of Urban and Horticultural Entomology, College of Plant Science and Technology, Huazhong Agricultural University, Wuhan 430070, Hubei, People's Republic of China.

出版信息

Sci Rep. 2015 Mar 3;5:8700. doi: 10.1038/srep08700.

Abstract

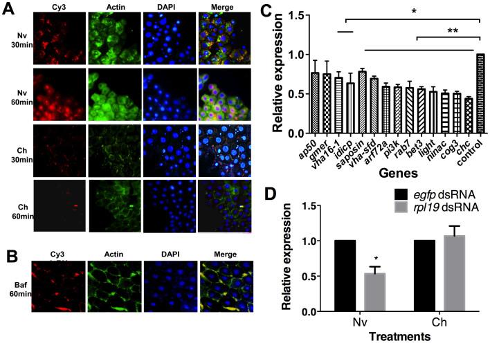
RNA interference (RNAi) is a powerful and convenient tool for sequence-specific gene silencing, and it is triggered by double-stranded RNA (dsRNA). RNAi can be easily achieved in many eukaryotes by either injecting or feeding dsRNAs. This mechanism has demonstrated its potential in fundamental research on genetics, medicine and agriculture. However, the possibility that insects might develop refractoriness to RNAi remains unexplored. In this study, we report that the oriental fruit fly, Bactrocera dorsalis, became refractory to RNAi using orally administered dsRNA targeting endogenous genes. Furthermore, refractoriness to RNAi is not gene-specific, and its duration depends on the dsRNA concentration. RNAi blockage requires the endocytic pathway. Fluorescence microscopy indicated that in RNAi refractory flies, dsRNA uptake is blocked. Genes involved in the entry of dsRNAs into cells, including chc, cog3, light and others, are down-regulated in RNAi refractory flies. Increasing the endocytic capacity by improving F-actin polymerization disrupts RNAi refractoriness after both primary and secondary dsRNA exposures. Our results demonstrate that an insect can become refractory to RNAi by preventing the entry of dsRNA into its cells.

摘要

RNA干扰(RNAi)是一种用于序列特异性基因沉默的强大且便捷的工具,它由双链RNA(dsRNA)触发。通过注射或喂食dsRNA,RNAi在许多真核生物中都能轻松实现。这种机制在遗传学、医学和农业的基础研究中已展现出其潜力。然而,昆虫可能对RNAi产生抗性的可能性仍未得到探索。在本研究中,我们报告称,使用靶向内源基因的口服dsRNA时,东方果实蝇(橘小实蝇)对RNAi产生了抗性。此外,对RNAi的抗性并非基因特异性的,其持续时间取决于dsRNA的浓度。RNAi阻断需要内吞途径。荧光显微镜检查表明,在对RNAi产生抗性的果蝇中,dsRNA摄取被阻断。在对RNAi产生抗性的果蝇中,参与dsRNA进入细胞的基因,包括chc、cog3、light等,表达下调。通过改善F-肌动蛋白聚合来增强内吞能力,在初次和二次dsRNA暴露后均能破坏RNAi抗性。我们的结果表明,昆虫可通过阻止dsRNA进入其细胞而对RNAi产生抗性。

https://cdn.ncbi.nlm.nih.gov/pmc/blobs/6683/4346973/e95d18a26b12/srep08700-f1.jpg

文献AI研究员

20分钟写一篇综述,助力文献阅读效率提升50倍。

立即体验

用中文搜PubMed

大模型驱动的PubMed中文搜索引擎

马上搜索

文档翻译

学术文献翻译模型,支持多种主流文档格式。

立即体验