• 文献检索
  • 文档翻译
  • 深度研究
  • 学术资讯
  • Suppr Zotero 插件Zotero 插件
  • 邀请有礼
  • 套餐&价格
  • 历史记录
应用&插件
Suppr Zotero 插件Zotero 插件浏览器插件Mac 客户端Windows 客户端微信小程序
定价
高级版会员购买积分包购买API积分包
服务
文献检索文档翻译深度研究API 文档MCP 服务
关于我们
关于 Suppr公司介绍联系我们用户协议隐私条款
关注我们

Suppr 超能文献

核心技术专利:CN118964589B侵权必究
粤ICP备2023148730 号-1Suppr @ 2026

文献检索

告别复杂PubMed语法,用中文像聊天一样搜索,搜遍4000万医学文献。AI智能推荐,让科研检索更轻松。

立即免费搜索

文件翻译

保留排版,准确专业,支持PDF/Word/PPT等文件格式,支持 12+语言互译。

免费翻译文档

深度研究

AI帮你快速写综述,25分钟生成高质量综述,智能提取关键信息,辅助科研写作。

立即免费体验

早期生活应激后,CpG岛岸区的甲基化上调Nr3c1启动子活性。

Methylation at the CpG island shore region upregulates Nr3c1 promoter activity after early-life stress.

作者信息

Bockmühl Yvonne, Patchev Alexandre V, Madejska Arleta, Hoffmann Anke, Sousa Joao C, Sousa Nuno, Holsboer Florian, Almeida Osborne F X, Spengler Dietmar

机构信息

a Max Planck Institute of Psychiatry ; Munich , Germany.

出版信息

Epigenetics. 2015;10(3):247-57. doi: 10.1080/15592294.2015.1017199.

DOI:10.1080/15592294.2015.1017199
PMID:25793778
原文链接:https://pmc.ncbi.nlm.nih.gov/articles/PMC4622987/
Abstract

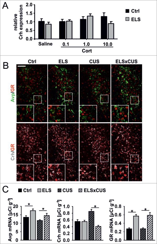
Early-life stress (ELS) induces long-lasting changes in gene expression conferring an increased risk for the development of stress-related mental disorders. Glucocorticoid receptors (GR) mediate the negative feedback actions of glucocorticoids (GC) in the paraventricular nucleus (PVN) of the hypothalamus and anterior pituitary and therefore play a key role in the regulation of the hypothalamic-pituitary-adrenal (HPA) axis and the endocrine response to stress. We here show that ELS programs the expression of the GR gene (Nr3c1) by site-specific hypermethylation at the CpG island (CGI) shore in hypothalamic neurons that produce corticotropin-releasing hormone (Crh), thus preventing Crh upregulation under conditions of chronic stress. CpGs mapping to the Nr3c1 CGI shore region are dynamically regulated by ELS and underpin methylation-sensitive control of this region's insulation-like function via Ying Yang 1 (YY1) binding. Our results provide new insight into how a genomic element integrates experience-dependent epigenetic programming of the composite proximal Nr3c1 promoter, and assigns an insulating role to the CGI shore.

摘要

早年生活应激(ELS)会诱导基因表达发生持久变化,增加患应激相关精神障碍的风险。糖皮质激素受体(GR)介导糖皮质激素(GC)在下丘脑室旁核(PVN)和垂体前叶的负反馈作用,因此在调节下丘脑-垂体-肾上腺(HPA)轴以及对应激的内分泌反应中起关键作用。我们在此表明,ELS通过在产生促肾上腺皮质激素释放激素(Crh)的下丘脑神经元中,对CpG岛(CGI)边缘进行位点特异性高甲基化,来调控GR基因(Nr3c1)的表达,从而在慢性应激条件下阻止Crh上调。映射到Nr3c1 CGI边缘区域的CpG受ELS动态调控,并通过阴阳1(YY1)结合对该区域的绝缘样功能进行甲基化敏感控制。我们的研究结果为基因组元件如何整合复合近端Nr3c1启动子的经验依赖性表观遗传编程提供了新见解,并赋予了CGI边缘绝缘作用。

https://cdn.ncbi.nlm.nih.gov/pmc/blobs/2168/4622987/b13a0ca09008/kepi-10-03-1017199-g005.jpg
https://cdn.ncbi.nlm.nih.gov/pmc/blobs/2168/4622987/6479548d5ac0/kepi-10-03-1017199-g001.jpg
https://cdn.ncbi.nlm.nih.gov/pmc/blobs/2168/4622987/eefeee0710ef/kepi-10-03-1017199-g002.jpg
https://cdn.ncbi.nlm.nih.gov/pmc/blobs/2168/4622987/48d3c4eca05c/kepi-10-03-1017199-g003.jpg
https://cdn.ncbi.nlm.nih.gov/pmc/blobs/2168/4622987/8641cfec1461/kepi-10-03-1017199-g004.jpg
https://cdn.ncbi.nlm.nih.gov/pmc/blobs/2168/4622987/b13a0ca09008/kepi-10-03-1017199-g005.jpg
https://cdn.ncbi.nlm.nih.gov/pmc/blobs/2168/4622987/6479548d5ac0/kepi-10-03-1017199-g001.jpg
https://cdn.ncbi.nlm.nih.gov/pmc/blobs/2168/4622987/eefeee0710ef/kepi-10-03-1017199-g002.jpg
https://cdn.ncbi.nlm.nih.gov/pmc/blobs/2168/4622987/48d3c4eca05c/kepi-10-03-1017199-g003.jpg
https://cdn.ncbi.nlm.nih.gov/pmc/blobs/2168/4622987/8641cfec1461/kepi-10-03-1017199-g004.jpg
https://cdn.ncbi.nlm.nih.gov/pmc/blobs/2168/4622987/b13a0ca09008/kepi-10-03-1017199-g005.jpg

相似文献

1
Methylation at the CpG island shore region upregulates Nr3c1 promoter activity after early-life stress.早期生活应激后,CpG岛岸区的甲基化上调Nr3c1启动子活性。
Epigenetics. 2015;10(3):247-57. doi: 10.1080/15592294.2015.1017199.
2
Methylation of HPA axis related genes in men with hypersexual disorder.患有性欲亢进症男性中下丘脑-垂体-肾上腺(HPA)轴相关基因的甲基化
Psychoneuroendocrinology. 2017 Jun;80:67-73. doi: 10.1016/j.psyneuen.2017.03.007. Epub 2017 Mar 10.
3
Increased expression of corticotropin-releasing hormone and vasopressin messenger ribonucleic acid (mRNA) in the hypothalamic paraventricular nucleus during repeated stress: association with reduction in glucocorticoid receptor mRNA levels.反复应激期间下丘脑室旁核中促肾上腺皮质激素释放激素和血管加压素信使核糖核酸(mRNA)表达增加:与糖皮质激素受体mRNA水平降低相关。
Endocrinology. 1995 Aug;136(8):3299-309. doi: 10.1210/endo.136.8.7628364.
4
Lower methylation of glucocorticoid receptor gene promoter 1F in peripheral blood of veterans with posttraumatic stress disorder.创伤后应激障碍退伍军人外周血中糖皮质激素受体基因启动子 1F 的低甲基化。
Biol Psychiatry. 2015 Feb 15;77(4):356-64. doi: 10.1016/j.biopsych.2014.02.006. Epub 2014 Feb 17.
5
Glucocorticoid receptor gene (NR3C1) methylation processes as mediators of early adversity in stress-related disorders causality: A critical review.糖皮质激素受体基因(NR3C1)甲基化过程作为应激相关障碍因果关系中早期逆境的介质:一项批判性综述。
Neurosci Biobehav Rev. 2015 Aug;55:520-35. doi: 10.1016/j.neubiorev.2015.05.016. Epub 2015 Jun 11.
6
Tissue-, sex-, and age-specific DNA methylation of rat glucocorticoid receptor gene promoter and insulin-like growth factor 2 imprinting control region.组织、性别和年龄特异性的大鼠糖皮质激素受体基因启动子和胰岛素样生长因子 2 印迹控制区的 DNA 甲基化。
Physiol Genomics. 2017 Nov 1;49(11):690-702. doi: 10.1152/physiolgenomics.00009.2017. Epub 2017 Sep 15.
7
DNA methylation and expression of stress related genes in PBMC of MDD patients with and without serious suicidal ideation.伴有和不伴有严重自杀意念的抑郁症患者外周血单核细胞中应激相关基因的DNA甲基化与表达
J Psychiatr Res. 2017 Jun;89:115-124. doi: 10.1016/j.jpsychires.2017.02.005. Epub 2017 Feb 16.
8
Chronic Fatigue Syndrome and DNA Hypomethylation of the Glucocorticoid Receptor Gene Promoter 1F Region: Associations With HPA Axis Hypofunction and Childhood Trauma.慢性疲劳综合征与糖皮质激素受体基因启动子1F区域的DNA低甲基化:与下丘脑-垂体-肾上腺轴功能减退及童年创伤的关联
Psychosom Med. 2015 Oct;77(8):853-62. doi: 10.1097/PSY.0000000000000224.
9
Methylation of the leukocyte glucocorticoid receptor gene promoter in adults: associations with early adversity and depressive, anxiety and substance-use disorders.成人白细胞糖皮质激素受体基因启动子的甲基化:与早期逆境、抑郁、焦虑及物质使用障碍的关联
Transl Psychiatry. 2016 Jul 5;6(7):e848. doi: 10.1038/tp.2016.112.
10
Prenatal Maternal Stress Predicts Methylation of Genes Regulating the Hypothalamic-Pituitary-Adrenocortical System in Mothers and Newborns in the Democratic Republic of Congo.产前母亲压力可预测刚果民主共和国母亲和新生儿中调节下丘脑 - 垂体 - 肾上腺皮质系统的基因甲基化情况。
Child Dev. 2016 Jan-Feb;87(1):61-72. doi: 10.1111/cdev.12487.

引用本文的文献

1
Protective Potential of -Derived Polyphenols in Stress-Related Central Nervous System Disorders, Including Dementia.源自 的多酚在包括痴呆症在内的应激相关中枢神经系统疾病中的保护潜力。 (你提供的原文中“-Derived”前似乎缺失了具体内容)
Curr Issues Mol Biol. 2025 Jul 17;47(7):556. doi: 10.3390/cimb47070556.
2
Epigenetic Alterations in Post-Traumatic Stress Disorder: Comprehensive Review of Molecular Markers.创伤后应激障碍中的表观遗传改变:分子标志物的综合综述
Complex Psychiatry. 2024 Nov 18;10(1-4):71-107. doi: 10.1159/000541822. eCollection 2024 Jan-Dec.
3
Identification of Specific Plasma miRNAs as Potential Biomarkers for Major Depressive Disorder.

本文引用的文献

1
Epigenetic modification of the glucocorticoid receptor gene is linked to traumatic memory and post-traumatic stress disorder risk in genocide survivors.糖皮质激素受体基因的表观遗传修饰与种族灭绝幸存者的创伤记忆及创伤后应激障碍风险相关。
J Neurosci. 2014 Jul 30;34(31):10274-84. doi: 10.1523/JNEUROSCI.1526-14.2014.
2
Associations between early life stress and gene methylation in children.儿童早期生活压力与基因甲基化之间的关联。
Child Dev. 2015 Jan-Feb;86(1):303-9. doi: 10.1111/cdev.12270. Epub 2014 Jul 24.
3
Association between methylation of the glucocorticoid receptor gene, childhood maltreatment, and clinical severity in borderline personality disorder.
鉴定特定血浆微小RNA作为重度抑郁症的潜在生物标志物
Biomedicines. 2024 Sep 24;12(10):2165. doi: 10.3390/biomedicines12102165.
4
Enduring Neurobiological Consequences of Early-Life Stress: Insights from Rodent Behavioral Paradigms.早期生活应激的持久神经生物学后果:来自啮齿动物行为范式的见解
Biomedicines. 2024 Sep 2;12(9):1978. doi: 10.3390/biomedicines12091978.
5
Effects of DNA Methylation of HPA-Axis Genes of F1 Juvenile Induced by Maternal Density Stress on Behavior and Immune Traits in Root Voles ()-A Field Experiment.母体密度应激诱导的根田鼠F1幼崽HPA轴基因DNA甲基化对其行为和免疫性状的影响——一项野外实验
Animals (Basel). 2024 Aug 25;14(17):2467. doi: 10.3390/ani14172467.
6
Personality vulnerability to depression, resilience, and depressive symptoms: epigenetic markers among perinatal women.围产期妇女的抑郁易感性、韧性和抑郁症状的人格特征:表观遗传标记。
Ups J Med Sci. 2024 Sep 4;129. doi: 10.48101/ujms.v129.10603. eCollection 2024.
7
Parental stress and child stimulation practices: examining associations with child developmental outcomes over time in Kenya and Zambia.父母压力与儿童激励措施:肯尼亚和赞比亚儿童发育成果随时间变化的关联研究
BMC Psychol. 2024 Jan 26;12(1):50. doi: 10.1186/s40359-024-01533-y.
8
Research trend of epigenetics and depression: adolescents' research needs to strengthen.表观遗传学与抑郁症的研究趋势:青少年研究有待加强。
Front Neurosci. 2024 Jan 5;17:1289019. doi: 10.3389/fnins.2023.1289019. eCollection 2023.
9
From maternal glucocorticoid and thyroid hormones to epigenetic regulation of offspring gene expression: An experimental study in a wild bird species.从母体糖皮质激素和甲状腺激素到后代基因表达的表观遗传调控:一项对野生鸟类物种的实验研究。
Evol Appl. 2023 Oct 3;16(10):1753-1769. doi: 10.1111/eva.13598. eCollection 2023 Oct.
10
The transcription activity of on expression is significantly blocked by methylation of CpG shore in non-promoter of lung cancer cell lines.肺癌细胞系非启动子区域中CpG岛岸的甲基化显著阻断了[具体物质]对[具体物质]表达的转录活性。 (你提供的原文中部分关键信息缺失,我按照格式要求进行了翻译,实际完整准确理解需补充完整原文信息)
Transl Cancer Res. 2023 Oct 31;12(10):2582-2595. doi: 10.21037/tcr-23-909. Epub 2023 Oct 20.
糖皮质激素受体基因甲基化、童年期虐待与边缘型人格障碍临床严重程度之间的关联。
J Psychiatr Res. 2014 Oct;57:34-40. doi: 10.1016/j.jpsychires.2014.06.011. Epub 2014 Jul 1.
4
Comprehensive overview of the structure and regulation of the glucocorticoid receptor.糖皮质激素受体的结构与调节的全面概述。
Endocr Rev. 2014 Aug;35(4):671-93. doi: 10.1210/er.2014-1010. Epub 2014 Jun 17.
5
Influences of maternal and paternal PTSD on epigenetic regulation of the glucocorticoid receptor gene in Holocaust survivor offspring.父母 PTSD 对大屠杀幸存者后代糖皮质激素受体基因表观遗传调控的影响。
Am J Psychiatry. 2014 Aug;171(8):872-880. doi: 10.1176/appi.ajp.2014.13121571.
6
Epigenetic modulation of glucocorticoid receptors in posttraumatic stress disorder.创伤后应激障碍中糖皮质激素受体的表观遗传调控
Transl Psychiatry. 2014 Mar 4;4(3):e368. doi: 10.1038/tp.2014.3.
7
Early-life stress reduces DNA methylation of the Pomc gene in male mice.早期生活应激降低雄性小鼠 Pomc 基因的 DNA 甲基化。
Endocrinology. 2014 May;155(5):1751-62. doi: 10.1210/en.2013-1868. Epub 2014 Feb 7.
8
Epigenetics and the regulation of stress vulnerability and resilience.表观遗传学与应激易感性和复原力的调控
Neuroscience. 2014 Apr 4;264:157-70. doi: 10.1016/j.neuroscience.2013.12.003. Epub 2013 Dec 13.
9
Regulation of hypothalamic corticotropin-releasing hormone transcription by elevated glucocorticoids.糖皮质激素升高对下丘脑促肾上腺皮质激素释放激素转录的调节
Mol Endocrinol. 2013 Nov;27(11):1796-807. doi: 10.1210/me.2013-1095. Epub 2013 Sep 24.
10
Charting a dynamic DNA methylation landscape of the human genome.绘制人类基因组动态 DNA 甲基化图谱。
Nature. 2013 Aug 22;500(7463):477-81. doi: 10.1038/nature12433. Epub 2013 Aug 7.