Suppr超能文献

依赖GLI2的c-MYC上调介导胰腺癌细胞对BET溴结构域抑制剂JQ1的耐药性。

GLI2-dependent c-MYC upregulation mediates resistance of pancreatic cancer cells to the BET bromodomain inhibitor JQ1.

作者信息

Kumar Krishan, Raza Sania S, Knab Lawrence M, Chow Christina R, Kwok Benjamin, Bentrem David J, Popovic Relja, Ebine Kazumi, Licht Jonathan D, Munshi Hidayatullah G

机构信息

1] Department of Medicine, Feinberg School of Medicine, Northwestern University, 303 E. Superior Ave, Chicago, IL 60611 [2] Jesse Brown VA Medical Center, 820 S. Damen Ave, Chicago, IL 60612.

Department of Medicine, Feinberg School of Medicine, Northwestern University, 303 E. Superior Ave, Chicago, IL 60611.

出版信息

Sci Rep. 2015 Mar 25;5:9489. doi: 10.1038/srep09489.

Abstract

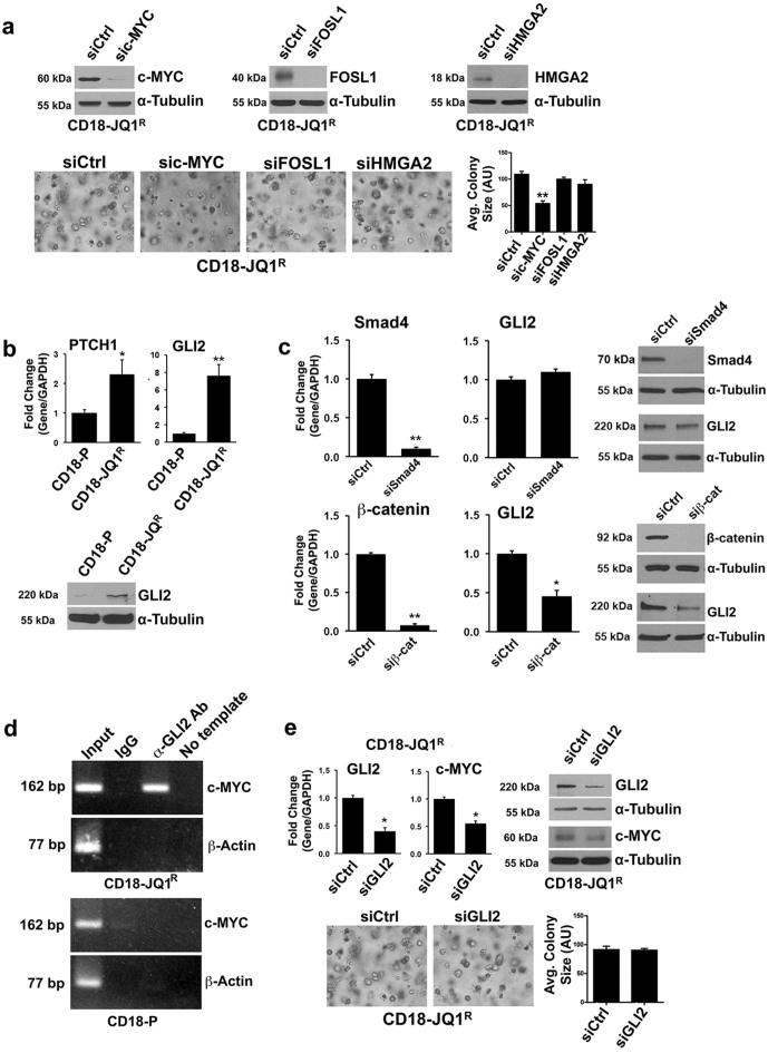
JQ1 and I-BET151 are selective inhibitors of BET bromodomain proteins that have efficacy against a number of different cancers. Since the effectiveness of targeted therapies is often limited by development of resistance, we examined whether it was possible for cancer cells to develop resistance to the BET inhibitor JQ1. Here we show that pancreatic cancer cells developing resistance to JQ1 demonstrate cross-resistance to I-BET151 and insensitivity to BRD4 downregulation. The resistant cells maintain expression of c-MYC, increase expression of JQ1-target genes FOSL1 and HMGA2, and demonstrate evidence of epithelial-mesenchymal transition (EMT). However, reverting EMT fails to sensitize the resistant cells to JQ1 treatment. Importantly, the JQ1-resistant cells remain dependent on c-MYC that now becomes co-regulated by high levels of GLI2. Furthermore, downregulating GLI2 re-sensitizes the resistant cells to JQ1. Overall, these results identify a mechanism by which cancer cells develop resistance to BET inhibitors.

摘要

JQ1和I-BET151是BET溴结构域蛋白的选择性抑制剂,对多种不同癌症有效。由于靶向治疗的有效性常常受到耐药性产生的限制,我们研究了癌细胞是否有可能对BET抑制剂JQ1产生耐药性。在此我们表明,对JQ1产生耐药性的胰腺癌细胞对I-BET151表现出交叉耐药性,并且对BRD4下调不敏感。耐药细胞维持c-MYC的表达,增加JQ1靶基因FOSL1和HMGA2的表达,并表现出上皮-间质转化(EMT)的迹象。然而,逆转EMT并不能使耐药细胞对JQ1治疗敏感。重要的是,JQ1耐药细胞仍然依赖于c-MYC,而c-MYC现在由高水平的GLI2共同调节。此外,下调GLI2可使耐药细胞对JQ1重新敏感。总体而言,这些结果确定了癌细胞对BET抑制剂产生耐药性的一种机制。

https://cdn.ncbi.nlm.nih.gov/pmc/blobs/4051/4452877/10eb878d1dfe/srep09489-f1.jpg

文献AI研究员

20分钟写一篇综述,助力文献阅读效率提升50倍。

立即体验

用中文搜PubMed

大模型驱动的PubMed中文搜索引擎

马上搜索

文档翻译

学术文献翻译模型,支持多种主流文档格式。

立即体验