• 文献检索
  • 文档翻译
  • 深度研究
  • 学术资讯
  • Suppr Zotero 插件Zotero 插件
  • 邀请有礼
  • 套餐&价格
  • 历史记录
应用&插件
Suppr Zotero 插件Zotero 插件浏览器插件Mac 客户端Windows 客户端微信小程序
定价
高级版会员购买积分包购买API积分包
服务
文献检索文档翻译深度研究API 文档MCP 服务
关于我们
关于 Suppr公司介绍联系我们用户协议隐私条款
关注我们

Suppr 超能文献

核心技术专利:CN118964589B侵权必究
粤ICP备2023148730 号-1Suppr @ 2026

文献检索

告别复杂PubMed语法,用中文像聊天一样搜索,搜遍4000万医学文献。AI智能推荐,让科研检索更轻松。

立即免费搜索

文件翻译

保留排版,准确专业,支持PDF/Word/PPT等文件格式,支持 12+语言互译。

免费翻译文档

深度研究

AI帮你快速写综述,25分钟生成高质量综述,智能提取关键信息,辅助科研写作。

立即免费体验

接触内分泌干扰物会诱导原始生殖细胞中微小RNA的跨代表观遗传失调。

Exposure to endocrine disruptor induces transgenerational epigenetic deregulation of microRNAs in primordial germ cells.

作者信息

Brieño-Enríquez Miguel A, García-López Jesús, Cárdenas David B, Guibert Sylvain, Cleroux Elouan, Děd Lukas, Hourcade Juan de Dios, Pěknicová Jana, Weber Michael, Del Mazo Jesús

机构信息

Department of Cellular and Molecular Biology, Centro de Investigaciones Biológicas (CSIC), Madrid, Spain.

Biotechnology and Cell Signaling, CNRS UMR7242, University of Strasbourg, Strasbourg, France.

出版信息

PLoS One. 2015 Apr 21;10(4):e0124296. doi: 10.1371/journal.pone.0124296. eCollection 2015.

DOI:10.1371/journal.pone.0124296
PMID:25897752
原文链接:https://pmc.ncbi.nlm.nih.gov/articles/PMC4405367/
Abstract

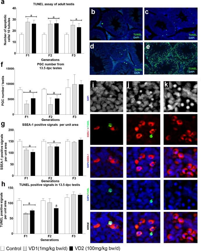
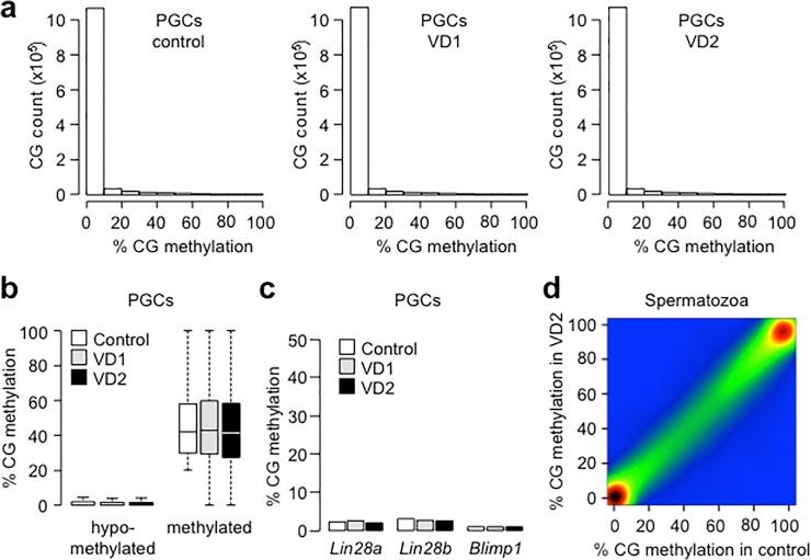
In mammals, germ cell differentiation is initiated in the Primordial Germ Cells (PGCs) during fetal development. Prenatal exposure to environmental toxicants such as endocrine disruptors may alter PGC differentiation, development of the male germline and induce transgenerational epigenetic disorders. The anti-androgenic compound vinclozolin represents a paradigmatic example of molecule causing transgenerational effects on germ cells. We performed prenatal exposure to vinclozolin in mice and analyzed the phenotypic and molecular changes in three successive generations. A reduction in the number of embryonic PGCs and increased rate of apoptotic cells along with decrease of fertility rate in adult males were observed in F1 to F3 generations. Blimp1 is a crucial regulator of PGC differentiation. We show that prenatal exposure to vinclozolin deregulates specific microRNAs in PGCs, such as miR-23b and miR-21, inducing disequilibrium in the Lin28/let-7/Blimp1 pathway in three successive generations of males. As determined by global maps of cytosine methylation, we found no evidence for prominent changes in DNA methylation in PGCs or mature sperm. Our data suggest that embryonic exposure to environmental endocrine disruptors induces transgenerational epigenetic deregulation of expression of microRNAs affecting key regulatory pathways of germ cells differentiation.

摘要

在哺乳动物中,生殖细胞分化在胎儿发育期间的原始生殖细胞(PGC)中启动。产前暴露于环境毒物,如内分泌干扰物,可能会改变PGC分化、雄性生殖系发育,并诱导跨代表观遗传紊乱。抗雄激素化合物乙烯菌核利是一种对生殖细胞产生跨代效应的典型分子实例。我们在小鼠中进行了产前乙烯菌核利暴露,并分析了连续三代的表型和分子变化。在F1至F3代中观察到胚胎PGC数量减少、凋亡细胞率增加以及成年雄性生育率下降。Blimp1是PGC分化的关键调节因子。我们发现,产前乙烯菌核利暴露会使PGC中的特定微小RNA(如miR-23b和miR-21)失调,在连续三代雄性中诱导Lin28/let-7/Blimp1通路失衡。通过胞嘧啶甲基化全局图谱确定,我们没有发现PGC或成熟精子中DNA甲基化有显著变化的证据。我们的数据表明,胚胎暴露于环境内分泌干扰物会诱导跨代表观遗传失调,影响生殖细胞分化关键调节通路的微小RNA表达。

https://cdn.ncbi.nlm.nih.gov/pmc/blobs/be45/4405367/b1e661433d84/pone.0124296.g006.jpg
https://cdn.ncbi.nlm.nih.gov/pmc/blobs/be45/4405367/ca880593b248/pone.0124296.g001.jpg
https://cdn.ncbi.nlm.nih.gov/pmc/blobs/be45/4405367/e22797259703/pone.0124296.g002.jpg
https://cdn.ncbi.nlm.nih.gov/pmc/blobs/be45/4405367/a8946be80250/pone.0124296.g003.jpg
https://cdn.ncbi.nlm.nih.gov/pmc/blobs/be45/4405367/fe1eadf85864/pone.0124296.g004.jpg
https://cdn.ncbi.nlm.nih.gov/pmc/blobs/be45/4405367/c647f16d55a0/pone.0124296.g005.jpg
https://cdn.ncbi.nlm.nih.gov/pmc/blobs/be45/4405367/b1e661433d84/pone.0124296.g006.jpg
https://cdn.ncbi.nlm.nih.gov/pmc/blobs/be45/4405367/ca880593b248/pone.0124296.g001.jpg
https://cdn.ncbi.nlm.nih.gov/pmc/blobs/be45/4405367/e22797259703/pone.0124296.g002.jpg
https://cdn.ncbi.nlm.nih.gov/pmc/blobs/be45/4405367/a8946be80250/pone.0124296.g003.jpg
https://cdn.ncbi.nlm.nih.gov/pmc/blobs/be45/4405367/fe1eadf85864/pone.0124296.g004.jpg
https://cdn.ncbi.nlm.nih.gov/pmc/blobs/be45/4405367/c647f16d55a0/pone.0124296.g005.jpg
https://cdn.ncbi.nlm.nih.gov/pmc/blobs/be45/4405367/b1e661433d84/pone.0124296.g006.jpg

相似文献

1
Exposure to endocrine disruptor induces transgenerational epigenetic deregulation of microRNAs in primordial germ cells.接触内分泌干扰物会诱导原始生殖细胞中微小RNA的跨代表观遗传失调。
PLoS One. 2015 Apr 21;10(4):e0124296. doi: 10.1371/journal.pone.0124296. eCollection 2015.
2
Endocrine disrupters, microRNAs, and primordial germ cells: a dangerous cocktail.内分泌干扰物、microRNAs 和原始生殖细胞:危险的鸡尾酒。
Fertil Steril. 2016 Sep 15;106(4):871-9. doi: 10.1016/j.fertnstert.2016.07.1100. Epub 2016 Aug 11.
3
Transgenerational effect of the endocrine disruptor vinclozolin on male spermatogenesis.内分泌干扰物乙烯菌核利对雄性精子发生的跨代效应。
J Androl. 2006 Nov-Dec;27(6):868-79. doi: 10.2164/jandrol.106.000349. Epub 2006 Jul 12.
4
Transgenerational epigenetic imprinting of the male germline by endocrine disruptor exposure during gonadal sex determination.在性腺性别决定期间,内分泌干扰物暴露对雄性生殖系的跨代表观遗传印记。
Endocrinology. 2006 Dec;147(12):5524-41. doi: 10.1210/en.2006-0987. Epub 2006 Sep 14.
5
Environmentally induced transgenerational epigenetic reprogramming of primordial germ cells and the subsequent germ line.环境诱导的原始生殖细胞及其随后的生殖系的跨代表观遗传重编程。
PLoS One. 2013 Jul 15;8(7):e66318. doi: 10.1371/journal.pone.0066318. Print 2013.
6
Transgenerational epigenetic effects of the endocrine disruptor vinclozolin on pregnancies and female adult onset disease.内分泌干扰物乙烯菌核利对妊娠及成年女性发病的跨代表观遗传效应。
Reproduction. 2008 May;135(5):713-21. doi: 10.1530/REP-07-0542. Epub 2008 Feb 27.
7
Seminiferous cord formation and germ-cell programming: epigenetic transgenerational actions of endocrine disruptors.生精索形成与生殖细胞编程:内分泌干扰物的表观遗传跨代作用
Ann N Y Acad Sci. 2005 Dec;1061:18-32. doi: 10.1196/annals.1336.004.
8
Transgenerational sperm DNA methylation epimutation developmental origins following ancestral vinclozolin exposure.祖代暴露于 vinclozolin 后发生的跨代精子 DNA 甲基化表观遗传突变与发育起源有关。
Epigenetics. 2019 Jul;14(7):721-739. doi: 10.1080/15592294.2019.1614417. Epub 2019 May 13.
9
Epigenetic transgenerational actions of endocrine disruptors.内分泌干扰物的表观遗传跨代作用。
Endocrinology. 2006 Jun;147(6 Suppl):S43-9. doi: 10.1210/en.2005-1058. Epub 2006 May 11.
10
Endocrine disruptors and epigenetic transgenerational disease etiology.内分泌干扰物与表观遗传跨代疾病病因学。
Pediatr Res. 2007 May;61(5 Pt 2):48R-50R. doi: 10.1203/pdr.0b013e3180457671.

引用本文的文献

1
DNA Methylation: A Key Regulator in Male and Female Reproductive Outcomes.DNA甲基化:男性和女性生殖结局的关键调节因子。
Life (Basel). 2025 Jul 16;15(7):1109. doi: 10.3390/life15071109.
2
Sperm abnormality: Differential expression of microRNAs.精子异常:微小RNA的差异表达
J Assist Reprod Genet. 2025 Jun 30. doi: 10.1007/s10815-025-03562-x.
3
Proteostasis as a Sentry for Sperm Quality and Male Fertility.蛋白质稳态作为精子质量和男性生育能力的守护者。

本文引用的文献

1
Ontogeny of CpG island methylation and specificity of DNMT3 methyltransferases during embryonic development in the mouse.小鼠胚胎发育过程中CpG岛甲基化的个体发生及DNA甲基转移酶3(DNMT3)甲基转移酶的特异性
Genome Biol. 2014;15(12):545. doi: 10.1186/s13059-014-0545-5.
2
In utero effects. In utero undernourishment perturbs the adult sperm methylome and intergenerational metabolism.宫内效应。宫内营养不良会扰乱成年精子甲基组和代际代谢。
Science. 2014 Aug 15;345(6198):1255903. doi: 10.1126/science.1255903. Epub 2014 Jul 10.
3
Implication of sperm RNAs in transgenerational inheritance of the effects of early trauma in mice.
Adv Exp Med Biol. 2025;1469:273-303. doi: 10.1007/978-3-031-82990-1_12.
4
17α-Ethynylestradiol alters testicular epigenetic profiles and histone-to-protamine exchange in mice.17α-乙炔基雌二醇改变了小鼠睾丸的表观遗传特征和组蛋白-鱼精蛋白的转换。
Reprod Biol Endocrinol. 2024 Nov 4;22(1):135. doi: 10.1186/s12958-024-01307-6.
5
The role of Lin28A and Lin28B in cancer beyond Let-7.Lin28A和Lin28B在癌症中除Let-7之外的作用。
FEBS Lett. 2024 Dec;598(24):2963-2979. doi: 10.1002/1873-3468.15004. Epub 2024 Aug 16.
6
Analysis of Meiotic Progression by Ex Vivo Culture of Mouse Embryonic Ovaries.通过体外培养小鼠胚胎卵巢分析减数分裂进程。
Methods Mol Biol. 2024;2818:133-145. doi: 10.1007/978-1-0716-3906-1_8.
7
Calling the question: what is mammalian transgenerational epigenetic inheritance?提出问题:什么是哺乳动物跨代表观遗传遗传?
Epigenetics. 2024 Dec;19(1):2333586. doi: 10.1080/15592294.2024.2333586. Epub 2024 Mar 25.
8
Role of microRNA in Endocrine Disruptor-Induced Immunomodulation of Metabolic Health.微小RNA在内分泌干扰物诱导的代谢健康免疫调节中的作用。
Metabolites. 2022 Oct 28;12(11):1034. doi: 10.3390/metabo12111034.
9
Multi- and Transgenerational Effects of Environmental Toxicants on Mammalian Reproduction.环境毒物对哺乳动物生殖的多代和跨代影响。
Cells. 2022 Oct 9;11(19):3163. doi: 10.3390/cells11193163.
10
Pre-Conceptional Exposure to Glyphosate Affects the Maternal Hepatic and Ovarian Proteome.草甘膦孕前暴露影响母体肝脏和卵巢蛋白质组。
Toxicol Sci. 2022 Nov 23;190(2):204-214. doi: 10.1093/toxsci/kfac098.
精子 RNA 在小鼠早期创伤效应跨代遗传中的作用。
Nat Neurosci. 2014 May;17(5):667-9. doi: 10.1038/nn.3695. Epub 2014 Apr 13.
4
Regulation of microRNAs by epigenetics and their interplay involved in cancer.表观遗传学对微小RNA的调控及其在癌症中的相互作用。
J Exp Clin Cancer Res. 2013 Nov 22;32(1):96. doi: 10.1186/1756-9966-32-96.
5
Environmentally induced transgenerational epigenetic reprogramming of primordial germ cells and the subsequent germ line.环境诱导的原始生殖细胞及其随后的生殖系的跨代表观遗传重编程。
PLoS One. 2013 Jul 15;8(7):e66318. doi: 10.1371/journal.pone.0066318. Print 2013.
6
MicroRNA-23b functions as a tumor suppressor by regulating Zeb1 in bladder cancer.MicroRNA-23b 通过调控膀胱癌中的 Zeb1 发挥肿瘤抑制作用。
PLoS One. 2013 Jul 2;8(7):e67686. doi: 10.1371/journal.pone.0067686. Print 2013.
7
Endocrine disruptors, gene deregulation and male germ cell tumors.内分泌干扰物、基因失调与男性生殖细胞肿瘤。
Int J Dev Biol. 2013;57(2-4):225-39. doi: 10.1387/ijdb.130042jd.
8
RNA-mediated epigenetic heredity requires the cytosine methyltransferase Dnmt2.RNA 介导的表观遗传遗传需要胞嘧啶甲基转移酶 Dnmt2。
PLoS Genet. 2013 May;9(5):e1003498. doi: 10.1371/journal.pgen.1003498. Epub 2013 May 23.
9
Paternal stress exposure alters sperm microRNA content and reprograms offspring HPA stress axis regulation.父源性应激暴露改变精子 microRNA 含量并重塑后代 HPA 应激轴调节。
J Neurosci. 2013 May 22;33(21):9003-12. doi: 10.1523/JNEUROSCI.0914-13.2013.
10
Bridging the gap between qualitative and quantitative colocalization results in fluorescence microscopy studies.弥合荧光显微镜研究中定性和定量共定位结果之间的差距。
Sci Rep. 2013;3:1365. doi: 10.1038/srep01365.