Suppr超能文献

非临床西班牙样本中五因素正念问卷(FFMQ)的双因素分析与结构效度

Bifactor analysis and construct validity of the five facet mindfulness questionnaire (FFMQ) in non-clinical Spanish samples.

作者信息

Aguado Jaume, Luciano Juan V, Cebolla Ausias, Serrano-Blanco Antoni, Soler Joaquim, García-Campayo Javier

机构信息

Teaching, Research & Innovation Unit, Parc Sanitari Sant Joan de Déu Sant Boi de Llobregat, Spain.

Teaching, Research & Innovation Unit, Parc Sanitari Sant Joan de Déu Sant Boi de Llobregat, Spain ; Primary Care Prevention and Health Promotion Network (redIAPP) Madrid, Spain.

出版信息

Front Psychol. 2015 Apr 9;6:404. doi: 10.3389/fpsyg.2015.00404. eCollection 2015.

Abstract

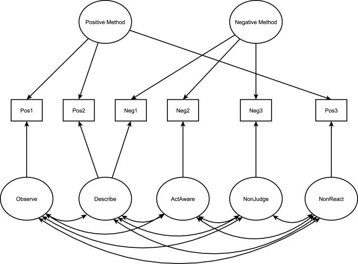
The objective of the present study was to examine the dimensionality, reliability, and construct validity of the Five Facet Mindfulness Questionnaire (FFMQ) in three Spanish samples using structural equation modeling (SEM). Pooling the FFMQ data from 3 Spanish samples (n = 1191), we estimated the fit of two competing models (correlated five-factor vs. bifactor) via confirmatory factor analysis. The factorial invariance of the best fitting model across meditative practice was also addressed. The pattern of relationships between the FFMQ latent dimensions and anxiety, depression, and distress was analyzed using SEM. FFMQ reliability was examined by computing the omega and omega hierarchical coefficients. The bifactor model, which accounted for the covariance among FFMQ items with regard to one general factor (mindfulness) and five orthogonal factors (observing, describing, acting with awareness, non-judgment, and non-reactivity), fit the FFMQ structure better than the correlated five-factor model. The relationships between the latent variables and their manifest indicators were not invariant across the meditative experience. Observing items had significant loadings on the general mindfulness factor, but only in the meditator sub-sample. The SEM analysis revealed significant links between mindfulness and symptoms of depression and stress. When the general factor was partialled out, the acting with awareness facet did not show adequate reliability. The FFMQ shows a robust bifactor structure among Spanish individuals. Nevertheless, the Observing subscale does not seem to be adequate for assessing mindfulness in individuals without meditative experience.

摘要

本研究的目的是使用结构方程模型(SEM)在三个西班牙样本中检验五因素正念问卷(FFMQ)的维度、信度和结构效度。汇总来自3个西班牙样本(n = 1191)的FFMQ数据,我们通过验证性因素分析估计了两个竞争模型(相关五因素模型与双因素模型)的拟合度。还探讨了最佳拟合模型在冥想练习中的因素不变性。使用SEM分析了FFMQ潜在维度与焦虑、抑郁和痛苦之间的关系模式。通过计算ω系数和ω层次系数来检验FFMQ的信度。双因素模型在一个一般因素(正念)和五个正交因素(观察、描述、有意识行动、不评判和不反应)方面解释了FFMQ项目之间的协方差,比相关五因素模型更能拟合FFMQ结构。潜在变量与其显性指标之间的关系在冥想经历中并非不变。观察项目在一般正念因素上有显著载荷,但仅在冥想者子样本中如此。SEM分析揭示了正念与抑郁和压力症状之间的显著联系。当剔除一般因素时,有意识行动方面的信度不足。FFMQ在西班牙个体中显示出稳健的双因素结构。然而,观察子量表似乎不足以评估没有冥想经验的个体的正念。

https://cdn.ncbi.nlm.nih.gov/pmc/blobs/5895/4390906/bacb7b99a6d9/fpsyg-06-00404-g0001.jpg

文献检索

告别复杂PubMed语法,用中文像聊天一样搜索,搜遍4000万医学文献。AI智能推荐,让科研检索更轻松。

立即免费搜索

文件翻译

保留排版,准确专业,支持PDF/Word/PPT等文件格式,支持 12+语言互译。

免费翻译文档

深度研究

AI帮你快速写综述,25分钟生成高质量综述,智能提取关键信息,辅助科研写作。

立即免费体验