Suppr超能文献

微小RNA-靶标网络揭示了miR-124通过靶向CAV1和FLOT1成为促进肾透明细胞癌侵袭行为的关键微小RNA。

miRNA-target network reveals miR-124as a key miRNA contributing to clear cell renal cell carcinoma aggressive behaviour by targeting CAV1 and FLOT1.

作者信息

Butz Henriett, Szabó Peter M, Khella Heba W Z, Nofech-Mozes Roy, Patocs Attila, Yousef George M

机构信息

Department of Laboratory Medicine and The Keenan Research Centre for Biomedical Science of St. Michael's Hospital, Toronto, Canada.

Department of Laboratory Medicine and Pathobiology, University of Toronto, Toronto, Canada.

出版信息

Oncotarget. 2015 May 20;6(14):12543-57. doi: 10.18632/oncotarget.3815.

Abstract

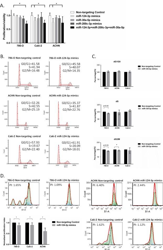
Clear cell renal cell carcinoma (ccRCC) is an aggressive tumor with frequent metastatic rate and poor survival. Integrated analyses allow understanding the interplay between different levels of molecular alterations.We integrated miRNA and gene expression data from 458 ccRCC and 254 normal kidney specimens to construct a miRNA-target interaction network.We identified the downregulated miR-124-3p, -30a-5p and -200c-3p as the most influential miRNAs in RCC pathogenesis.miR-124-3p and miR-200c-3p expression showed association with patient survival, miR-30a-5p was downregulated in metastases compared to primary tumors. We used an independent set of 87 matched samples for validation. We confirmed the functional impact of these miRNAs by in vitro assays. Restoration of these miRNAs reduced migration, invasion and proliferation. miR-124-3p decreased the S phase of cell cycle, as well. We compared transcriptome profiling before and after miRNA overexpression, and validated CAV1 and FLOT1 as miR-124-3p targets. Patients with higher CAV1 and FLOT1 had lower miR-124-3p expression and shorter overall survival.We hypothesize that these three miRNAs are fundamental contributing to ccRCC aggressive/metastatic behavior; and miR-124-3p especially has a key role through regulating CAV1 and FLOT1 expression. Restoration of the levels of these miRNAs could be considered as a potential therapeutic strategy for ccRCC.

摘要

透明细胞肾细胞癌(ccRCC)是一种侵袭性肿瘤,转移率高且生存率低。综合分析有助于理解不同水平分子改变之间的相互作用。我们整合了来自458例ccRCC和254例正常肾标本的miRNA和基因表达数据,构建了一个miRNA-靶标相互作用网络。我们确定下调的miR-124-3p、-30a-5p和-200c-3p是RCC发病机制中最具影响力的miRNA。miR-124-3p和miR-200c-3p的表达与患者生存率相关,与原发性肿瘤相比,miR-30a-5p在转移灶中下调。我们使用一组独立的87对匹配样本进行验证。我们通过体外实验证实了这些miRNA的功能影响。这些miRNA的恢复降低了迁移、侵袭和增殖。miR-124-3p也降低了细胞周期的S期。我们比较了miRNA过表达前后的转录组谱,并验证了CAV1和FLOT1是miR-124-3p的靶标。CAV1和FLOT1水平较高的患者miR-124-3p表达较低,总生存期较短。我们假设这三种miRNA是ccRCC侵袭性/转移行为的重要因素;尤其是miR-124-3p通过调节CAV1和FLOT1的表达发挥关键作用。恢复这些miRNA的水平可被视为ccRCC的一种潜在治疗策略。

https://cdn.ncbi.nlm.nih.gov/pmc/blobs/0627/4494957/f5ef64902d28/oncotarget-06-12543-g001.jpg

文献AI研究员

20分钟写一篇综述,助力文献阅读效率提升50倍。

立即体验

用中文搜PubMed

大模型驱动的PubMed中文搜索引擎

马上搜索

文档翻译

学术文献翻译模型,支持多种主流文档格式。

立即体验