Suppr超能文献

肿瘤相关巨噬细胞暴露于凋亡的MCF-7细胞会促进乳腺癌的生长和转移。

Exposure of tumor-associated macrophages to apoptotic MCF-7 cells promotes breast cancer growth and metastasis.

作者信息

Zhou Na, Zhang Yizhuang, Zhang Xuehui, Lei Zhen, Hu Ruobi, Li Hui, Mao Yiqing, Wang Xi, Irwin David M, Niu Gang, Tan Huanran

机构信息

Department of Pharmacology, Peking University, Health Science Center, Beijing 100191, China.

Beijing N&N Genetech Company, Beijing 100082, China.

出版信息

Int J Mol Sci. 2015 May 26;16(6):11966-82. doi: 10.3390/ijms160611966.

Abstract

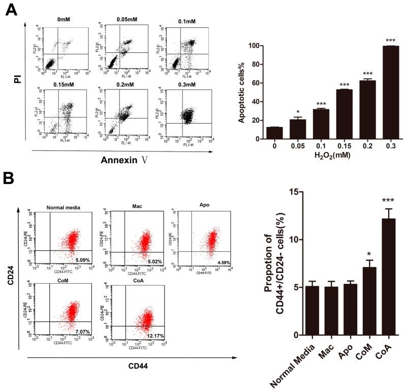
Tumor-associated macrophages (TAMs) have been found to be associated with the progression and metastasis of breast cancer. To clarify the mechanisms underlying the crosstalk between TAMs and cancer stem cells (CSCs) in breast cancer recurrence and metastasis, we used a co-culture model of macrophages and apoptotic human breast cancer cell line MCF-7 cells to investigate the effects of TAMs on MCF-7 in vitro and in vivo. Macrophages co-cultured with apoptotic MCF-7 had increased tumor growth and metastatic ability in a nude mouse transplantation assay. The macrophages exposed to apoptotic cells also induce an increase in the proportion of CD44+/CD24- cancer stem-like cells, as well as their proliferative ability accompanied with an increase in mucin1 (MUC1) expression. During this process, macrophages secreted increased amounts of interleukin 6 (IL-6) leading to increased phosphorylation of signal transducers and activators of transcription 3 (STAT3), which likely explains the increased transcription of STAT3 target genes such as TGF-β1 and HIF-1α. Our results indicate that when cancer cells endure chemotherapy induced apoptosis, macrophages in their microenvironment can then activate cancer stem cells to promote cancer growth and metastasis by secreting IL-6, which activates STAT3 phosphorylation to regulate the transcription of its downstream target genes.

摘要

肿瘤相关巨噬细胞(TAMs)已被发现与乳腺癌的进展和转移相关。为了阐明TAMs与癌症干细胞(CSCs)在乳腺癌复发和转移中相互作用的潜在机制,我们使用巨噬细胞与凋亡的人乳腺癌细胞系MCF-7细胞的共培养模型,来研究TAMs在体外和体内对MCF-7的影响。在裸鼠移植实验中,与凋亡的MCF-7共培养的巨噬细胞具有增强的肿瘤生长和转移能力。暴露于凋亡细胞的巨噬细胞还会诱导CD44+/CD24-癌症干细胞样细胞比例增加,以及它们的增殖能力增强,并伴有黏蛋白1(MUC1)表达增加。在此过程中,巨噬细胞分泌的白细胞介素6(IL-6)量增加,导致信号转导和转录激活因子3(STAT3)的磷酸化增加,这可能解释了STAT3靶基因如TGF-β1和HIF-1α转录增加的原因。我们的结果表明,当癌细胞经历化疗诱导的凋亡时,其微环境中的巨噬细胞随后可通过分泌IL-6激活癌症干细胞,从而促进癌症生长和转移,IL-6激活STAT3磷酸化以调节其下游靶基因的转录。

https://cdn.ncbi.nlm.nih.gov/pmc/blobs/c7b1/4490423/56413ab61b1b/ijms-16-11966-g001.jpg

文献检索

告别复杂PubMed语法,用中文像聊天一样搜索,搜遍4000万医学文献。AI智能推荐,让科研检索更轻松。

立即免费搜索

文件翻译

保留排版,准确专业,支持PDF/Word/PPT等文件格式,支持 12+语言互译。

免费翻译文档

深度研究

AI帮你快速写综述,25分钟生成高质量综述,智能提取关键信息,辅助科研写作。

立即免费体验