Lee Esther J, Merriwether D Andrew, Kasparov Alexei K, Nikolskiy Pavel A, Sotnikova Marina V, Pavlova Elena Yu, Pitulko Vladimir V
Department of Anthropology, Binghamton University, Binghamton, NY, United States of America; Department of Sociology, Anthropology, and Social Work, Texas Tech University, Lubbock, TX, United States of America.
Department of Anthropology, Binghamton University, Binghamton, NY, United States of America.
PLoS One. 2015 May 27;10(5):e0125759. doi: 10.1371/journal.pone.0125759. eCollection 2015.
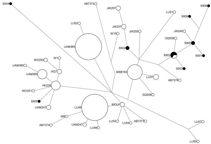
Modern Arctic Siberia provides a wealth of resources for archaeological, geological, and paleontological research to investigate the population dynamics of faunal communities from the Pleistocene, particularly as the faunal material coming from permafrost has proven suitable for genetic studies. In order to examine the history of the Canid species in the Siberian Arctic, we carried out genetic analysis of fourteen canid remains from various sites, including the well-documented Upper Paleolithic Yana RHS and Early Holocene Zhokhov Island sites. Estimated age of samples range from as recent as 1,700 years before present (YBP) to at least 360,000 YBP for the remains of the extinct wolf, Canis cf. variabilis. In order to examine the genetic affinities of ancient Siberian canids species to the domestic dog and modern wolves, we obtained mitochondrial DNA control region sequences and compared them to published ancient and modern canid sequences. The older canid specimens illustrate affinities with pre-domestic dog/wolf lineages while others appear in the major phylogenetic clades of domestic dogs. Our results suggest a European origin of domestic dog may not be conclusive and illustrates an emerging complexity of genetic contribution of regional wolf breeds to the modern Canis gene pool.
现代的北极西伯利亚为考古、地质和古生物学研究提供了丰富的资源,用于调查更新世动物群落的种群动态,特别是来自永久冻土的动物材料已被证明适用于基因研究。为了研究西伯利亚北极地区犬科动物的历史,我们对来自不同地点的14具犬科动物遗骸进行了基因分析,包括记录详尽的旧石器时代晚期的亚纳河右支流遗址和全新世早期的乔霍夫岛遗址。样本的估计年龄范围从距今1700年前到已灭绝的狼(Canis cf. variabilis)遗骸的至少36万年前。为了研究古代西伯利亚犬科动物与家犬和现代狼的基因亲缘关系,我们获取了线粒体DNA控制区序列,并将它们与已发表的古代和现代犬科动物序列进行比较。年代较久的犬科动物标本显示出与家犬/狼驯化前谱系的亲缘关系,而其他标本则出现在家犬的主要系统发育分支中。我们的结果表明,家犬起源于欧洲这一观点可能并不确凿,并说明了区域狼品种对现代犬属基因库的基因贡献正呈现出一种新的复杂性。