• 文献检索
  • 文档翻译
  • 深度研究
  • 学术资讯
  • Suppr Zotero 插件Zotero 插件
  • 邀请有礼
  • 套餐&价格
  • 历史记录
应用&插件
Suppr Zotero 插件Zotero 插件浏览器插件Mac 客户端Windows 客户端微信小程序
定价
高级版会员购买积分包购买API积分包
服务
文献检索文档翻译深度研究API 文档MCP 服务
关于我们
关于 Suppr公司介绍联系我们用户协议隐私条款
关注我们

Suppr 超能文献

核心技术专利:CN118964589B侵权必究
粤ICP备2023148730 号-1Suppr @ 2026

文献检索

告别复杂PubMed语法,用中文像聊天一样搜索,搜遍4000万医学文献。AI智能推荐,让科研检索更轻松。

立即免费搜索

文件翻译

保留排版,准确专业,支持PDF/Word/PPT等文件格式,支持 12+语言互译。

免费翻译文档

深度研究

AI帮你快速写综述,25分钟生成高质量综述,智能提取关键信息,辅助科研写作。

立即免费体验

雌二醇通过激活miRNA - 23a和p53诱导细胞凋亡:对肝癌发生中性别差异的影响。

Estradiol induces apoptosis via activation of miRNA-23a and p53: implication for gender difference in liver cancer development.

作者信息

Huang Fung-Yu, Wong Danny Ka-Ho, Seto Wai-Kay, Lai Ching-Lung, Yuen Man-Fung

机构信息

Department of Medicine, The University of Hong Kong, Queen Mary Hospital, Hong Kong SAR.

State Key Laboratory for Liver Research, The University of Hong Kong, Hong Kong SAR.

出版信息

Oncotarget. 2015 Oct 27;6(33):34941-52. doi: 10.18632/oncotarget.5472.

DOI:10.18632/oncotarget.5472
PMID:26439986
原文链接:https://pmc.ncbi.nlm.nih.gov/articles/PMC4741500/
Abstract

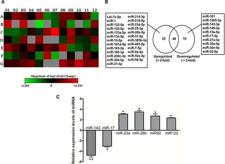
Estrogen (E2) has been suggested to have a protective role in attenuating hepatocellular carcinoma (HCC) development. miRNAs have great potential as biomarkers and therapeutic agents owing to their ability to control gene expression. However, little is known about the mechanism underlying the protective role of E2 in hepatocarcinogenesis and the effects of E2 on apoptotic miRNAs expression. Using miRNA PCR array, we found more than 2-fold alteration was observed in 25 upregulated and 10 downregulated apoptotic miRNAs in E2-treated cells. Among these miRNAs, we found expression of miR-23a was related to p53 functional status in the male-derived liver cell-lines. We demonstrated that E2 via ERα transcriptionally activated miR-23a and p53 expression, and thus enhanced p53 activation of miR-23a expression. Moreover, miR-23a expression correlated inversely with the expression of target gene X-linked inhibitor of apoptosis protein (XIAP), but positively with the caspase-3/7 activity. Decreasing of XIAP might contribute to caspase-3 activity and cell apoptosis. Taken together, our findings reveal a novel E2-signaling mechanism in regulating miRNAs expression for controlling apoptosis in liver cells. Delineating the role of E2 in regulating the activation of p53 and miR-23a, expression in HCC is crucial to the understanding of the sex difference observed in HCC.

摘要

雌激素(E2)被认为在减轻肝细胞癌(HCC)发展过程中具有保护作用。微小RNA(miRNA)因其控制基因表达的能力而具有作为生物标志物和治疗剂的巨大潜力。然而,关于E2在肝癌发生中的保护作用机制以及E2对凋亡相关miRNA表达的影响知之甚少。使用miRNA PCR阵列,我们发现在E2处理的细胞中,25个上调和10个下调的凋亡相关miRNA有超过2倍的变化。在这些miRNA中,我们发现miR-23a的表达与雄性来源的肝细胞系中p53的功能状态有关。我们证明E2通过雌激素受体α(ERα)转录激活miR-23a和p53的表达,从而增强p53对miR-23a表达的激活。此外,miR-23a的表达与靶基因X连锁凋亡抑制蛋白(XIAP)的表达呈负相关,但与caspase-3/7活性呈正相关。XIAP的减少可能有助于caspase-3的活性和细胞凋亡。综上所述,我们的研究结果揭示了一种新的E2信号机制,该机制通过调节miRNA表达来控制肝细胞凋亡。阐明E2在调节p53和miR-23a激活以及在HCC中的表达作用,对于理解HCC中观察到的性别差异至关重要。

https://cdn.ncbi.nlm.nih.gov/pmc/blobs/69be/4741500/61640ad9ed81/oncotarget-06-34941-g006.jpg
https://cdn.ncbi.nlm.nih.gov/pmc/blobs/69be/4741500/e78aff53a8a5/oncotarget-06-34941-g001.jpg
https://cdn.ncbi.nlm.nih.gov/pmc/blobs/69be/4741500/ca1a35652315/oncotarget-06-34941-g002.jpg
https://cdn.ncbi.nlm.nih.gov/pmc/blobs/69be/4741500/500d0ec9aecf/oncotarget-06-34941-g003.jpg
https://cdn.ncbi.nlm.nih.gov/pmc/blobs/69be/4741500/d655598238c5/oncotarget-06-34941-g004.jpg
https://cdn.ncbi.nlm.nih.gov/pmc/blobs/69be/4741500/659ee49b5954/oncotarget-06-34941-g005.jpg
https://cdn.ncbi.nlm.nih.gov/pmc/blobs/69be/4741500/61640ad9ed81/oncotarget-06-34941-g006.jpg
https://cdn.ncbi.nlm.nih.gov/pmc/blobs/69be/4741500/e78aff53a8a5/oncotarget-06-34941-g001.jpg
https://cdn.ncbi.nlm.nih.gov/pmc/blobs/69be/4741500/ca1a35652315/oncotarget-06-34941-g002.jpg
https://cdn.ncbi.nlm.nih.gov/pmc/blobs/69be/4741500/500d0ec9aecf/oncotarget-06-34941-g003.jpg
https://cdn.ncbi.nlm.nih.gov/pmc/blobs/69be/4741500/d655598238c5/oncotarget-06-34941-g004.jpg
https://cdn.ncbi.nlm.nih.gov/pmc/blobs/69be/4741500/659ee49b5954/oncotarget-06-34941-g005.jpg
https://cdn.ncbi.nlm.nih.gov/pmc/blobs/69be/4741500/61640ad9ed81/oncotarget-06-34941-g006.jpg

相似文献

1
Estradiol induces apoptosis via activation of miRNA-23a and p53: implication for gender difference in liver cancer development.雌二醇通过激活miRNA - 23a和p53诱导细胞凋亡:对肝癌发生中性别差异的影响。
Oncotarget. 2015 Oct 27;6(33):34941-52. doi: 10.18632/oncotarget.5472.
2
MicroRNA-23a induces apoptosis of hepatocarcinoma cell line MHCC97H via down-regulating KIAP: a mechanism study.MicroRNA-23a 通过下调 KIAP 诱导肝癌细胞系 MHCC97H 凋亡:一种机制研究。
Eur Rev Med Pharmacol Sci. 2018 Sep;22(18):5899-5905. doi: 10.26355/eurrev_201809_15918.
3
Elevated p53 promotes the processing of miR-18a to decrease estrogen receptor-α in female hepatocellular carcinoma.p53 水平升高促进 miR-18a 的加工,从而减少女性肝癌细胞中的雌激素受体-α。
Int J Cancer. 2015 Feb 15;136(4):761-70. doi: 10.1002/ijc.29052. Epub 2014 Jul 7.
4
MiR-122/cyclin G1 interaction modulates p53 activity and affects doxorubicin sensitivity of human hepatocarcinoma cells.微小RNA-122/细胞周期蛋白G1相互作用调节p53活性并影响人肝癌细胞对阿霉素的敏感性。
Cancer Res. 2009 Jul 15;69(14):5761-7. doi: 10.1158/0008-5472.CAN-08-4797. Epub 2009 Jul 7.
5
Cytochrome P450 1A2 Metabolizes 17β-Estradiol to Suppress Hepatocellular Carcinoma.细胞色素P450 1A2将17β-雌二醇代谢以抑制肝细胞癌。
PLoS One. 2016 Apr 19;11(4):e0153863. doi: 10.1371/journal.pone.0153863. eCollection 2016.
6
MiR-23a-mediated inhibition of topoisomerase 1 expression potentiates cell response to etoposide in human hepatocellular carcinoma.miR-23a 介导的拓扑异构酶 1 表达抑制增强人肝癌细胞对依托泊苷的细胞反应。
Mol Cancer. 2013 Oct 8;12(1):119. doi: 10.1186/1476-4598-12-119.
7
hnRNP K suppresses apoptosis independent of p53 status by maintaining high levels of endogenous caspase inhibitors.hnRNP K 通过维持内源性半胱天冬酶抑制剂的高水平来抑制凋亡,而与 p53 状态无关。
Carcinogenesis. 2013 Jul;34(7):1458-67. doi: 10.1093/carcin/bgt085. Epub 2013 Mar 1.
8
Overexpression of Protein Phosphatase 1γ (PP1γ) Is Associated with Enhanced Cell Proliferation and Poor Prognosis in Hepatocellular Carcinoma.蛋白磷酸酶1γ(PP1γ)的过表达与肝细胞癌中细胞增殖增强及预后不良相关。
Dig Dis Sci. 2017 Jan;62(1):133-142. doi: 10.1007/s10620-016-4365-1. Epub 2016 Dec 5.
9
ASPP2 enhances chemotherapeutic sensitivity through the down-regulation of XIAP expression in a p53 independent manner in hepatocellular carcinoma.ASPP2 通过独立于 p53 的方式下调 XIAP 表达增强肝癌对化疗的敏感性。
Biochem Biophys Res Commun. 2019 Jan 15;508(3):769-774. doi: 10.1016/j.bbrc.2018.11.181. Epub 2018 Dec 6.
10
Regulatory factor X5 promotes hepatocellular carcinoma progression by transactivating tyrosine 3-monooxygenase/tryptophan 5-monooxygenase activation protein theta and suppressing apoptosis.调节因子 X5 通过反式激活酪氨酰 3-单加氧酶/色氨酸 5-单加氧酶激活蛋白 θ 和抑制细胞凋亡促进肝癌进展。
Chin Med J (Engl). 2019 Jul 5;132(13):1572-1581. doi: 10.1097/CM9.0000000000000296.

引用本文的文献

1
Sex and gender disparities in hepatocellular carcinoma: insights into risk, diagnosis, and therapeutic outcomes.肝细胞癌中的性别差异:对风险、诊断和治疗结果的见解。
Clin Transl Oncol. 2025 Jun 17. doi: 10.1007/s12094-025-03965-3.
2
To reveal the key mechanism of Citri Reticulatae Pericarpium-Reynoutria japonica Houtt in the treatment of liver cancer and its correlation with lipid metabolism: synergetic effect with network pharmacology, molecular docking and bioinformatics.揭示陈皮-虎杖治疗肝癌的关键机制及其与脂质代谢的相关性:基于网络药理学、分子对接和生物信息学的协同效应。
Discov Oncol. 2025 Jun 16;16(1):1124. doi: 10.1007/s12672-025-02708-8.
3

本文引用的文献

1
Involvement of miR-143 in cisplatin resistance of gastric cancer cells via targeting IGF1R and BCL2.miR-143通过靶向IGF1R和BCL2参与胃癌细胞对顺铂的耐药性。
Tumour Biol. 2015 Apr;36(4):2737-45. doi: 10.1007/s13277-014-2898-5. Epub 2014 Dec 10.
2
miR-26a suppresses tumour proliferation and metastasis by targeting metadherin in triple negative breast cancer.微小RNA-26a通过靶向三阴性乳腺癌中的黏附素抑制肿瘤增殖和转移。
Cancer Lett. 2015 Feb 1;357(1):384-392. doi: 10.1016/j.canlet.2014.11.050. Epub 2014 Nov 27.
3
miR-122--a key factor and therapeutic target in liver disease.
MicroRNAs in Diffuse Large B-Cell Lymphoma (DLBCL): Biomarkers with Prognostic Potential.
弥漫性大B细胞淋巴瘤(DLBCL)中的微小RNA:具有预后潜力的生物标志物
Cancers (Basel). 2025 Apr 12;17(8):1300. doi: 10.3390/cancers17081300.
4
Sex Disparities in P53 Regulation and Functions: Novel Insights for Personalized Cancer Therapies.p53调控与功能中的性别差异:个性化癌症治疗的新见解
Cells. 2025 Feb 28;14(5):363. doi: 10.3390/cells14050363.
5
Recipient-Donor Sex Constellation in Liver Transplantation for Hepatocellular Carcinoma-An ELTR Study.肝细胞癌肝移植中受者与供者性别组合——一项欧洲肝脏移植登记处(ELTR)的研究
Liver Int. 2025 Jan;45(1):e16178. doi: 10.1111/liv.16178. Epub 2024 Nov 20.
6
Sex difference in human diseases: mechanistic insights and clinical implications.人类疾病中的性别差异:机制见解与临床意义。
Signal Transduct Target Ther. 2024 Sep 10;9(1):238. doi: 10.1038/s41392-024-01929-7.
7
CRISPR-based dissection of microRNA-23a ~ 27a ~ 24-2 cluster functionality in hepatocellular carcinoma.基于 CRISPR 的肝细胞癌中 microRNA-23a~27a~24-2 簇功能解析。
Oncogene. 2024 Aug;43(36):2708-2721. doi: 10.1038/s41388-024-03115-z. Epub 2024 Aug 7.
8
Interplay between gut microbiome, host genetic and epigenetic modifications in MASLD and MASLD-related hepatocellular carcinoma.肠道微生物群、宿主基因和表观遗传修饰在代谢相关脂肪性肝病及代谢相关脂肪性肝病相关肝细胞癌中的相互作用
Gut. 2024 Dec 10;74(1):141-152. doi: 10.1136/gutjnl-2024-332398.
9
Estrogen-mediated DNMT1 and DNMT3A recruitment by EZH2 silences miR-570-3p that contributes to papillary thyroid malignancy through DPP4.EZH2 通过募集 DNMT1 和 DNMT3A 介导的雌激素沉默 miR-570-3p,通过 DPP4 促进甲状腺乳头状癌的恶性进展。
Clin Epigenetics. 2024 Jun 18;16(1):81. doi: 10.1186/s13148-024-01685-z.
10
Sex difference in liver diseases: How preclinical models help to dissect the sex-related mechanisms sustaining NAFLD and hepatocellular carcinoma.肝脏疾病中的性别差异:临床前模型如何有助于剖析维持非酒精性脂肪性肝病和肝细胞癌的性别相关机制。
iScience. 2023 Oct 30;26(12):108363. doi: 10.1016/j.isci.2023.108363. eCollection 2023 Dec 15.
miR-122——肝病的关键因子和治疗靶点。
J Hepatol. 2015 Feb;62(2):448-57. doi: 10.1016/j.jhep.2014.10.004. Epub 2014 Oct 13.
4
Silencing of microRNA-122 is an early event during hepatocarcinogenesis from non-alcoholic steatohepatitis.miR-122 的沉默是非酒精性脂肪性肝炎向肝癌发展过程中的早期事件。
Cancer Sci. 2014 Oct;105(10):1254-60. doi: 10.1111/cas.12498. Epub 2014 Sep 25.
5
Berberine-induced tumor suppressor p53 up-regulation gets involved in the regulatory network of MIR-23a in hepatocellular carcinoma.小檗碱诱导的肿瘤抑制因子p53上调参与了肝细胞癌中MIR-23a的调控网络。
Biochim Biophys Acta. 2014 Sep;1839(9):849-57. doi: 10.1016/j.bbagrm.2014.05.027. Epub 2014 Jun 3.
6
The direct effect of estrogen on cell viability and apoptosis in human gastric cancer cells.雌激素对人胃癌细胞活力和凋亡的直接影响。
Mol Cell Biochem. 2014 Oct;395(1-2):99-107. doi: 10.1007/s11010-014-2115-2. Epub 2014 Jun 17.
7
MicroRNA-26a suppresses angiogenesis in human hepatocellular carcinoma by targeting hepatocyte growth factor-cMet pathway.MicroRNA-26a 通过靶向肝细胞生长因子-cMet 通路抑制人肝癌血管生成。
Hepatology. 2014 May;59(5):1874-85. doi: 10.1002/hep.26941. Epub 2014 Apr 1.
8
Estrogen regulation of microRNAs, target genes, and microRNA expression associated with vitellogenesis in the zebrafish.雌激素对斑马鱼中与卵黄生成相关的微小RNA、靶基因及微小RNA表达的调控
Zebrafish. 2014 Oct;11(5):462-78. doi: 10.1089/zeb.2013.0873. Epub 2013 Jun 15.
9
Differentially expressed plasma microRNAs in premature ovarian failure patients and the potential regulatory function of mir-23a in granulosa cell apoptosis.早发性卵巢功能不全患者血浆中差异表达的 microRNAs 及其对颗粒细胞凋亡的潜在调控作用。
Reproduction. 2012 Aug;144(2):235-44. doi: 10.1530/REP-11-0371. Epub 2012 May 31.
10
Effects of oestrogen on microRNA expression in hormone-responsive breast cancer cells.雌激素对激素反应性乳腺癌细胞中 microRNA 表达的影响。
Horm Cancer. 2012 Jun;3(3):65-78. doi: 10.1007/s12672-012-0102-1.