Suppr超能文献

真菌胞外多糖半乳糖氨基半乳聚糖通过增强对中性粒细胞胞外陷阱的抗性来介导毒力。

The Fungal Exopolysaccharide Galactosaminogalactan Mediates Virulence by Enhancing Resistance to Neutrophil Extracellular Traps.

作者信息

Lee Mark J, Liu Hong, Barker Bridget M, Snarr Brendan D, Gravelat Fabrice N, Al Abdallah Qusai, Gavino Christina, Baistrocchi Shane R, Ostapska Hanna, Xiao Tianli, Ralph Benjamin, Solis Norma V, Lehoux Mélanie, Baptista Stefanie D, Thammahong Arsa, Cerone Robert P, Kaminskyj Susan G W, Guiot Marie-Christine, Latgé Jean-Paul, Fontaine Thierry, Vinh Donald C, Filler Scott G, Sheppard Donald C

机构信息

Department of Microbiology & Immunology, McGill University, Montreal, Quebec, Canada.

Division of Infectious Diseases, LA Biomedical Research Institute at Harbor-UCLA, Torrance, California, United States of America.

出版信息

PLoS Pathog. 2015 Oct 22;11(10):e1005187. doi: 10.1371/journal.ppat.1005187. eCollection 2015 Oct.

Abstract

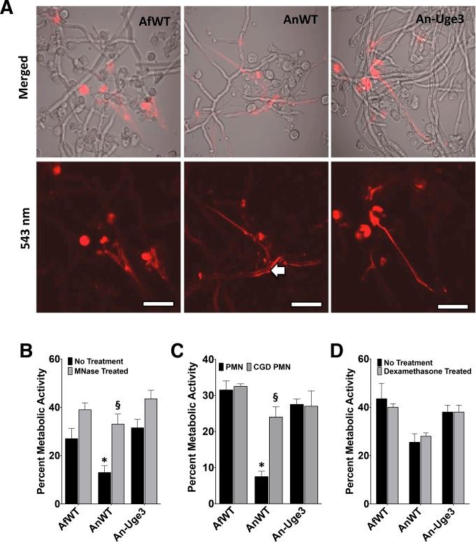
Of the over 250 Aspergillus species, Aspergillus fumigatus accounts for up to 80% of invasive human infections. A. fumigatus produces galactosaminogalactan (GAG), an exopolysaccharide composed of galactose and N-acetyl-galactosamine (GalNAc) that mediates adherence and is required for full virulence. Less pathogenic Aspergillus species were found to produce GAG with a lower GalNAc content than A. fumigatus and expressed minimal amounts of cell wall-bound GAG. Increasing the GalNAc content of GAG of the minimally pathogenic A. nidulans, either through overexpression of the A. nidulans epimerase UgeB or by heterologous expression of the A. fumigatus epimerase Uge3 increased the amount of cell wall bound GAG, augmented adherence in vitro and enhanced virulence in corticosteroid-treated mice to levels similar to A. fumigatus. The enhanced virulence of the overexpression strain of A. nidulans was associated with increased resistance to NADPH oxidase-dependent neutrophil extracellular traps (NETs) in vitro, and was not observed in neutropenic mice or mice deficient in NADPH-oxidase that are unable to form NETs. Collectively, these data suggest that cell wall-bound GAG enhances virulence through mediating resistance to NETs.

摘要

在250多种曲霉菌中,烟曲霉导致的人类侵袭性感染占比高达80%。烟曲霉可产生半乳糖胺半乳聚糖(GAG),这是一种由半乳糖和N - 乙酰半乳糖胺(GalNAc)组成的胞外多糖,它介导黏附作用,是完全致病性所必需的。研究发现,致病性较低的曲霉菌种产生的GAG中GalNAc含量低于烟曲霉,且细胞壁结合型GAG的表达量极少。通过过表达构巢曲霉表异构酶UgeB或异源表达烟曲霉表异构酶Uge3来增加致病性最低的构巢曲霉GAG的GalNAc含量,可增加细胞壁结合型GAG的量,增强体外黏附能力,并使皮质类固醇处理的小鼠体内毒力增强至与烟曲霉相似的水平。构巢曲霉过表达菌株毒力增强与体外对NADPH氧化酶依赖性中性粒细胞胞外陷阱(NETs)的抗性增加有关,而在中性粒细胞减少的小鼠或缺乏NADPH氧化酶而无法形成NETs的小鼠中未观察到这种情况。总体而言,这些数据表明细胞壁结合型GAG通过介导对NETs的抗性来增强毒力。

https://cdn.ncbi.nlm.nih.gov/pmc/blobs/0116/4619649/441c1cb686bb/ppat.1005187.g001.jpg

文献AI研究员

20分钟写一篇综述,助力文献阅读效率提升50倍。

立即体验

用中文搜PubMed

大模型驱动的PubMed中文搜索引擎

马上搜索

文档翻译

学术文献翻译模型,支持多种主流文档格式。

立即体验