Ma Chao, Wang Hong, Macnish Andrew J, Estrada-Melo Alejandro C, Lin Jing, Chang Youhong, Reid Michael S, Jiang Cai-Zhong
Department of Plant Sciences, University of California , Davis, Davis, CA 95616, USA.
Institute of Horticulture, Jiangsu Academy of Agricultural Sciences/Jiangsu Key Laboratory for Horticultural Crop Genetic Improvement , Nanjing 210014, China.
Hortic Res. 2015 Jul 22;2:15034. doi: 10.1038/hortres.2015.34. eCollection 2015.
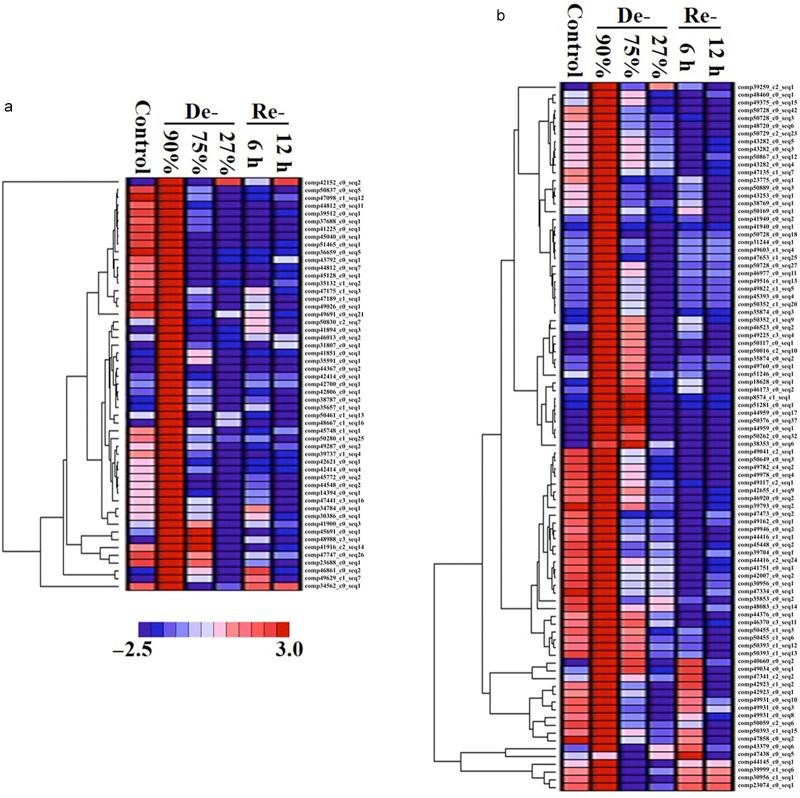
The woody resurrection plant Myrothamnus flabellifolia has remarkable tolerance to desiccation. Pyro-sequencing technology permitted us to analyze the transcriptome of M. flabellifolia during both dehydration and rehydration. We identified a total of 8287 and 8542 differentially transcribed genes during dehydration and rehydration treatments respectively. Approximately 295 transcription factors (TFs) and 484 protein kinases (PKs) were up- or down-regulated in response to desiccation stress. Among these, the transcript levels of 53 TFs and 91 PKs increased rapidly and peaked early during dehydration. These regulators transduce signal cascades of molecular pathways, including the up-regulation of ABA-dependent and independent drought stress pathways and the activation of protective mechanisms for coping with oxidative damage. Antioxidant systems are up-regulated, and the photosynthetic system is modified to reduce ROS generation. Secondary metabolism may participate in the desiccation tolerance of M. flabellifolia as indicated by increases in transcript abundance of genes involved in isopentenyl diphosphate biosynthesis. Up-regulation of genes encoding late embryogenesis abundant proteins and sucrose phosphate synthase is also associated with increased tolerance to desiccation. During rehydration, the transcriptome is also enriched in transcripts of genes encoding TFs and PKs, as well as genes involved in photosynthesis, and protein synthesis. The data reported here contribute comprehensive insights into the molecular mechanisms of desiccation tolerance in M. flabellifolia.
木本复苏植物扇叶异木患对干燥具有显著的耐受性。焦磷酸测序技术使我们能够分析扇叶异木患在脱水和复水过程中的转录组。我们分别在脱水和复水处理过程中鉴定出总共8287个和8542个差异转录基因。响应干燥胁迫,约295个转录因子(TFs)和484个蛋白激酶(PKs)被上调或下调。其中,53个TFs和91个PKs的转录水平在脱水过程中迅速升高并早期达到峰值。这些调节因子转导分子途径的信号级联反应,包括ABA依赖和非依赖的干旱胁迫途径的上调以及应对氧化损伤的保护机制的激活。抗氧化系统被上调,光合系统被修饰以减少活性氧的产生。如参与异戊烯基二磷酸生物合成的基因转录丰度增加所示,次生代谢可能参与了扇叶异木患的干燥耐受性。编码晚期胚胎丰富蛋白和蔗糖磷酸合酶的基因上调也与对干燥耐受性的增加有关。在复水过程中,转录组还富含编码TFs和PKs的基因以及参与光合作用和蛋白质合成的基因的转录本。本文报道的数据为扇叶异木患干燥耐受性的分子机制提供了全面的见解。