Chen Mei, Rajapakse Dinusha, Fraczek Monika, Luo Chang, Forrester John V, Xu Heping
Centre for Experimental Medicine, School of Medicine, Dentistry & Biomedical Sciences, Queen's University Belfast, 97 Lisburn Road, Belfast, BT9 7 BL, UK.
Section of Immunology and Infection, Division of Applied Medicine, School of Medicine and Dentistry, Institute of Medical Science, University of Aberdeen, Foresterhill, Aberdeen, AB25 2ZD, UK.
Aging Cell. 2016 Jun;15(3):436-45. doi: 10.1111/acel.12447. Epub 2016 Feb 15.
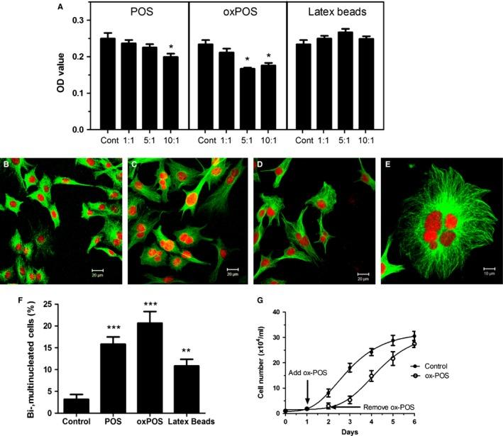
Retinal pigment epithelial (RPE) cells are central to retinal health and homoeostasis. Dysfunction or death of RPE cells underlies many age-related retinal degenerative disorders particularly age-related macular degeneration. During aging RPE cells decline in number, suggesting an age-dependent cell loss. RPE cells are considered to be postmitotic, and how they repair damage during aging remains poorly defined. We show that RPE cells increase in size and become multinucleate during aging in C57BL/6J mice. Multinucleation appeared not to be due to cell fusion, but to incomplete cell division, that is failure of cytokinesis. Interestingly, the phagocytic activity of multinucleate RPE cells was not different from that of mononuclear RPE cells. Furthermore, exposure of RPE cells in vitro to photoreceptor outer segment (POS), particularly oxidized POS, dose-dependently promoted multinucleation and suppressed cell proliferation. Both failure of cytokinesis and suppression of proliferation required contact with POS. Exposure to POS also induced reactive oxygen species and DNA oxidation in RPE cells. We propose that RPE cells have the potential to proliferate in vivo and to repair defects in the monolayer. We further propose that the conventionally accepted 'postmitotic' status of RPE cells is due to a modified form of contact inhibition mediated by POS and that RPE cells are released from this state when contact with POS is lost. This is seen in long-standing rhegmatogenous retinal detachment as overtly proliferating RPE cells (proliferative vitreoretinopathy) and more subtly as multinucleation during normal aging. Age-related oxidative stress may promote failure of cytokinesis and multinucleation in RPE cells.
视网膜色素上皮(RPE)细胞对视网膜健康和稳态至关重要。RPE细胞的功能障碍或死亡是许多年龄相关性视网膜退行性疾病的基础,尤其是年龄相关性黄斑变性。在衰老过程中,RPE细胞数量减少,提示存在年龄依赖性细胞丢失。RPE细胞被认为是终末有丝分裂后的细胞,它们在衰老过程中如何修复损伤仍不清楚。我们发现,在C57BL/6J小鼠衰老过程中,RPE细胞体积增大并形成多核。多核现象似乎不是由于细胞融合,而是由于细胞分裂不完全,即胞质分裂失败。有趣的是,多核RPE细胞的吞噬活性与单核RPE细胞没有差异。此外,体外将RPE细胞暴露于光感受器外段(POS),特别是氧化的POS,剂量依赖性地促进多核形成并抑制细胞增殖。胞质分裂失败和增殖抑制都需要与POS接触。暴露于POS还会在RPE细胞中诱导活性氧和DNA氧化。我们提出,RPE细胞在体内有增殖和修复单层缺陷的潜力。我们进一步提出,传统上认为RPE细胞的“终末有丝分裂后”状态是由于POS介导的一种修饰形式的接触抑制,当与POS的接触丧失时,RPE细胞从这种状态中释放出来。这在长期的孔源性视网膜脱离中表现为明显增殖的RPE细胞(增殖性玻璃体视网膜病变),在正常衰老过程中则更微妙地表现为多核形成。年龄相关的氧化应激可能促进RPE细胞的胞质分裂失败和多核形成。