Suppr超能文献

持续使用AMD3100治疗通过调节骨髓源性促血管生成细胞归巢和T细胞相关炎症加重肾纤维化。

Continuous AMD3100 Treatment Worsens Renal Fibrosis through Regulation of Bone Marrow Derived Pro-Angiogenic Cells Homing and T-Cell-Related Inflammation.

作者信息

Yang Juan, Zhu Fengming, Wang Xiaohui, Yao Weiqi, Wang Meng, Pei Guangchang, Hu Zhizhi, Guo Yujiao, Zhao Zhi, Wang Pengge, Mou Jingyi, Sun Jie, Zeng Rui, Xu Gang, Liao Wenhui, Yao Ying

机构信息

Division of Nephrology, Tongji Hospital, Tongji Medical College, Huazhong University of Science and Technology, 1095 Jiefang Ave, Wuhan 430030, Hubei, China.

Department of Nephrology, Fifth Hospital of Wuhan, 122 Xianzheng Street, Hanyang district, Wuhan 430050, Hubei, China.

出版信息

PLoS One. 2016 Feb 22;11(2):e0149926. doi: 10.1371/journal.pone.0149926. eCollection 2016.

Abstract

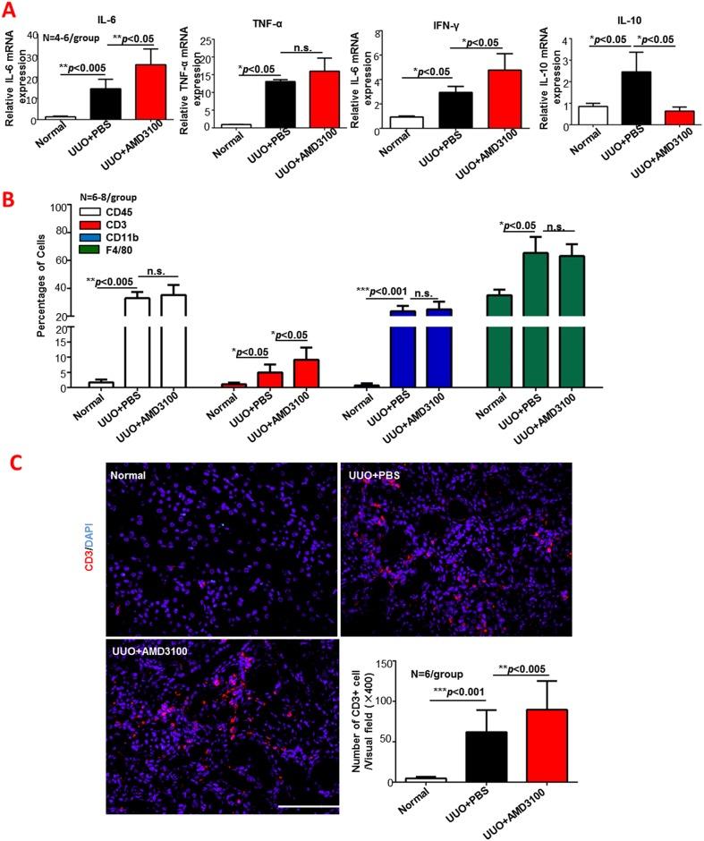
AMD3100 is a small molecule inhibitor of chemokine receptor type 4 (CXCR4), which is located in the cell membranes of CD34+ cells and a variety of inflammatory cells and has been reported to reduce organ fibrosis in the lung, liver and myocardium. However, the effect of AMD3100 on renal fibrosis is unknown. This study investigated the impact of AMD3100 on renal fibrosis. C57bl/6 mice were subjected to unilateral ureteral obstruction (UUO) surgery with or without AMD3100 administration. Tubular injury, collagen deposition and fibrosis were detected and analyzed by histological staining, immunocytochemistry and Western Blot. Bone marrow derived pro-angiogenic cells (CD45+, CD34+ and CD309+ cells) and capillary density (CD31+) were measured by flow cytometry (FACS) and immunofluorescence (IF). Inflammatory cells, chemotactic factors and T cell proliferation were characterized. We found that AMD3100 treatment did not alleviate renal fibrosis but, rather, increased tissue damage and renal fibrosis. Continuous AMD3100 administration did not improve bone marrow derived pro-angiogenic cells mobilization but, rather, inhibited the migration of bone marrow derived pro-angiogenic cells into the fibrotic kidney. Additionally, T cell infiltration was significantly increased in AMD3100-treated kidneys compared to un-treated kidneys. Thus, treatment of UUO mice with AMD3100 led to an increase in T cell infiltration, suggesting that AMD3100 aggravated renal fibrosis.

摘要

AMD3100是趋化因子受体4型(CXCR4)的小分子抑制剂,CXCR4位于CD34+细胞和多种炎症细胞的细胞膜上,据报道可减轻肺、肝和心肌的器官纤维化。然而,AMD3100对肾纤维化的影响尚不清楚。本研究调查了AMD3100对肾纤维化的影响。对C57bl/6小鼠进行单侧输尿管梗阻(UUO)手术,术后给予或不给予AMD3100。通过组织学染色、免疫细胞化学和蛋白质免疫印迹法检测并分析肾小管损伤、胶原蛋白沉积和纤维化情况。通过流式细胞术(FACS)和免疫荧光法(IF)检测骨髓来源的促血管生成细胞(CD45+、CD34+和CD309+细胞)和毛细血管密度(CD31+)。对炎症细胞、趋化因子和T细胞增殖进行表征。我们发现,AMD3100治疗并未减轻肾纤维化,反而增加了组织损伤和肾纤维化。持续给予AMD3100并未改善骨髓来源的促血管生成细胞的动员,反而抑制了骨髓来源的促血管生成细胞向纤维化肾脏的迁移。此外,与未治疗的肾脏相比,AMD3100治疗的肾脏中T细胞浸润显著增加。因此,用AMD3100治疗UUO小鼠会导致T细胞浸润增加,这表明AMD3100加重了肾纤维化。

https://cdn.ncbi.nlm.nih.gov/pmc/blobs/7b12/4763993/a69ad00f9ab0/pone.0149926.g001.jpg

文献AI研究员

20分钟写一篇综述,助力文献阅读效率提升50倍。

立即体验

用中文搜PubMed

大模型驱动的PubMed中文搜索引擎

马上搜索

文档翻译

学术文献翻译模型,支持多种主流文档格式。

立即体验