Chen Keng, Koe Chwee Tat, Xing Zhanyuan Benny, Tian Xiaolin, Rossi Fabrizio, Wang Cheng, Tang Quan, Zong Wenhui, Hong Wan Jin, Taneja Reshma, Yu Fengwei, Gonzalez Cayetano, Wu Chunlai, Endow Sharyn, Wang Hongyan
Neuroscience and Behavioral Disorders Program, Duke-National University of Singapore Graduate Medical School, Singapore 169857 National University of Singapore Graduate School for Integrative Sciences and Engineering, National University of Singapore, Singapore 117456.
Department of Cell Biology, Duke University, Duke University Medical Center, Durham, NC 27710.
J Cell Biol. 2016 Mar 14;212(6):661-76. doi: 10.1083/jcb.201503047. Epub 2016 Mar 7.
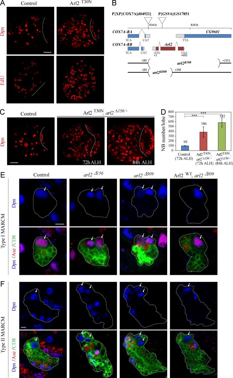
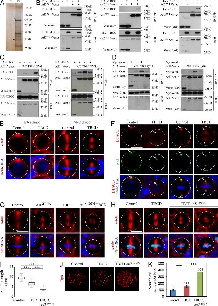
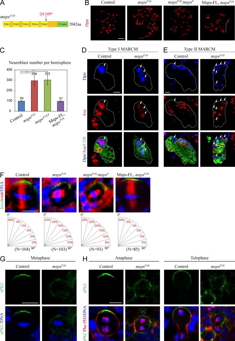
Asymmetric division of neural stem cells is a fundamental strategy to balance their self-renewal and differentiation. It is long thought that microtubules are not essential for cell polarity in asymmetrically dividing Drosophila melanogaster neuroblasts (NBs; neural stem cells). Here, we show that Drosophila ADP ribosylation factor like-2 (Arl2) and Msps, a known microtubule-binding protein, control cell polarity and spindle orientation of NBs. Upon arl2 RNA intereference, Arl2-GDP expression, or arl2 deletions, microtubule abnormalities and asymmetric division defects were observed. Conversely, overactivation of Arl2 leads to microtubule overgrowth and depletion of NBs. Arl2 regulates microtubule growth and asymmetric division through localizing Msps to the centrosomes in NBs. Moreover, Arl2 regulates dynein function and in turn centrosomal localization of D-TACC and Msps. Arl2 physically associates with tubulin cofactors C, D, and E. Arl2 functions together with tubulin-binding cofactor D to control microtubule growth, Msps localization, and NB self-renewal. Therefore, Arl2- and Msps-dependent microtubule growth is a new paradigm regulating asymmetric division of neural stem cells.
神经干细胞的不对称分裂是平衡其自我更新和分化的基本策略。长期以来,人们一直认为微管对于不对称分裂的果蝇神经母细胞(NBs;神经干细胞)的细胞极性并非必不可少。在此,我们表明果蝇ADP核糖基化因子样2(Arl2)和已知的微管结合蛋白Msps可控制NBs的细胞极性和纺锤体方向。在进行arl2 RNA干扰、Arl2-GDP表达或arl2缺失后,观察到微管异常和不对称分裂缺陷。相反,Arl2的过度激活会导致微管过度生长和NBs的耗竭。Arl2通过将Msps定位到NBs的中心体来调节微管生长和不对称分裂。此外,Arl2调节动力蛋白功能,进而调节D-TACC和Msps的中心体定位。Arl2与微管蛋白辅因子C、D和E发生物理结合。Arl2与微管蛋白结合辅因子D共同发挥作用,以控制微管生长、Msps定位和NBs自我更新。因此,Arl2和Msps依赖的微管生长是调节神经干细胞不对称分裂的一种新范式。