Randise-Hinchliff Carlo, Coukos Robert, Sood Varun, Sumner Michael Chas, Zdraljevic Stefan, Meldi Sholl Lauren, Garvey Brickner Donna, Ahmed Sara, Watchmaker Lauren, Brickner Jason H
Department of Molecular Biosciences, Northwestern University, Evanston, IL 60201.
Department of Molecular Biosciences, Northwestern University, Evanston, IL 60201
J Cell Biol. 2016 Mar 14;212(6):633-46. doi: 10.1083/jcb.201508068. Epub 2016 Mar 7.
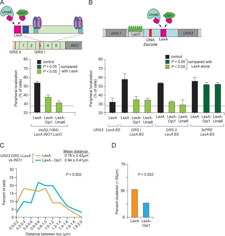
In budding yeast, targeting of active genes to the nuclear pore complex (NPC) and interchromosomal clustering is mediated by transcription factor (TF) binding sites in the gene promoters. For example, the binding sites for the TFs Put3, Ste12, and Gcn4 are necessary and sufficient to promote positioning at the nuclear periphery and interchromosomal clustering. However, in all three cases, gene positioning and interchromosomal clustering are regulated. Under uninducing conditions, local recruitment of the Rpd3(L) histone deacetylase by transcriptional repressors blocks Put3 DNA binding. This is a general function of yeast repressors: 16 of 21 repressors blocked Put3-mediated subnuclear positioning; 11 of these required Rpd3. In contrast, Ste12-mediated gene positioning is regulated independently of DNA binding by mitogen-activated protein kinase phosphorylation of the Dig2 inhibitor, and Gcn4-dependent targeting is up-regulated by increasing Gcn4 protein levels. These different regulatory strategies provide either qualitative switch-like control or quantitative control of gene positioning over different time scales.
在出芽酵母中,活性基因靶向核孔复合体(NPC)以及染色体间聚集是由基因启动子中的转录因子(TF)结合位点介导的。例如,转录因子Put3、Ste12和Gcn4的结合位点对于促进基因定位到核周以及染色体间聚集是必要且充分的。然而,在所有这三种情况下,基因定位和染色体间聚集都是受到调控的。在非诱导条件下,转录抑制因子局部招募Rpd3(L)组蛋白去乙酰化酶会阻断Put3与DNA的结合。这是酵母抑制因子的一个普遍功能:21种抑制因子中有16种会阻断Put3介导的亚核定位;其中11种需要Rpd3。相比之下,Ste12介导的基因定位是通过Dig2抑制剂的丝裂原活化蛋白激酶磷酸化独立于DNA结合进行调控的,而Gcn4依赖性靶向则通过增加Gcn4蛋白水平而上调。这些不同的调控策略在不同的时间尺度上提供了对基因定位的定性开关式控制或定量控制。