Suppr超能文献

Bif-1-发动蛋白2膜裂变机制在Rab11阳性储存器处调节含Atg9囊泡的生成。

The Bif-1-Dynamin 2 membrane fission machinery regulates Atg9-containing vesicle generation at the Rab11-positive reservoirs.

作者信息

Takahashi Yoshinori, Tsotakos Nikolaos, Liu Ying, Young Megan M, Serfass Jacob, Tang Zhenyuan, Abraham Thomas, Wang Hong-Gang

机构信息

Department of Pediatrics, Penn State University College of Medicine, Hershey, PA 17033, USA.

Penn State Cancer Institute, Penn State University College of Medicine, Hershey, PA 17033, USA.

出版信息

Oncotarget. 2016 Apr 12;7(15):20855-68. doi: 10.18632/oncotarget.8028.

Abstract

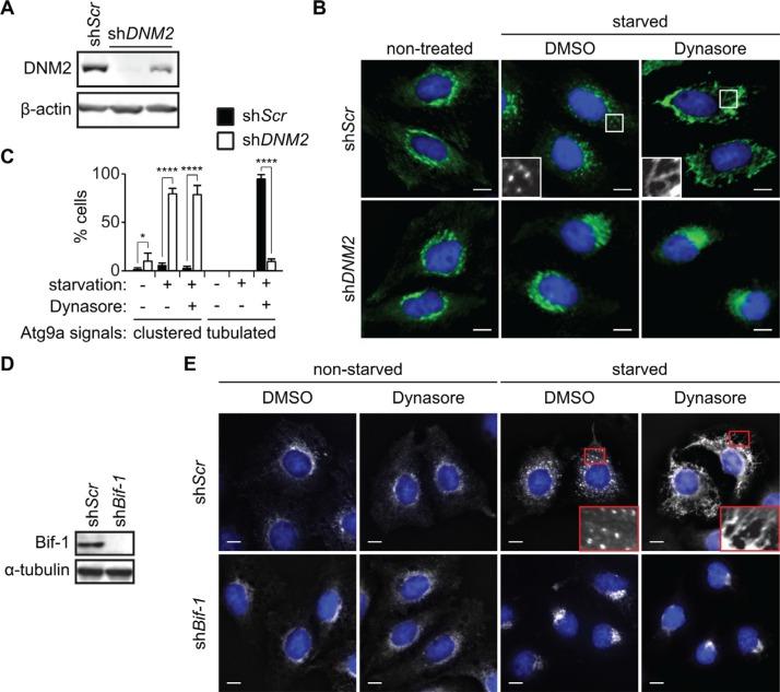
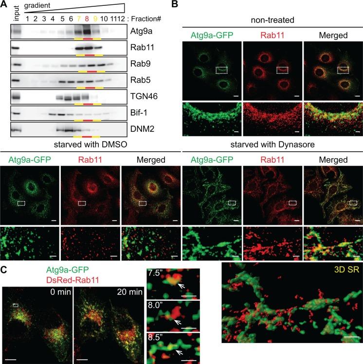
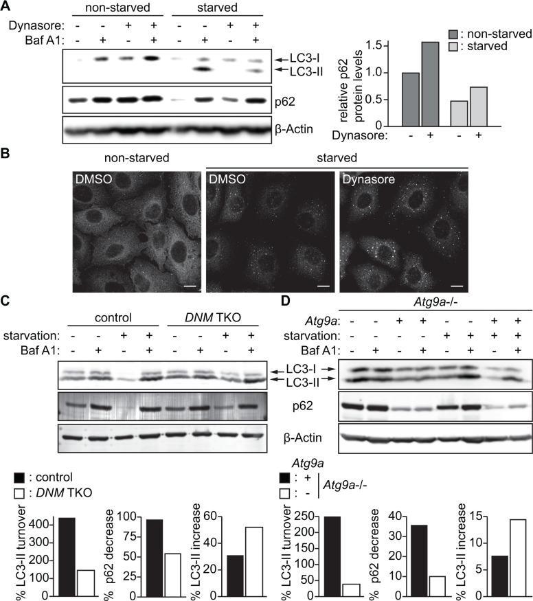
Atg9 is a multispanning transmembrane protein that is required for autophagosome formation. During autophagy, vesicles containing Atg9 are generated through an unknown mechanism and delivered to the autophagosome formation sites. We have previously reported that Atg9-containing membranes undergo continuous tubulation and fission during nutrient starvation in a manner dependent on the curvature-inducing protein Bif-1/Sh3glb1. Here, we identify Dynamin 2 (DNM2) as a Bif-1-interacting protein that mediates the fission of Atg9-containing membranes during autophagy. The interaction of Bif-1 and DNM2 is enhanced upon nutrient starvation, and Bif-1 and DNM2 cooperatively induce the generation of Atg9-containing vesicles. Inhibition of the GTPase activity of DNM2 results in the accumulation of Atg9-positive tubular structures that originate from a Rab11-positive reservoir. Although Atg9 seems to be constitutively trafficked to the reservoir regardless of Bif-1 expression, membrane tubulation from the Atg9 reservoir is dependent on Bif-1 and is strongly induced upon nutrient starvation. These findings suggest that the generation of Atg9 vesicles from a Rab11-positive reservoir is tightly controlled by the Bif-1-DNM2 membrane fission machinery in response to cellular demand for autophagy.

摘要

Atg9是一种多跨膜蛋白,是自噬体形成所必需的。在自噬过程中,含有Atg9的囊泡通过未知机制产生并被递送至自噬体形成位点。我们之前报道过,在营养饥饿期间,含有Atg9的膜会以一种依赖于曲率诱导蛋白Bif-1/Sh3glb1的方式持续形成管状结构并发生裂变。在此,我们鉴定出动力蛋白2(DNM2)是一种与Bif-1相互作用的蛋白,它在自噬过程中介导含有Atg9的膜的裂变。营养饥饿时,Bif-1与DNM2的相互作用增强,且Bif-1和DNM2协同诱导含有Atg9的囊泡的产生。抑制DNM2的GTP酶活性会导致源自Rab11阳性储存库的Atg9阳性管状结构的积累。尽管无论Bif-1表达如何,Atg9似乎都持续运输至该储存库,但来自Atg9储存库的膜管状化依赖于Bif-1,且在营养饥饿时会被强烈诱导。这些发现表明,响应细胞对自噬的需求,Rab11阳性储存库中Atg9囊泡的产生受到Bif-1-DNM2膜裂变机制的严格控制。

https://cdn.ncbi.nlm.nih.gov/pmc/blobs/5122/4991497/91b9b74297c7/oncotarget-07-20855-g001.jpg

文献AI研究员

20分钟写一篇综述,助力文献阅读效率提升50倍。

立即体验

用中文搜PubMed

大模型驱动的PubMed中文搜索引擎

马上搜索

文档翻译

学术文献翻译模型,支持多种主流文档格式。

立即体验