• 文献检索
  • 文档翻译
  • 深度研究
  • 学术资讯
  • Suppr Zotero 插件Zotero 插件
  • 邀请有礼
  • 套餐&价格
  • 历史记录
应用&插件
Suppr Zotero 插件Zotero 插件浏览器插件Mac 客户端Windows 客户端微信小程序
定价
高级版会员购买积分包购买API积分包
服务
文献检索文档翻译深度研究API 文档MCP 服务
关于我们
关于 Suppr公司介绍联系我们用户协议隐私条款
关注我们

Suppr 超能文献

核心技术专利:CN118964589B侵权必究
粤ICP备2023148730 号-1Suppr @ 2026

文献检索

告别复杂PubMed语法,用中文像聊天一样搜索,搜遍4000万医学文献。AI智能推荐,让科研检索更轻松。

立即免费搜索

文件翻译

保留排版,准确专业,支持PDF/Word/PPT等文件格式,支持 12+语言互译。

免费翻译文档

深度研究

AI帮你快速写综述,25分钟生成高质量综述,智能提取关键信息,辅助科研写作。

立即免费体验

脂联素通过一氧化氮和RhoA/ROCK途径减轻血管紧张素II诱导的血管平滑肌细胞重塑。

Adiponectin Attenuates Angiotensin II-Induced Vascular Smooth Muscle Cell Remodeling through Nitric Oxide and the RhoA/ROCK Pathway.

作者信息

Nour-Eldine Wared, Ghantous Crystal M, Zibara Kazem, Dib Leila, Issaa Hawraa, Itani Hana A, El-Zein Nabil, Zeidan Asad

机构信息

Cardiovascular Physiology Lab, Department of Anatomy, Cell Biology and Physiology, Faculty of Medicine, American University of BeirutBeirut, Lebanon; ER045, Laboratory of Stem Cells, Department of Biology, Faculty of Sciences, The Lebanese UniversityBeirut, Lebanon.

Cardiovascular Physiology Lab, Department of Anatomy, Cell Biology and Physiology, Faculty of Medicine, American University of Beirut Beirut, Lebanon.

出版信息

Front Pharmacol. 2016 Apr 7;7:86. doi: 10.3389/fphar.2016.00086. eCollection 2016.

DOI:10.3389/fphar.2016.00086
PMID:27092079
原文链接:https://pmc.ncbi.nlm.nih.gov/articles/PMC4823273/
Abstract

INTRODUCTION

Adiponectin (APN), an adipocytokine, exerts protective effects on cardiac remodeling, while angiotensin II (Ang II) induces hypertension and vascular remodeling. The potential protective role of APN on the vasculature during hypertension has not been fully elucidated yet. Here, we evaluate the molecular mechanisms of the protective role of APN in the physiological response of the vascular wall to Ang II.

METHODS AND RESULTS

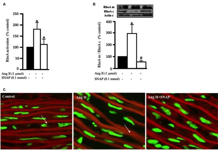
Rat aortic tissues were used to investigate the effect of APN on Ang II-induced vascular remodeling and hypertrophy. We investigated whether nitric oxide (NO), the RhoA/ROCK pathway, actin cytoskeleton remodeling, and reactive oxygen species (ROS) mediate the anti-hypertrophic effect of APN. Ang II-induced protein synthesis was attenuated by pre-treatment with APN, NO donor S-nitroso-N-acetylpenicillamine (SNAP), or cGMP. The hypertrophic response to Ang II was associated with a significant increase in RhoA activation and vascular force production, which were prevented by APN and SNAP. NO was also associated with inhibition of Ang II-induced phosphorylation of cofilin. In addition, immunohistochemistry revealed that 24 h Ang II treatment increased the F- to G-actin ratio, an effect that was inhibited by SNAP. Ang II-induced ROS formation and upregulation of p22(phox) mRNA expression were inhibited by APN and NO. Both compounds failed to inhibit Nox1 and p47(phox) expression.

CONCLUSION

Our results suggest that the anti-hypertrophic effects of APN are due, in part, to NO-dependent inhibition of the RhoA/ROCK pathway and ROS formation.

摘要

引言

脂联素(APN)是一种脂肪细胞因子,对心脏重塑具有保护作用,而血管紧张素II(Ang II)可诱发高血压和血管重塑。APN在高血压期间对血管系统的潜在保护作用尚未完全阐明。在此,我们评估APN在血管壁对Ang II的生理反应中的保护作用的分子机制。

方法与结果

使用大鼠主动脉组织研究APN对Ang II诱导的血管重塑和肥大的影响。我们研究了一氧化氮(NO)、RhoA/ROCK信号通路、肌动蛋白细胞骨架重塑和活性氧(ROS)是否介导了APN的抗肥大作用。用APN、NO供体S-亚硝基-N-乙酰青霉胺(SNAP)或cGMP预处理可减弱Ang II诱导的蛋白质合成。对Ang II的肥大反应与RhoA激活和血管张力产生的显著增加有关,而APN和SNAP可预防这种情况。NO还与抑制Ang II诱导的丝切蛋白磷酸化有关。此外,免疫组织化学显示,Ang II处理24小时可增加F-肌动蛋白与G-肌动蛋白的比率,而SNAP可抑制这种作用。APN和NO可抑制Ang II诱导的ROS形成和p22(phox) mRNA表达上调。这两种化合物均未能抑制Nox1和p47(phox)表达。

结论

我们的结果表明,APN的抗肥大作用部分归因于对RhoA/ROCK信号通路和ROS形成的NO依赖性抑制。

https://cdn.ncbi.nlm.nih.gov/pmc/blobs/a6bd/4823273/b98ddfe5fc6a/fphar-07-00086-g007.jpg
https://cdn.ncbi.nlm.nih.gov/pmc/blobs/a6bd/4823273/e3268c5b969b/fphar-07-00086-g001.jpg
https://cdn.ncbi.nlm.nih.gov/pmc/blobs/a6bd/4823273/00a0c45a405c/fphar-07-00086-g002.jpg
https://cdn.ncbi.nlm.nih.gov/pmc/blobs/a6bd/4823273/ae023e7e2e0b/fphar-07-00086-g003.jpg
https://cdn.ncbi.nlm.nih.gov/pmc/blobs/a6bd/4823273/fc883c501b47/fphar-07-00086-g004.jpg
https://cdn.ncbi.nlm.nih.gov/pmc/blobs/a6bd/4823273/78123eefb970/fphar-07-00086-g005.jpg
https://cdn.ncbi.nlm.nih.gov/pmc/blobs/a6bd/4823273/655b2a3c0f96/fphar-07-00086-g006.jpg
https://cdn.ncbi.nlm.nih.gov/pmc/blobs/a6bd/4823273/b98ddfe5fc6a/fphar-07-00086-g007.jpg
https://cdn.ncbi.nlm.nih.gov/pmc/blobs/a6bd/4823273/e3268c5b969b/fphar-07-00086-g001.jpg
https://cdn.ncbi.nlm.nih.gov/pmc/blobs/a6bd/4823273/00a0c45a405c/fphar-07-00086-g002.jpg
https://cdn.ncbi.nlm.nih.gov/pmc/blobs/a6bd/4823273/ae023e7e2e0b/fphar-07-00086-g003.jpg
https://cdn.ncbi.nlm.nih.gov/pmc/blobs/a6bd/4823273/fc883c501b47/fphar-07-00086-g004.jpg
https://cdn.ncbi.nlm.nih.gov/pmc/blobs/a6bd/4823273/78123eefb970/fphar-07-00086-g005.jpg
https://cdn.ncbi.nlm.nih.gov/pmc/blobs/a6bd/4823273/655b2a3c0f96/fphar-07-00086-g006.jpg
https://cdn.ncbi.nlm.nih.gov/pmc/blobs/a6bd/4823273/b98ddfe5fc6a/fphar-07-00086-g007.jpg

相似文献

1
Adiponectin Attenuates Angiotensin II-Induced Vascular Smooth Muscle Cell Remodeling through Nitric Oxide and the RhoA/ROCK Pathway.脂联素通过一氧化氮和RhoA/ROCK途径减轻血管紧张素II诱导的血管平滑肌细胞重塑。
Front Pharmacol. 2016 Apr 7;7:86. doi: 10.3389/fphar.2016.00086. eCollection 2016.
2
Alkaloids from Nelumbinis Plumula (AFNP) ameliorate aortic remodeling via RhoA/ROCK pathway.荷叶碱通过 RhoA/ROCK 通路改善主动脉重构。
Biomed Pharmacother. 2019 Apr;112:108651. doi: 10.1016/j.biopha.2019.108651. Epub 2019 Feb 20.
3
Nitric oxide inhibits endothelin-1-induced neonatal cardiomyocyte hypertrophy via a RhoA-ROCK-dependent pathway.一氧化氮通过 RhoA-ROCK 依赖性途径抑制内皮素-1 诱导的新生大鼠心肌细胞肥大。
J Mol Cell Cardiol. 2009 Dec;47(6):810-8. doi: 10.1016/j.yjmcc.2009.09.012. Epub 2009 Sep 30.
4
Molecular Mechanisms of Adiponectin-Induced Attenuation of Mechanical Stretch-Mediated Vascular Remodeling.脂联素诱导的机械拉伸介导的血管重塑衰减的分子机制。
Oxid Med Cell Longev. 2020 May 21;2020:6425782. doi: 10.1155/2020/6425782. eCollection 2020.
5
Adiponectin Upregulates MiR-133a in Cardiac Hypertrophy through AMPK Activation and Reduced ERK1/2 Phosphorylation.脂联素通过激活AMPK和减少ERK1/2磷酸化上调心肌肥厚中的MiR-133a。
PLoS One. 2016 Feb 4;11(2):e0148482. doi: 10.1371/journal.pone.0148482. eCollection 2016.
6
Involvement of caveolae in hyperglycemia-induced changes in adiponectin and leptin expressions in vascular smooth muscle cells.小窝蛋白参与高血糖诱导的血管平滑肌细胞中脂联素和瘦素表达的变化。
Eur J Pharmacol. 2022 Mar 15;919:174701. doi: 10.1016/j.ejphar.2021.174701. Epub 2021 Dec 24.
7
Adiponectin attenuates kidney injury and fibrosis in deoxycorticosterone acetate-salt and angiotensin II-induced CKD mice.脂联素可减轻血管紧张素Ⅱ和去氧皮质酮盐诱导的 CKD 小鼠的肾损伤和纤维化。
Am J Physiol Renal Physiol. 2018 Sep 1;315(3):F558-F571. doi: 10.1152/ajprenal.00137.2018. Epub 2018 Jun 6.
8
Angiotensin II-Regulated Autophagy Is Required for Vascular Smooth Muscle Cell Hypertrophy.血管平滑肌细胞肥大需要血管紧张素 II 调节的自噬。
Front Pharmacol. 2019 Feb 5;9:1553. doi: 10.3389/fphar.2018.01553. eCollection 2018.
9
Vascular but not cardiac remodeling is associated with superoxide production in angiotensin II hypertension.在血管紧张素 II 性高血压中,血管重塑而非心脏重塑与超氧化物生成有关。
J Hypertens. 2005 Sep;23(9):1737-43. doi: 10.1097/01.hjh.0000179513.71018.09.
10
Adiponectin suppresses angiotensin II-induced inflammation and cardiac fibrosis through activation of macrophage autophagy.脂联素通过激活巨噬细胞自噬抑制血管紧张素 II 诱导的炎症和心脏纤维化。
Endocrinology. 2014 Jun;155(6):2254-65. doi: 10.1210/en.2013-2011. Epub 2014 Mar 31.

引用本文的文献

1
Renal denervation alleviates vascular remodeling in spontaneously hypertensive rats by regulating perivascular adipose tissue.肾脏去神经支配通过调节血管周围脂肪组织缓解自发性高血压大鼠的血管重构。
Hypertens Res. 2024 Oct;47(10):2760-2772. doi: 10.1038/s41440-024-01791-8. Epub 2024 Jul 23.
2
New advances of adiponectin in regulating obesity and related metabolic syndromes.脂联素在调节肥胖及相关代谢综合征方面的新进展。
J Pharm Anal. 2024 May;14(5):100913. doi: 10.1016/j.jpha.2023.12.003. Epub 2023 Dec 13.
3
Therapeutic potential of adiponectin in prediabetes: strategies, challenges, and future directions.

本文引用的文献

1
Mechanical stretch-induced vascular hypertrophy occurs through modulation of leptin synthesis-mediated ROS formation and GATA-4 nuclear translocation.机械牵张诱导的血管肥大通过调节瘦素合成介导的活性氧形成和GATA-4核转位而发生。
Front Pharmacol. 2015 Oct 23;6:240. doi: 10.3389/fphar.2015.00240. eCollection 2015.
2
Differential Role of Leptin and Adiponectin in Cardiovascular System.瘦素和脂联素在心血管系统中的不同作用。
Int J Endocrinol. 2015;2015:534320. doi: 10.1155/2015/534320. Epub 2015 May 3.
3
A novel cardioprotective mechanism of exogenous nitric oxide: inhibition of Rho-associated kinase activity.
脂联素在糖尿病前期的治疗潜力:策略、挑战及未来方向
Ther Adv Endocrinol Metab. 2024 Jan 18;15:20420188231222371. doi: 10.1177/20420188231222371. eCollection 2024.
4
Transforming growth factor-β and bone morphogenetic protein signaling pathways in pathological cardiac hypertrophy.转化生长因子-β和骨形态发生蛋白信号通路在病理性心肌肥厚中的作用。
Cell Cycle. 2023 Nov;22(21-22):2467-2484. doi: 10.1080/15384101.2023.2293595. Epub 2024 Jan 18.
5
Adipokines in atherosclerosis: unraveling complex roles.动脉粥样硬化中的脂肪因子:揭示复杂作用
Front Cardiovasc Med. 2023 Aug 14;10:1235953. doi: 10.3389/fcvm.2023.1235953. eCollection 2023.
6
Restoration of Cullin3 gene expression enhances the improved effects of sonic hedgehog signaling activation for hypertension and attenuates the dysfunction of vascular smooth muscle cells.恢复 Cullin3 基因表达可增强 sonic hedgehog 信号激活对高血压的改善作用,并减轻血管平滑肌细胞的功能障碍。
Biomed Eng Online. 2022 Jun 17;21(1):39. doi: 10.1186/s12938-022-01002-w.
7
The Role of Anti-Inflammatory Adipokines in Cardiometabolic Disorders: Moving beyond Adiponectin.抗炎脂肪因子在心脏代谢紊乱中的作用:超越脂联素。
Int J Mol Sci. 2021 Dec 16;22(24):13529. doi: 10.3390/ijms222413529.
8
Comparative Proteomic Analysis of tPVAT during Ang II Infusion.血管紧张素II输注期间tPVAT的比较蛋白质组学分析
Biomedicines. 2021 Dec 2;9(12):1820. doi: 10.3390/biomedicines9121820.
9
Between Inflammation and Autophagy: The Role of Leptin-Adiponectin Axis in Cardiac Remodeling.炎症与自噬之间:瘦素 - 脂联素轴在心脏重塑中的作用
J Inflamm Res. 2021 Oct 16;14:5349-5365. doi: 10.2147/JIR.S322231. eCollection 2021.
10
A Novel Role of Nogo Proteins: Regulating Macrophages in Inflammatory Disease.神经生长抑制因子蛋白的新作用:调节炎症性疾病中的巨噬细胞。
Cell Mol Neurobiol. 2022 Nov;42(8):2439-2448. doi: 10.1007/s10571-021-01124-0. Epub 2021 Jul 5.
外源性一氧化氮的一种新型心脏保护机制:抑制Rho相关激酶活性。
Hypertens Res. 2015 Jul;38(7):461-2. doi: 10.1038/hr.2015.61. Epub 2015 Apr 23.
4
Angiotensin II activates the RhoA exchange factor Arhgef1 in humans.血管紧张素 II 在人类中激活 RhoA 交换因子 Arhgef1。
Hypertension. 2015 Jun;65(6):1273-8. doi: 10.1161/HYPERTENSIONAHA.114.05065. Epub 2015 Apr 13.
5
Critical role of exogenous nitric oxide in ROCK activity in vascular smooth muscle cells.外源性一氧化氮在血管平滑肌细胞ROCK活性中的关键作用。
PLoS One. 2014 Oct 3;9(10):e109017. doi: 10.1371/journal.pone.0109017. eCollection 2014.
6
Back to the heart: the protective role of adiponectin.回到心脏:脂联素的保护作用。
Pharmacol Res. 2014 Apr;82:9-20. doi: 10.1016/j.phrs.2014.03.003. Epub 2014 Mar 20.
7
Prevention of RhoA activation and cofilin-mediated actin polymerization mediates the antihypertrophic effect of adenosine receptor agonists in angiotensin II- and endothelin-1-treated cardiomyocytes.腺嘌呤受体激动剂通过抑制 RhoA 激活和肌动蛋白聚合介导血管紧张素 II 和内皮素-1 诱导的心肌肥厚。
Mol Cell Biochem. 2014 Jan;385(1-2):239-48. doi: 10.1007/s11010-013-1832-2. Epub 2013 Oct 6.
8
Adiponectin levels and the risk of hypertension: a systematic review and meta-analysis.脂联素水平与高血压风险:系统评价和荟萃分析。
Hypertension. 2013 Jul;62(1):27-32. doi: 10.1161/HYPERTENSIONAHA.113.01453. Epub 2013 May 28.
9
Adiponectin receptor as a key player in healthy longevity and obesity-related diseases.脂联素受体作为健康长寿和肥胖相关疾病的关键因素。
Cell Metab. 2013 Feb 5;17(2):185-96. doi: 10.1016/j.cmet.2013.01.001. Epub 2013 Jan 24.
10
Angiotensin II reduces cardiac AdipoR1 expression through AT1 receptor/ROS/ERK1/2/c-Myc pathway.血管紧张素 II 通过 AT1 受体/ROS/ERK1/2/c-Myc 途径减少心脏脂肪因子受体 1 的表达。
PLoS One. 2013;8(1):e49915. doi: 10.1371/journal.pone.0049915. Epub 2013 Jan 22.