Suppr超能文献

太平洋螯虾属小龙虾的系统发育物种界定

Phylogenetic species delimitation for crayfishes of the genus Pacifastacus.

作者信息

Larson Eric R, Castelin Magalie, Williams Bronwyn W, Olden Julian D, Abbott Cathryn L

机构信息

Department of Natural Resources and Environmental Sciences, University of Illinois at Urbana-Champaign , Urbana, Illinois , United States.

Pacific Biological Station, Fisheries and Oceans Canada , Nanaimo, British Columbia , Canada.

出版信息

PeerJ. 2016 Apr 18;4:e1915. doi: 10.7717/peerj.1915. eCollection 2016.

Abstract

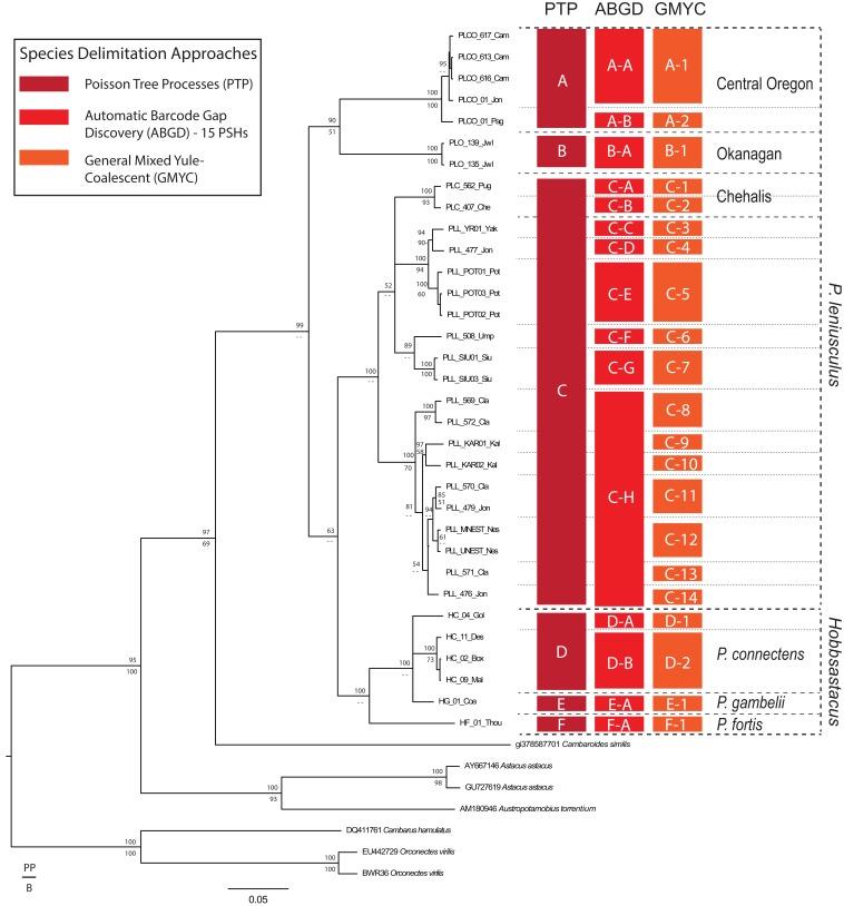
Molecular genetic approaches are playing an increasing role in conservation science by identifying biodiversity that may not be evident by morphology-based taxonomy and systematics. So-called cryptic species are particularly prevalent in freshwater environments, where isolation of dispersal-limited species, such as crayfishes, within dendritic river networks often gives rise to high intra- and inter-specific genetic divergence. We apply here a multi-gene molecular approach to investigate relationships among extant species of the crayfish genus Pacifastacus, representing the first comprehensive phylogenetic study of this taxonomic group. Importantly, Pacifastacus includes both the widely invasive signal crayfish Pacifastacus leniusculus, as well as several species of conservation concern like the Shasta crayfish Pacifastacus fortis. Our analysis used 83 individuals sampled across the four extant Pacifastacus species (omitting the extinct Pacifastacus nigrescens), representing the known taxonomic diversity and geographic distributions within this genus as comprehensively as possible. We reconstructed phylogenetic trees from mitochondrial (16S, COI) and nuclear genes (GAPDH), both separately and using a combined or concatenated dataset, and performed several species delimitation analyses (PTP, ABGD, GMYC) on the COI phylogeny to propose Primary Species Hypotheses (PSHs) within the genus. All phylogenies recovered the genus Pacifastacus as monophyletic, within which we identified a range of six to 21 PSHs; more abundant PSHs delimitations from GMYC and ABGD were always nested within PSHs delimited by the more conservative PTP method. Pacifastacus leniusculus included the majority of PSHs and was not monophyletic relative to the other Pacifastacus species considered. Several of these highly distinct P. leniusculus PSHs likely require urgent conservation attention. Our results identify research needs and conservation priorities for Pacifastacus crayfishes in western North America, and may inform better understanding and management of P. leniusculus in regions where it is invasive, such as Europe and Japan.

摘要

分子遗传学方法在保护科学中发挥着越来越重要的作用,它能够识别出基于形态学的分类学和系统学可能无法发现的生物多样性。所谓的隐存物种在淡水环境中尤为普遍,在那里,像小龙虾这样扩散受限的物种,在树枝状河网中被隔离,常常导致种内和种间出现高度的遗传分化。我们在此应用多基因分子方法来研究太平洋螯虾属现存物种之间的关系,这是对该分类群的首次全面系统发育研究。重要的是,太平洋螯虾属既包括广泛入侵的信号螯虾,也包括一些受保护关注的物种,如沙斯塔螯虾。我们的分析使用了从现存的四种太平洋螯虾物种中采集的83个个体(不包括已灭绝的黑螯虾),尽可能全面地代表了该属已知的分类多样性和地理分布。我们分别从线粒体基因(16S、COI)和核基因(GAPDH)重建系统发育树,既单独使用数据集,也使用合并或串联数据集,并对COI系统发育进行了几种物种界定分析(PTP、ABGD、GMYC),以提出该属内的主要物种假说(PSH)。所有系统发育树都显示太平洋螯虾属是单系的,在其中我们识别出了6到21个主要物种假说;GMYC和ABGD方法得出的更丰富的主要物种假说界定总是嵌套在由更保守的PTP方法界定的主要物种假说之内。信号螯虾包含了大多数主要物种假说,并且相对于其他被考虑的太平洋螯虾物种而言并非单系的。这些高度不同的信号螯虾主要物种假说中有几个可能急需保护关注。我们的结果确定了北美西部太平洋螯虾的研究需求和保护重点,并且可能有助于更好地理解和管理其在欧洲和日本等入侵地区的信号螯虾。

https://cdn.ncbi.nlm.nih.gov/pmc/blobs/dc11/4841241/e5224b7376e3/peerj-04-1915-g001.jpg

文献检索

告别复杂PubMed语法,用中文像聊天一样搜索,搜遍4000万医学文献。AI智能推荐,让科研检索更轻松。

立即免费搜索

文件翻译

保留排版,准确专业,支持PDF/Word/PPT等文件格式,支持 12+语言互译。

免费翻译文档

深度研究

AI帮你快速写综述,25分钟生成高质量综述,智能提取关键信息,辅助科研写作。

立即免费体验