Suppr超能文献

电离辐射对鸡胚视网膜的细胞周期调控及凋亡反应

Cell Cycle Regulation and Apoptotic Responses of the Embryonic Chick Retina by Ionizing Radiation.

作者信息

Mayer Margot, Kaiser Nicole, Layer Paul G, Frohns Florian

机构信息

Developmental Biology and Neurogenetics, Darmstadt University of Technology, Darmstadt, Germany.

出版信息

PLoS One. 2016 May 10;11(5):e0155093. doi: 10.1371/journal.pone.0155093. eCollection 2016.

Abstract

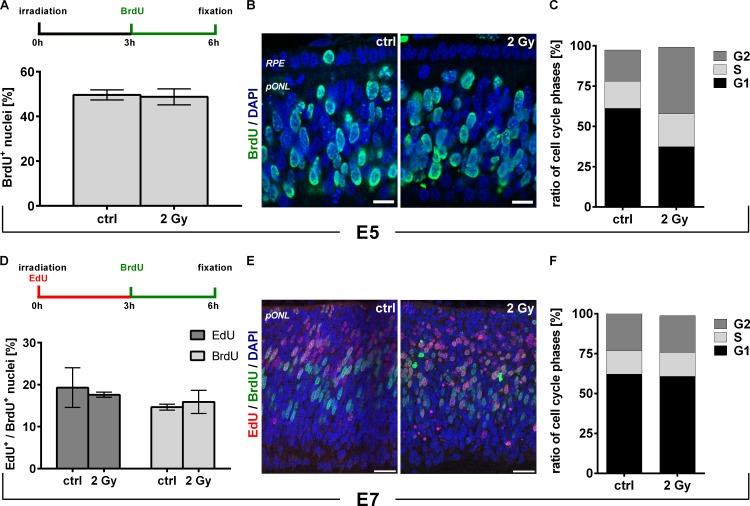
Ionizing radiation (IR) exerts deleterious effects on the developing brain, since proliferative neuronal progenitor cells are highly sensitive to IR-induced DNA damage. Assuming a radiation response that is comparable to mammals, the chick embryo would represent a lower vertebrate model system that allows analysis of the mechanisms underlying this sensitivity, thereby contributing to the reduction, refinement and replacement of animal experiments. Thus, this study aimed to elucidate the radiation response of the embryonic chick retina in three selected embryonic stages. Our studies reveal a lack in the radiation-induced activation of a G1/S checkpoint, but rapid abrogation of G2/M progression after IR in retinal progenitors throughout development. Unlike cell cycle control, radiation-induced apoptosis (RIA) showed strong variations between its extent, dose dependency and temporal occurrence. Whereas the general sensitivity towards RIA declined with ongoing differentiation, its dose dependency constantly increased with age. For all embryonic stages RIA occurred during comparable periods after irradiation, but in older animals its maximum shifted towards earlier post-irradiation time points. In summary, our results are in good agreement with data from the developing rodent retina, strengthening the suitability of the chick embryo for the analysis of the radiation response in the developing central nervous system.

摘要

电离辐射(IR)对发育中的大脑具有有害影响,因为增殖性神经祖细胞对IR诱导的DNA损伤高度敏感。假设鸡胚胎的辐射反应与哺乳动物相当,那么它将代表一种低等脊椎动物模型系统,可用于分析这种敏感性背后的机制,从而有助于减少、优化和替代动物实验。因此,本研究旨在阐明选定的三个胚胎阶段的鸡胚视网膜的辐射反应。我们的研究表明,在整个发育过程中,视网膜祖细胞缺乏辐射诱导的G1/S检查点激活,但IR后G2/M进程迅速中止。与细胞周期控制不同,辐射诱导的凋亡(RIA)在其程度、剂量依赖性和时间发生上表现出很大差异。虽然对RIA的总体敏感性随着持续分化而下降,但其剂量依赖性随年龄不断增加。对于所有胚胎阶段,RIA都在照射后的可比时间段内发生,但在年龄较大的动物中,其峰值向照射后的早期时间点转移。总之,我们的结果与发育中的啮齿动物视网膜的数据高度一致,进一步证明了鸡胚在分析发育中的中枢神经系统辐射反应方面的适用性。

https://cdn.ncbi.nlm.nih.gov/pmc/blobs/4ec0/4862647/2f99420bca16/pone.0155093.g001.jpg

文献AI研究员

20分钟写一篇综述,助力文献阅读效率提升50倍。

立即体验

用中文搜PubMed

大模型驱动的PubMed中文搜索引擎

马上搜索

文档翻译

学术文献翻译模型,支持多种主流文档格式。

立即体验