Suppr超能文献

由微小RNA介导的广泛的竞争性内源RNA-竞争性内源RNA相互作用网络调节恒河猴多种组织的发育。

Extensive ceRNA-ceRNA interaction networks mediated by miRNAs regulate development in multiple rhesus tissues.

作者信息

Xu Juan, Feng Lin, Han Zujing, Li Yongsheng, Wu Aiwei, Shao Tingting, Ding Na, Li Lili, Deng Wei, Di Xuebing, Wang Jian, Zhang Lianfeng, Li Xia, Zhang Kaitai, Cheng Shujun

机构信息

College of Bioinformatics Science and Technology, Harbin Medical University, 194 Xuefu Road, Harbin 150081, China.

State Key Laboratory of Molecular Oncology, Department of Aetiology and Carcinogenesis, Cancer Hospital, Peking UnionMedical College and Chinese Academy of Medical Sciences, Beijing 100021, China.

出版信息

Nucleic Acids Res. 2016 Nov 2;44(19):9438-9451. doi: 10.1093/nar/gkw587. Epub 2016 Jun 30.

Abstract

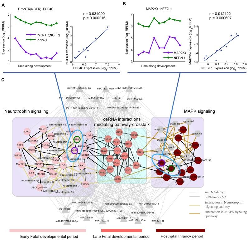
Crosstalk between RNAs mediated by shared microRNAs (miRNAs) represents a novel layer of gene regulation, which plays important roles in development. In this study, we analyzed time series expression data for coding genes and long non-coding RNAs (lncRNAs) to identify thousands of interactions among competitive endogenous RNAs (ceRNAs) in four rhesus tissues. The ceRNAs exhibited dynamic expression and regulatory patterns during each tissue development process, which suggests that ceRNAs might work synergistically during different developmental stages or tissues to control specific functions. In addition, lncRNAs exhibit higher specificity as ceRNAs than coding-genes and their functions were predicted based on their competitive coding-gene partners to discover their important developmental roles. In addition to the specificity of tissue development, functional analyses demonstrated that the combined effects of multiple ceRNAs can have major impacts on general developmental and metabolic processes in multiple tissues, especially transcription-related functions where competitive interactions. Moreover, ceRNA interactions could sequentially and/or synergistically mediate the crosstalk among different signaling pathways during brain development. Analyzing ceRNA interactions during the development of multiple tissues will provideinsights in the regulation of normal development and the dysregulation of key mechanisms during pathogenesis.

摘要

由共享的微小RNA(miRNA)介导的RNA间相互作用代表了基因调控的一个新层面,其在发育过程中发挥着重要作用。在本研究中,我们分析了编码基因和长链非编码RNA(lncRNA)的时间序列表达数据,以鉴定四种恒河猴组织中竞争性内源RNA(ceRNA)之间的数千种相互作用。ceRNA在每个组织发育过程中表现出动态表达和调控模式,这表明ceRNA可能在不同发育阶段或组织中协同发挥作用以控制特定功能。此外,lncRNA作为ceRNA比编码基因表现出更高的特异性,并且基于其竞争性编码基因伙伴预测了它们的功能,以发现其重要的发育作用。除了组织发育的特异性外,功能分析表明,多种ceRNA的联合作用可对多个组织的一般发育和代谢过程产生重大影响,尤其是在具有竞争性相互作用的转录相关功能方面。此外,ceRNA相互作用可在大脑发育过程中依次和/或协同介导不同信号通路之间的相互作用。分析多个组织发育过程中的ceRNA相互作用将为正常发育的调控以及发病机制中关键机制的失调提供见解。

https://cdn.ncbi.nlm.nih.gov/pmc/blobs/fd94/5100587/edf19b05c0cb/gkw587fig1.jpg

文献检索

告别复杂PubMed语法,用中文像聊天一样搜索,搜遍4000万医学文献。AI智能推荐,让科研检索更轻松。

立即免费搜索

文件翻译

保留排版,准确专业,支持PDF/Word/PPT等文件格式,支持 12+语言互译。

免费翻译文档

深度研究

AI帮你快速写综述,25分钟生成高质量综述,智能提取关键信息,辅助科研写作。

立即免费体验