Suppr超能文献

脂肪干细胞促进口腔鳞状细胞癌的转移。

ASC contributes to metastasis of oral cavity squamous cell carcinoma.

作者信息

Wu Chi-Sheng, Chang Kai-Ping, OuYang Chun-Nan, Kao Huang-Kai, Hsueh Chuen, Chen Lih-Chyang, Cheng Hsiao-Yun, Liang Ying, Liou Willisa, Liang Chih-Lung, Chang Yu-Sun

机构信息

Chang Gung Molecular Medicine Research Center, Chang Gung University, Taoyuan, Taiwan.

Department of Otolaryngology-Head & Neck Surgery, Chang Gung Memorial Hospital, Taoyuan, Taiwan.

出版信息

Oncotarget. 2016 Aug 2;7(31):50074-50085. doi: 10.18632/oncotarget.10317.

Abstract

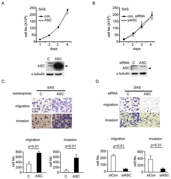
ASC (Apoptosis-associated Speck-like protein containing a CARD) acts as a platform protein in the inflammasome cascade of some cancer types. However, its potential involvement in OSCC (oral cavity squamous cell carcinoma) has not yet been determined. Here, we investigated the potential role of ASC in OSCC. RT-qPCR analysis of 20 paired tumor and adjacent normal tissue samples revealed that the mRNA levels of ASC, along with IL-1β, CASP1, and NLRP3 in ASC-associated NLRP3 inflammasome were significantly elevated in OSCC tissues. Immunohistochemical staining of these four proteins in 111 clinical specimens revealed that high-level expression of ASC was significantly associated with tumor stage, node stage (p=0.001), overall stage (p<0.001), extracapsular spread (p<0.001), perineural invasion (p=0.004) and tumor depth (p<0.001). Kaplan-Meier survival analysis further revealed that high-level ASC expression was correlated with poorer overall survival (p=0.001), disease-specific survival (p<0.001) and disease-free survival (p<0.001). Studies using OSCC cell lines indicated that high-level ASC expression enhanced cell migration and invasion, and experiments using an orthotropic nude mouse model confirmed that ASC overexpression induced metastasis of OSCC cells. This is the first report to show that ASC contributes to OSCC metastasis, and that high-level ASC expression is a marker for poor prognosis in OSCC patients.

摘要

ASC(含CARD的凋亡相关斑点样蛋白)在某些癌症类型的炎性小体级联反应中作为一种平台蛋白发挥作用。然而,其在口腔鳞状细胞癌(OSCC)中的潜在作用尚未确定。在此,我们研究了ASC在OSCC中的潜在作用。对20对肿瘤组织和相邻正常组织样本进行的RT-qPCR分析显示,在OSCC组织中,ASC以及ASC相关的NLRP3炎性小体中的IL-1β、CASP1和NLRP3的mRNA水平显著升高。对111份临床标本中这四种蛋白进行免疫组织化学染色显示,ASC的高水平表达与肿瘤分期、淋巴结分期(p = 0.001)、总体分期(p < 0.001)、包膜外扩散(p < 0.001)、神经周围浸润(p = 0.004)和肿瘤深度(p < 0.001)显著相关。Kaplan-Meier生存分析进一步显示,ASC的高水平表达与较差的总生存期(p = 0.001)、疾病特异性生存期(p < 0.001)和无病生存期(p < 0.001)相关。使用OSCC细胞系的研究表明,ASC的高水平表达增强了细胞迁移和侵袭,并且使用原位裸鼠模型的实验证实,ASC过表达诱导了OSCC细胞的转移。这是首次报道表明ASC促进OSCC转移,并且ASC的高水平表达是OSCC患者预后不良的标志物。

https://cdn.ncbi.nlm.nih.gov/pmc/blobs/2471/5226569/d12208beabd5/oncotarget-07-50074-g001.jpg

文献检索

告别复杂PubMed语法,用中文像聊天一样搜索,搜遍4000万医学文献。AI智能推荐,让科研检索更轻松。

立即免费搜索

文件翻译

保留排版,准确专业,支持PDF/Word/PPT等文件格式,支持 12+语言互译。

免费翻译文档

深度研究

AI帮你快速写综述,25分钟生成高质量综述,智能提取关键信息,辅助科研写作。

立即免费体验