Mair Kerstin H, Stadler Maria, Talker Stephanie C, Forberg Hilde, Storset Anne K, Müllebner Andrea, Duvigneau J Catharina, Hammer Sabine E, Saalmüller Armin, Gerner Wilhelm
Department of Pathobiology, Institute of Immunology, University of Veterinary Medicine Vienna , Vienna , Austria.
Department of Laboratory Services, Norwegian Veterinary Institute , Oslo , Norway.
Front Immunol. 2016 Jul 14;7:263. doi: 10.3389/fimmu.2016.00263. eCollection 2016.
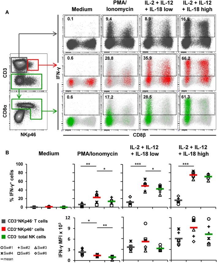
The CD3(-)NKp46(+) phenotype is frequently used for the identification of natural killer (NK) cells in various mammalian species. Recently, NKp46 expression was analyzed in more detail in swine. It could be shown that besides CD3(-)NKp46(+) lymphocytes, a small but distinct population of CD3(+)NKp46(+) cells exists. In this study, we report low frequencies of CD3(+)NKp46(+) lymphocytes in blood, lymph nodes, and spleen, but increased frequencies in non-lymphatic organs, like liver and lung. Phenotypic analyses showed that the majority of CD3(+)NKp46(+) cells coexpressed the CD8αβ heterodimer, while a minor subset expressed the TCR-γδ, which was associated with a CD8αα(+) phenotype. Despite these T-cell associated receptors, the majority of CD3(+)NKp46(+) lymphocytes displayed a NK-related phenotype (CD2(+)CD5(-)CD6(-)CD16(+)perforin(+)) and expressed mRNA of NKp30, NKp44, and NKG2D at similar levels as NK cells. Functional tests showed that CD3(+)NKp46(+) lymphocytes produced IFN-γ and proliferated upon cytokine stimulation to a similar extent as NK cells, but did not respond to the T-cell mitogen, ConA. Likewise, CD3(+)NKp46(+) cells killed K562 cells with an efficiency comparable to NK cells. Cross-linking of NKp46 and CD3 led to degranulation of CD3(+)NKp46(+) cells, indicating functional signaling pathways for both receptors. Additionally, influenza A(H1N1)pdm09-infected pigs had reduced frequencies of CD3(+)NKp46(+) lymphocytes in blood, but increased frequencies in the lung in the early phase of infection. Thus, CD3(+)NKp46(+) cells appear to be involved in the early phase of influenza infections. In summary, we describe a lymphocyte population in swine with a mixed phenotype of NK and T cells, with results so far indicating that this cell population functionally resembles NK cells.
CD3(-)NKp46(+)表型常用于鉴定各种哺乳动物物种中的自然杀伤(NK)细胞。最近,对猪体内NKp46的表达进行了更详细的分析。结果表明,除了CD3(-)NKp46(+)淋巴细胞外,还存在一小部分但独特的CD3(+)NKp46(+)细胞群体。在本研究中,我们报告了血液、淋巴结和脾脏中CD3(+)NKp46(+)淋巴细胞的频率较低,但在肝脏和肺等非淋巴器官中的频率增加。表型分析表明,大多数CD3(+)NKp46(+)细胞共表达CD8αβ异二聚体,而一小部分亚群表达TCR-γδ,这与CD8αα(+)表型相关。尽管存在这些与T细胞相关的受体,但大多数CD3(+)NKp46(+)淋巴细胞表现出与NK相关的表型(CD2(+)CD5(-)CD6(-)CD16(+)穿孔素(+)),并且表达NKp30、NKp44和NKG2D的mRNA水平与NK细胞相似。功能测试表明,CD3(+)NKp46(+)淋巴细胞在细胞因子刺激下产生IFN-γ并增殖到与NK细胞相似的程度,但对T细胞丝裂原ConA无反应。同样,CD3(+)NKp46(+)细胞杀伤K562细胞的效率与NK细胞相当。NKp46和CD3的交联导致CD3(+)NKp46(+)细胞脱颗粒,表明这两种受体的功能信号通路。此外,甲型流感(H1N1)pdm09感染的猪在感染早期血液中CD3(+)NKp46(+)淋巴细胞的频率降低,但肺中的频率增加。因此,CD3(+)NKp46(+)细胞似乎参与了流感感染的早期阶段。总之,我们描述了猪体内一种具有NK和T细胞混合表型的淋巴细胞群体,目前的结果表明该细胞群体在功能上类似于NK细胞。