Suppr超能文献

SATB2在人类胰腺癌中的作用:对肿瘤转化的影响及一种有前景的生物标志物

Role of SATB2 in human pancreatic cancer: Implications in transformation and a promising biomarker.

作者信息

Yu Wei, Ma Yiming, Shankar Sharmila, Srivastava Rakesh K

机构信息

Kansas City VA Medical Center, Kansas City, MO 66128, USA.

Department of Pathology, University of Missouri-School of Medicine, Kansas City, MO 64108, USA.

出版信息

Oncotarget. 2016 Sep 6;7(36):57783-57797. doi: 10.18632/oncotarget.10860.

Abstract

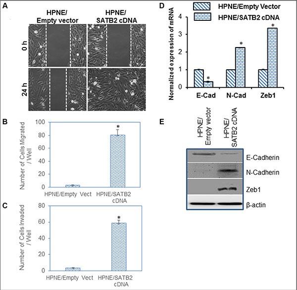
SATB2 (special AT-rich binding protein-2), a transcription factor and chromatin modulator, regulates the expression of genes required for maintaining pluripotency and self-renewal. The molecular mechanisms by which human pancreatic normal ductal epithelial cells are transformed to cancer cells are not well understood. The main goal of the paper is to examine the molecular mechanisms by which SATB2 regulates transformation of human pancreatic normal ductal epithelial (HPNE) cells, and assess whether transformed HPNE cells gained the phenotypes of cancer stem cells (CSCs). The results demonstrate that SATB2 is highly expressed in pancreatic CSCs, primary tissues and cell lines, but not in HPNE cells. SATB2 induces cellular transformation, stemness and epithelial to mesenchymal transition in HPNE cells, and inhibition of its expression suppresses these activities. Overexpression of SATB2 in HPNE cells resulted in induction of stem cell markers (CD44, CD24 and CD133), and transcription factors (Oct4, Sox2 and Nanog). SATB2 can directly bind to promoters of Bcl-2, Bsp, Nanog, c-Myc, XIAP, Klf4 and Hoxa2, suggesting the role of SATB2 in pluripotency, cell survival and proliferation. SATB2-overexpressing HPNE cells (HPNE/SATB2) formed tumors in Balb C nude mice, whereas HPNE/Empty vector cells did not form any tumor. Since SATB2 is highly expressed in human pancreatic cancer tissues and cell lines, but not in HPNE cells and normal pancreatic tissue, it can drive pancreatic cancer growth and metastasis. Our findings suggest that SATB2 can induce dedifferentiation by inducing stemness and may have a role in pancreatic carcinogenesis, and can be used as a diagnostic biomarker.

摘要

SATB2(特殊富含AT序列结合蛋白2)是一种转录因子和染色质调节剂,可调节维持多能性和自我更新所需基因的表达。人类胰腺正常导管上皮细胞转化为癌细胞的分子机制尚不清楚。本文的主要目的是研究SATB2调节人类胰腺正常导管上皮(HPNE)细胞转化的分子机制,并评估转化后的HPNE细胞是否获得了癌症干细胞(CSC)的表型。结果表明,SATB2在胰腺CSC、原发性组织和细胞系中高表达,但在HPNE细胞中不表达。SATB2可诱导HPNE细胞发生细胞转化、干性以及上皮-间质转化,抑制其表达则可抑制这些活性。HPNE细胞中SATB2的过表达导致干细胞标志物(CD44、CD24和CD133)以及转录因子(Oct4、Sox2和Nanog)的诱导。SATB2可直接结合Bcl-2、Bsp、Nanog、c-Myc、XIAP、Klf4和Hoxa2的启动子,提示SATB2在多能性、细胞存活和增殖中的作用。过表达SATB2的HPNE细胞(HPNE/SATB2)在Balb C裸鼠中形成肿瘤,而HPNE/空载体细胞未形成任何肿瘤。由于SATB2在人类胰腺癌组织和细胞系中高表达,但在HPNE细胞和正常胰腺组织中不表达,它可能驱动胰腺癌的生长和转移。我们的研究结果表明,SATB2可通过诱导干性诱导去分化,可能在胰腺癌发生中起作用,并可作为一种诊断生物标志物。

https://cdn.ncbi.nlm.nih.gov/pmc/blobs/d925/5295389/97bdfc2d0a2d/oncotarget-07-57783-g001.jpg

文献AI研究员

20分钟写一篇综述,助力文献阅读效率提升50倍。

立即体验

用中文搜PubMed

大模型驱动的PubMed中文搜索引擎

马上搜索

文档翻译

学术文献翻译模型,支持多种主流文档格式。

立即体验