Suppr超能文献

对野生香蕉亲缘植物 Musa itinerans 的全基因组测序揭示了 Musa 属的谱系特异性多样化。

Whole genome sequencing of a banana wild relative Musa itinerans provides insights into lineage-specific diversification of the Musa genus.

机构信息

Key Laboratory of Plant Resources Conservation and Sustainable Utilization, South China Botanical Garden, the Chinese Academy of Sciences, Guangzhou 510650, China.

BGI-Shenzhen, Shenzhen 518083, China.

出版信息

Sci Rep. 2016 Aug 17;6:31586. doi: 10.1038/srep31586.

Abstract

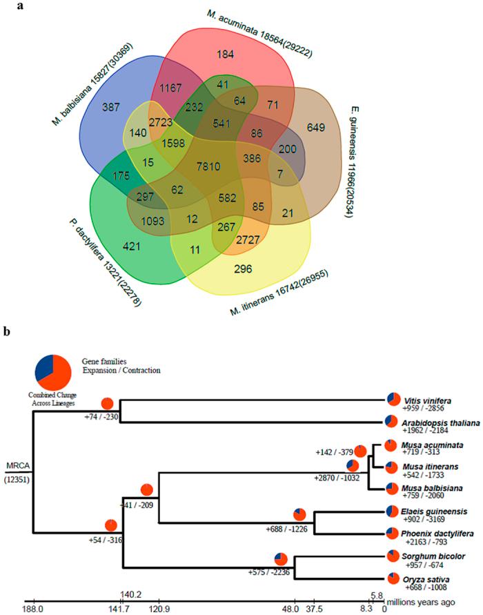
Crop wild relatives are valuable resources for future genetic improvement. Here, we report the de novo genome assembly of Musa itinerans, a disease-resistant wild banana relative in subtropical China. The assembled genome size was 462.1 Mb, covering 75.2% of the genome (615.2Mb) and containing 32, 456 predicted protein-coding genes. Since the approximate divergence around 5.8 million years ago, the genomes of Musa itinerans and Musa acuminata have shown conserved collinearity. Gene family expansions and contractions enrichment analysis revealed that some pathways were associated with phenotypic or physiological innovations. These include a transition from wood to herbaceous in the ancestral Musaceae, intensification of cold and drought tolerances, and reduced diseases resistance genes for subtropical marginally distributed Musa species. Prevalent purifying selection and transposed duplications were found to facilitate the diversification of NBS-encoding gene families for two Musa species. The population genome history analysis of M. itinerans revealed that the fluctuated population sizes were caused by the Pleistocene climate oscillations, and that the formation of Qiongzhou Strait might facilitate the population downsizing on the isolated Hainan Island about 10.3 Kya. The qualified assembly of the M. itinerans genome provides deep insights into the lineage-specific diversification and also valuable resources for future banana breeding.

摘要

作物野生近缘种是未来遗传改良的宝贵资源。在这里,我们报道了中国亚热带地区抗病野生香蕉近缘种 Musa itinerans 的从头基因组组装。组装的基因组大小为 462.1Mb,覆盖基因组的 75.2%(615.2Mb),包含 32456 个预测的蛋白编码基因。自大约 580 万年前的分化以来,Musa itinerans 和 Musa acuminata 的基因组显示出保守的共线性。基因家族扩张和收缩的富集分析表明,一些途径与表型或生理创新有关。这些途径包括祖先 Musaceae 中从木本到草本的转变、对寒冷和干旱耐受性的增强,以及减少了对亚热带边缘分布的 Musa 物种的抗病基因。普遍的纯化选择和转座重复被发现有利于两个 Musa 物种 NBS 编码基因家族的多样化。对 M. itinerans 的群体基因组历史分析表明,更新世气候波动导致了种群规模的波动,而琼州海峡的形成可能促进了约 10.3 千年前孤立的海南岛上的种群缩小。M. itinerans 基因组的合格组装为谱系特异性多样化提供了深刻的见解,也为未来的香蕉育种提供了有价值的资源。

https://cdn.ncbi.nlm.nih.gov/pmc/blobs/0e6b/4987669/1aab15699df3/srep31586-f1.jpg

文献AI研究员

20分钟写一篇综述,助力文献阅读效率提升50倍。

立即体验

用中文搜PubMed

大模型驱动的PubMed中文搜索引擎

马上搜索

文档翻译

学术文献翻译模型,支持多种主流文档格式。

立即体验