Suppr超能文献

维生素A对家蚕模型中单核细胞增生李斯特菌感染的影响

Effect of Vitamin A on Listeria monocytogenes Infection in a Silkworm Model.

作者信息

Castillo Yussaira, Suzuki Jin, Watanabe Kenta, Shimizu Takashi, Watarai Masahisa

机构信息

The United Graduate School of Veterinary Science, Yamaguchi University, 1677-1 Yoshida, Yamaguchi 753-8515, Japan.

出版信息

PLoS One. 2016 Sep 26;11(9):e0163747. doi: 10.1371/journal.pone.0163747. eCollection 2016.

Abstract

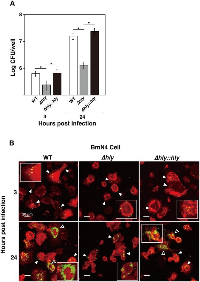
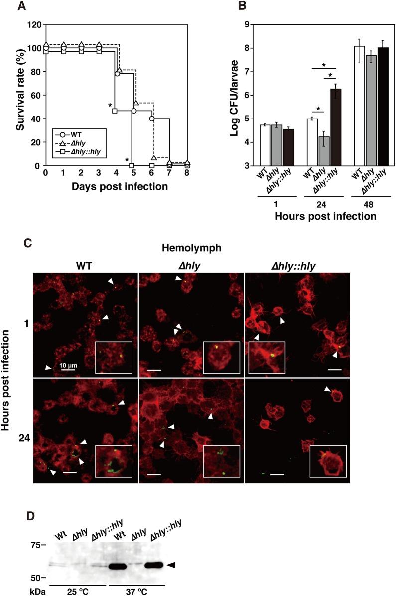
Insect infection models have been used increasingly to study various pathogenic agents in evaluations of pathogenicity and drug efficacy. In this study, we demonstrated that larvae of the silkworm Bombyx mori are useful for studying Listeria monocytogenes infections in insects. Infection with the L. monocytogenes wild-type strain induced silkworm death. Infection by a listeriolysin O (LLO) deletion mutant also induced silkworm death, but the bacterial numbers in silkworms were lower than those of the wild-type strain. Intracellular growth was observed when the silkworm ovary-derived cell line BmN4 was infected with the wild-type strain. Explosive replication was not observed in BmN4 cells infected with the LLO mutant and the bacterial numbers of the LLO mutant were lower than those of the wild-type strain. Pretreatment with vitamin A did not affect silkworm mortality after bacterial infection, but the efficiency of infecting the hemocytes and BmN4 cells was decreased with vitamin A treatment. Our results indicate that silkworm larvae are a useful insect infection model for L. monocytogenes and that vitamin A has protective effects against bacterial infection in silkworms.

摘要

昆虫感染模型已越来越多地用于研究各种病原体的致病性和药物疗效评估。在本研究中,我们证明家蚕幼虫可用于研究昆虫中的单核细胞增生李斯特菌感染。单核细胞增生李斯特菌野生型菌株感染可导致家蚕死亡。溶血素O(LLO)缺失突变体感染也会导致家蚕死亡,但家蚕体内的细菌数量低于野生型菌株。当家蚕卵巢来源的细胞系BmN4感染野生型菌株时,可观察到细胞内生长。感染LLO突变体的BmN4细胞未观察到爆发性复制,且LLO突变体的细菌数量低于野生型菌株。维生素A预处理对细菌感染后的家蚕死亡率没有影响,但维生素A处理会降低血细胞和BmN4细胞的感染效率。我们的结果表明,家蚕幼虫是研究单核细胞增生李斯特菌的有用昆虫感染模型,并且维生素A对家蚕细菌感染具有保护作用。

https://cdn.ncbi.nlm.nih.gov/pmc/blobs/d8b7/5036829/e4cd45b65b70/pone.0163747.g001.jpg

相似文献

1
Effect of Vitamin A on Listeria monocytogenes Infection in a Silkworm Model.
PLoS One. 2016 Sep 26;11(9):e0163747. doi: 10.1371/journal.pone.0163747. eCollection 2016.
2
Silkworm model for Francisella novicida infection.
Microb Pathog. 2017 Dec;113:94-101. doi: 10.1016/j.micpath.2017.10.036. Epub 2017 Oct 21.
3
Curcumin Promotes the Clearance of both and by Reducing Listeriolysin O Oligomers.
Front Immunol. 2017 May 17;8:574. doi: 10.3389/fimmu.2017.00574. eCollection 2017.
5
RtxA like protein contributes to infection of Francisella novicida in silkworm and human macrophage THP-1.
Microb Pathog. 2018 Oct;123:74-81. doi: 10.1016/j.micpath.2018.06.046. Epub 2018 Jun 30.
6
Protective immunity induced by a LLO-deficient Listeria monocytogenes.
Microbiol Immunol. 2010 Apr;54(4):175-83. doi: 10.1111/j.1348-0421.2010.00211.x.

引用本文的文献

1
Silkworm model of bacterial infection facilitates the identification of lysocin E, a potent, ultra-rapid bactericidal antibiotic.
J Antibiot (Tokyo). 2024 Aug;77(8):477-485. doi: 10.1038/s41429-024-00739-x. Epub 2024 May 21.
2
Influence of food-derived bioactives on gut microbiota compositions and their metabolites by focusing on neurotransmitters.
Food Sci Biotechnol. 2023 Mar 30;32(8):1019-1027. doi: 10.1007/s10068-023-01293-2. eCollection 2023 Jul.
3
A Infection Model for Screening Antibiotics against .
Insects. 2022 Aug 19;13(8):748. doi: 10.3390/insects13080748.
4
Advances in Editing Silkworms () Genome by Using the CRISPR-Cas System.
Insects. 2021 Dec 27;13(1):28. doi: 10.3390/insects13010028.
6
Animal infection models using non-mammals.
Microbiol Immunol. 2020 Sep;64(9):585-592. doi: 10.1111/1348-0421.12834. Epub 2020 Aug 22.
8
Silkworm as an experimental animal for research on fungal infections.
Microbiol Immunol. 2019 Feb;63(2):41-50. doi: 10.1111/1348-0421.12668. Epub 2019 Feb 14.

本文引用的文献

2
Therapeutic effects of three trichothecenes in the silkworm infection assay with Candida albicans.
Drug Discov Ther. 2016 Feb;10(1):44-8. doi: 10.5582/ddt.2016.01013.
3
Understanding of bacterial virulence using the silkworm infection model.
Drug Discov Ther. 2016 Feb;10(1):30-3. doi: 10.5582/ddt.2016.01020.
4
Combination of Zinc and All-Trans Retinoic Acid Promotes Protection against Listeria monocytogenes Infection.
PLoS One. 2015 Sep 9;10(9):e0137463. doi: 10.1371/journal.pone.0137463. eCollection 2015.
5
Expression of recombinant proteins by BEVS in a macula-like virus-free silkworm cell line.
J Invertebr Pathol. 2014 Nov;123:34-7. doi: 10.1016/j.jip.2014.09.004. Epub 2014 Sep 16.
6
Listeriolysin O: the Swiss army knife of Listeria.
Trends Microbiol. 2012 Aug;20(8):360-8. doi: 10.1016/j.tim.2012.04.006. Epub 2012 May 30.
7
The role of retinoic acid in tolerance and immunity.
Immunity. 2011 Jul 22;35(1):13-22. doi: 10.1016/j.immuni.2011.07.002.
8
Molecular pathogenesis of Listeria monocytogenes in the alternative model host Galleria mellonella.
Microbiology (Reading). 2010 Nov;156(Pt 11):3456-3468. doi: 10.1099/mic.0.040782-0. Epub 2010 Aug 5.
9
Activation of insect phenoloxidase after injury: endogenous versus foreign elicitors.
J Innate Immun. 2009;1(4):301-8. doi: 10.1159/000168009. Epub 2008 Oct 30.
10
Non-mammalian animal models to study infectious disease: worms or fly fishing?
Curr Opin Microbiol. 2010 Feb;13(1):79-85. doi: 10.1016/j.mib.2009.12.005. Epub 2010 Jan 4.

文献AI研究员

20分钟写一篇综述,助力文献阅读效率提升50倍。

立即体验

用中文搜PubMed

大模型驱动的PubMed中文搜索引擎

马上搜索

文档翻译

学术文献翻译模型,支持多种主流文档格式。

立即体验