Han Jingyan, Weisbrod Robert M, Shao Di, Watanabe Yosuke, Yin Xiaoyan, Bachschmid Markus M, Seta Francesca, Janssen-Heininger Yvonne M W, Matsui Reiko, Zang Mengwei, Hamburg Naomi M, Cohen Richard A
Vascular Biology Section, Evans Department of Medicine, Whitaker Cardiovascular Institute, Boston University School of Medicine, Boston, MA, USA.
Evans Department of Medicine and the Whitaker Cardiovascular Institute, Boston University School of Medicine, Boston, MA, USA.
Redox Biol. 2016 Oct;9:306-319. doi: 10.1016/j.redox.2016.09.003. Epub 2016 Sep 11.
Oxidative stress is implicated in increased vascular permeability associated with metabolic disorders, but the underlying redox mechanism is poorly defined. S-glutathionylation, a stable adduct of glutathione with protein sulfhydryl, is a reversible oxidative modification of protein and is emerging as an important redox signaling paradigm in cardiovascular physiopathology. The present study determines the role of protein S-glutathionylation in metabolic stress-induced endothelial cell permeability.
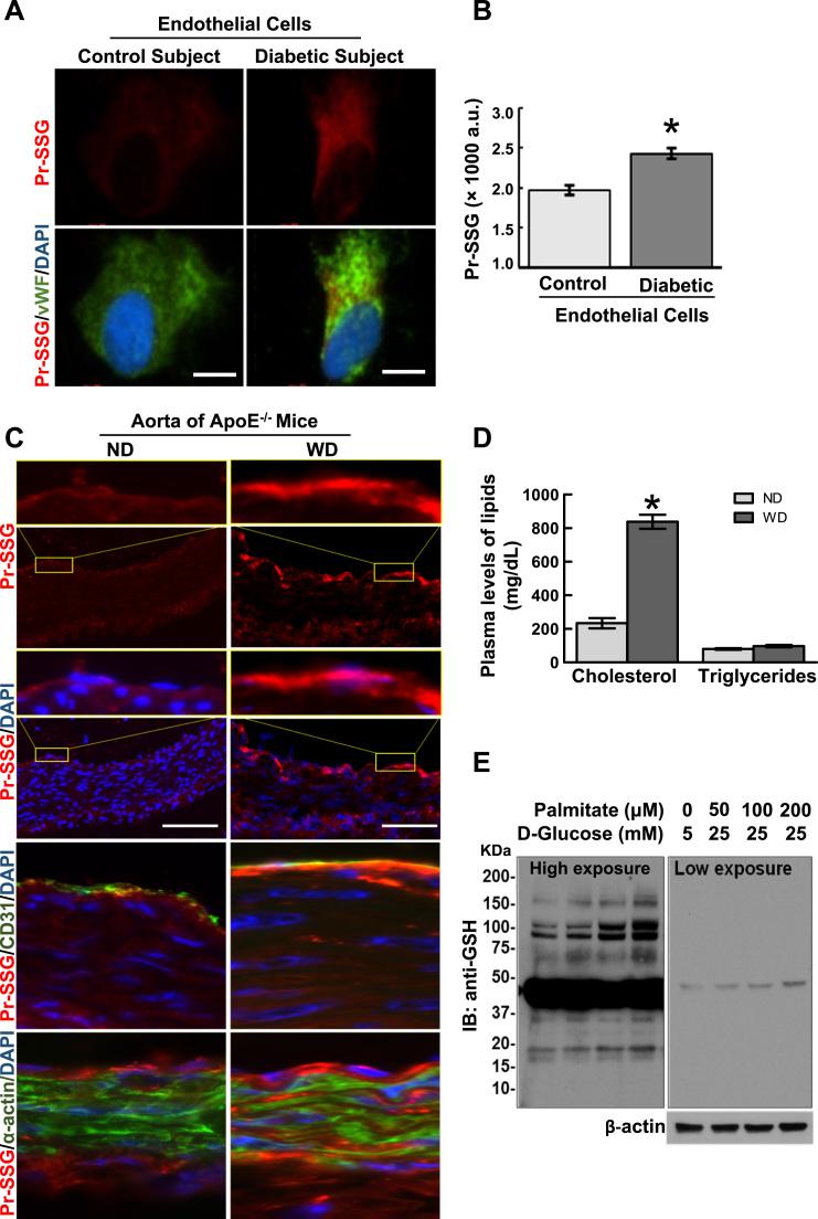
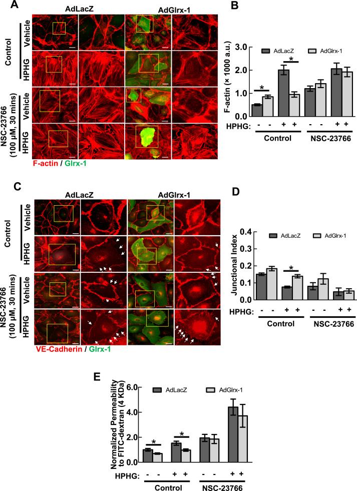
In endothelial cells isolated from patients with type-2 diabetes mellitus, protein S-glutathionylation level was increased. This change was also observed in aortic endothelium in ApoE deficient (ApoE) mice fed on Western diet. Metabolic stress-induced protein S-glutathionylation in human aortic endothelial cells (HAEC) was positively correlated with elevated endothelial cell permeability, as reflected by disassembly of cell-cell adherens junctions and cortical actin structures. These impairments were reversed by adenoviral overexpression of a specific de-glutathionylation enzyme, glutaredoxin-1 in cultured HAECs. Consistently, transgenic overexpression of human Glrx-1 in ApoE mice fed the Western diet attenuated endothelial protein S-glutathionylation, actin cytoskeletal disorganization, and vascular permeability in the aorta. Mechanistically, glutathionylation and inactivation of Rac1, a small RhoGPase, were associated with endothelial hyperpermeability caused by metabolic stress. Glutathionylation of Rac1 on cysteine 81 and 157 located adjacent to guanine nucleotide binding site was required for the metabolic stress to inhibit Rac1 activity and promote endothelial hyperpermeability.
Glutathionylation and inactivation of Rac1 in endothelial cells represent a novel redox mechanism of vascular barrier dysfunction associated with metabolic disorders.
氧化应激与代谢紊乱相关的血管通透性增加有关,但其潜在的氧化还原机制尚不清楚。S-谷胱甘肽化是谷胱甘肽与蛋白质巯基形成的稳定加合物,是一种可逆的蛋白质氧化修饰,正在成为心血管生理病理学中一种重要的氧化还原信号范式。本研究确定蛋白质S-谷胱甘肽化在代谢应激诱导的内皮细胞通透性中的作用。
在2型糖尿病患者分离的内皮细胞中,蛋白质S-谷胱甘肽化水平升高。在喂食西方饮食的载脂蛋白E缺陷(ApoE)小鼠的主动脉内皮中也观察到这种变化。代谢应激诱导的人主动脉内皮细胞(HAEC)中的蛋白质S-谷胱甘肽化与内皮细胞通透性升高呈正相关,这通过细胞间粘附连接和皮质肌动蛋白结构的解体得以体现。在培养的HAEC中,通过腺病毒过表达一种特异性去谷胱甘肽化酶谷氧还蛋白-1可逆转这些损伤。同样,在喂食西方饮食的ApoE小鼠中,人Glrx-1的转基因过表达减弱了主动脉中的内皮蛋白质S-谷胱甘肽化、肌动蛋白细胞骨架紊乱和血管通透性。机制上,小RhoGTP酶Rac1的谷胱甘肽化和失活与代谢应激引起的内皮细胞高通透性有关。代谢应激抑制Rac1活性并促进内皮细胞高通透性需要Rac1在与鸟嘌呤核苷酸结合位点相邻的半胱氨酸81和157处发生谷胱甘肽化。
内皮细胞中Rac1的谷胱甘肽化和失活代表了与代谢紊乱相关的血管屏障功能障碍的一种新的氧化还原机制。