• 文献检索
  • 文档翻译
  • 深度研究
  • 学术资讯
  • Suppr Zotero 插件Zotero 插件
  • 邀请有礼
  • 套餐&价格
  • 历史记录
应用&插件
Suppr Zotero 插件Zotero 插件浏览器插件Mac 客户端Windows 客户端微信小程序
定价
高级版会员购买积分包购买API积分包
服务
文献检索文档翻译深度研究API 文档MCP 服务
关于我们
关于 Suppr公司介绍联系我们用户协议隐私条款
关注我们

Suppr 超能文献

核心技术专利:CN118964589B侵权必究
粤ICP备2023148730 号-1Suppr @ 2026

文献检索

告别复杂PubMed语法,用中文像聊天一样搜索,搜遍4000万医学文献。AI智能推荐,让科研检索更轻松。

立即免费搜索

文件翻译

保留排版,准确专业,支持PDF/Word/PPT等文件格式,支持 12+语言互译。

免费翻译文档

深度研究

AI帮你快速写综述,25分钟生成高质量综述,智能提取关键信息,辅助科研写作。

立即免费体验

TAp63与Mir-133b之间的负反馈介导结直肠癌抑制。

Negative feedback between TAp63 and Mir-133b mediates colorectal cancer suppression.

作者信息

Dai Jing, Wu Hao, Zhang Yi, Gao Kai, Hu Gui, Guo Yihang, Lin Changwei, Li Xiaorong

机构信息

Department of Gastrointestinal and Thyroid Surgery, The Third Xiang Ya Hospital of Central South University, Changsha, Hunan 410013, P. R. China.

出版信息

Oncotarget. 2016 Dec 27;7(52):87147-87160. doi: 10.18632/oncotarget.13515.

DOI:10.18632/oncotarget.13515
PMID:27894087
原文链接:https://pmc.ncbi.nlm.nih.gov/articles/PMC5349978/
Abstract

BACKGROUND

TAp63 is known as the most potent transcription activator and tumor suppressor. microRNAs (miRNAs) are increasingly recognized as essential components of the p63 pathway, mediating downstream post-transcriptional gene repression. The aim of present study was to investigate a negative feedback loop between TAp63 and miR-133b.

RESULTS

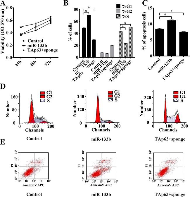
Overexpression of TAp63 inhibited HCT-116 cell proliferation, apoptosis and invasion via miR-133b. Accordingly, miR-133b inhibited TAp63 expression through RhoA and its downstream pathways. Moreover, we demonstrated that TAp63/miR-133b could inhibit colorectal cancer proliferation and metastasis in vivo and vitro.

MATERIALS AND METHODS

We evaluated the correlation between TAp63 and miR-133b in HCT-116 cells and investigated the roles of the TAp63/miR-133b feedback loop in cell proliferation, apoptosis and metastasis via MTT, flow cytometry, Transwell, and nude mouse xenograft experiments. The expression of TAp63, miR-133b, RhoA, α-tubulin and Akt was assessed via qRT-PCR, western blot and immunofluorescence analyses. miR-133b target genes were identified through luciferase reporter assays.

CONCLUSIONS

miR-133b plays an important role in the anti-tumor effects of TAp63 in colorectal cancer. miR-133b may represent a tiemolecule between TAp63 and RhoA, forming a TAp63/miR-133b/RhoA negative feedback loop, which could significantly inhibit proliferation, apoptosis and metastasis.

摘要

背景

TAp63是已知最强效的转录激活因子和肿瘤抑制因子。微小RNA(miRNA)越来越被认为是p63通路的重要组成部分,介导下游转录后基因抑制。本研究的目的是探究TAp63与miR-133b之间的负反馈回路。

结果

TAp63的过表达通过miR-133b抑制HCT-116细胞增殖、凋亡和侵袭。相应地,miR-133b通过RhoA及其下游通路抑制TAp63表达。此外,我们证明TAp63/miR-133b在体内外均可抑制结直肠癌的增殖和转移。

材料与方法

我们评估了HCT-116细胞中TAp63与miR-133b之间的相关性,并通过MTT、流式细胞术、Transwell实验和裸鼠异种移植实验研究了TAp63/miR-133b反馈回路在细胞增殖、凋亡和转移中的作用。通过qRT-PCR、蛋白质免疫印迹和免疫荧光分析评估TAp63、miR-133b、RhoA、α-微管蛋白和Akt的表达。通过荧光素酶报告基因测定法鉴定miR-133b的靶基因。

结论

miR-133b在TAp63对结直肠癌的抗肿瘤作用中发挥重要作用。miR-133b可能是TAp63与RhoA之间的一个时间分子,形成TAp63/miR-133b/RhoA负反馈回路,可显著抑制增殖、凋亡和转移。

https://cdn.ncbi.nlm.nih.gov/pmc/blobs/574d/5349978/d97372c19b11/oncotarget-07-87147-g008.jpg
https://cdn.ncbi.nlm.nih.gov/pmc/blobs/574d/5349978/042494704888/oncotarget-07-87147-g001.jpg
https://cdn.ncbi.nlm.nih.gov/pmc/blobs/574d/5349978/f27dd108452d/oncotarget-07-87147-g002.jpg
https://cdn.ncbi.nlm.nih.gov/pmc/blobs/574d/5349978/b498e24b5e08/oncotarget-07-87147-g003.jpg
https://cdn.ncbi.nlm.nih.gov/pmc/blobs/574d/5349978/2b69fb7e0995/oncotarget-07-87147-g004.jpg
https://cdn.ncbi.nlm.nih.gov/pmc/blobs/574d/5349978/a442767df7cc/oncotarget-07-87147-g005.jpg
https://cdn.ncbi.nlm.nih.gov/pmc/blobs/574d/5349978/ce8a6ab133d4/oncotarget-07-87147-g006.jpg
https://cdn.ncbi.nlm.nih.gov/pmc/blobs/574d/5349978/ff77977b2ad0/oncotarget-07-87147-g007.jpg
https://cdn.ncbi.nlm.nih.gov/pmc/blobs/574d/5349978/d97372c19b11/oncotarget-07-87147-g008.jpg
https://cdn.ncbi.nlm.nih.gov/pmc/blobs/574d/5349978/042494704888/oncotarget-07-87147-g001.jpg
https://cdn.ncbi.nlm.nih.gov/pmc/blobs/574d/5349978/f27dd108452d/oncotarget-07-87147-g002.jpg
https://cdn.ncbi.nlm.nih.gov/pmc/blobs/574d/5349978/b498e24b5e08/oncotarget-07-87147-g003.jpg
https://cdn.ncbi.nlm.nih.gov/pmc/blobs/574d/5349978/2b69fb7e0995/oncotarget-07-87147-g004.jpg
https://cdn.ncbi.nlm.nih.gov/pmc/blobs/574d/5349978/a442767df7cc/oncotarget-07-87147-g005.jpg
https://cdn.ncbi.nlm.nih.gov/pmc/blobs/574d/5349978/ce8a6ab133d4/oncotarget-07-87147-g006.jpg
https://cdn.ncbi.nlm.nih.gov/pmc/blobs/574d/5349978/ff77977b2ad0/oncotarget-07-87147-g007.jpg
https://cdn.ncbi.nlm.nih.gov/pmc/blobs/574d/5349978/d97372c19b11/oncotarget-07-87147-g008.jpg

相似文献

1
Negative feedback between TAp63 and Mir-133b mediates colorectal cancer suppression.TAp63与Mir-133b之间的负反馈介导结直肠癌抑制。
Oncotarget. 2016 Dec 27;7(52):87147-87160. doi: 10.18632/oncotarget.13515.
2
TAp63 suppress metastasis via miR-133b in colon cancer cells.TAp63 通过 miR-133b 抑制结肠癌细胞的转移。
Br J Cancer. 2014 Apr 29;110(9):2310-20. doi: 10.1038/bjc.2014.118. Epub 2014 Mar 4.
3
MicroRNA-133b is regulated by TAp63 while no gene mutation is present in colorectal cancer.微小RNA-133b受TAp63调控,而在结直肠癌中不存在基因突变。
Oncol Rep. 2017 Mar;37(3):1646-1652. doi: 10.3892/or.2017.5371. Epub 2017 Jan 16.
4
The miR-124-p63 feedback loop modulates colorectal cancer growth.微小RNA-124- p63反馈环调节结直肠癌的生长。
Oncotarget. 2017 Apr 25;8(17):29101-29115. doi: 10.18632/oncotarget.16248.
5
Facilitating colorectal cancer cell metastasis by targeted binding of long non-coding RNA ENSG00000231881 with miR-133b via VEGFC signaling pathway.通过 VEGFC 信号通路靶向结合长链非编码 RNA ENSG00000231881 与 miR-133b 促进结直肠癌细胞转移。
Biochem Biophys Res Commun. 2019 Jan 29;509(1):1-7. doi: 10.1016/j.bbrc.2018.08.004. Epub 2018 Dec 20.
6
MicroRNA-133b inhibits proliferation and invasion of ovarian cancer cells through Akt and Erk1/2 inactivation by targeting epidermal growth factor receptor.微小RNA-133b通过靶向表皮生长因子受体使Akt和Erk1/2失活,从而抑制卵巢癌细胞的增殖和侵袭。
Int J Clin Exp Pathol. 2015 Sep 1;8(9):10605-14. eCollection 2015.
7
MicroRNA-31 inhibits tumor invasion and metastasis by targeting RhoA in human gastric cancer.MicroRNA-31 通过靶向人胃癌中的 RhoA 抑制肿瘤侵袭和转移。
Oncol Rep. 2017 Aug;38(2):1133-1139. doi: 10.3892/or.2017.5758. Epub 2017 Jun 27.
8
MiR-133b Promotes neurite outgrowth by targeting RhoA expression.微小RNA-133b通过靶向RhoA表达促进神经突生长。
Cell Physiol Biochem. 2015;35(1):246-58. doi: 10.1159/000369692. Epub 2015 Jan 9.
9
MiR-133b acts as a tumor suppressor and negatively regulates TBPL1 in colorectal cancer cells.微小RNA-133b在结肠癌细胞中作为一种肿瘤抑制因子发挥作用,并对TBPL1进行负调控。
Asian Pac J Cancer Prev. 2014;15(8):3767-72. doi: 10.7314/apjcp.2014.15.8.3767.
10
miR-133b inhibits cell proliferation, migration and invasion of esophageal squamous cell carcinoma by targeting EGFR.miR-133b 通过靶向 EGFR 抑制食管鳞癌细胞的增殖、迁移和侵袭。
Biomed Pharmacother. 2019 Mar;111:476-484. doi: 10.1016/j.biopha.2018.12.057. Epub 2018 Dec 27.

引用本文的文献

1
HIPK4 accelerates cutaneous squamous cell carcinoma progression by phosphorylating TAp63 and inhibiting EFEMP1 expression.HIPK4通过磷酸化TAp63并抑制EFEMP1表达来加速皮肤鳞状细胞癌的进展。
J Biol Chem. 2025 Jul;301(7):108564. doi: 10.1016/j.jbc.2025.108564. Epub 2025 Apr 30.
2
Retraction Note: Long noncoding RNA LINC01234 promotes serine hydroxymethyltransferase 2 expression and proliferation by competitively binding miR-642a-5p in colon cancer.撤回声明:长链非编码RNA LINC01234通过竞争性结合结肠癌中的miR-642a-5p促进丝氨酸羟甲基转移酶2的表达和增殖。
Cell Death Dis. 2023 Jul 11;14(7):412. doi: 10.1038/s41419-023-05943-5.
3

本文引用的文献

1
Kaiso, a transcriptional repressor, promotes cell migration and invasion of prostate cancer cells through regulation of miR-31 expression.Kaiso是一种转录抑制因子,它通过调控miR-31的表达来促进前列腺癌细胞的迁移和侵袭。
Oncotarget. 2016 Feb 2;7(5):5677-89. doi: 10.18632/oncotarget.6801.
2
ASK1/JNK-mediated TAp63 activation controls the cell survival signal of baicalein-treated EBV-transformed B cells.ASK1/JNK介导的TAp63激活调控黄芩素处理的EB病毒转化B细胞的细胞存活信号。
Mol Cell Biochem. 2016 Jan;412(1-2):247-58. doi: 10.1007/s11010-015-2631-8. Epub 2015 Dec 22.
3
Co-Inhibition of GLUT-1 Expression and the PI3K/Akt Signaling Pathway to Enhance the Radiosensitivity of Laryngeal Carcinoma Xenografts In Vivo.
Diagnosis and prognostic value of C-X-C motif chemokine ligand 1 in colon adenocarcinoma based on The Cancer Genome Atlas and Guangxi cohort.
基于癌症基因组图谱和广西队列研究C-X-C基序趋化因子配体1在结肠腺癌中的诊断及预后价值
J Cancer. 2021 Jul 25;12(18):5506-5518. doi: 10.7150/jca.51524. eCollection 2021.
4
MiR-188-3p and miR-133b Suppress Cell Proliferation in Human Hepatocellular Carcinoma via Post-Transcriptional Suppression of NDRG1.miR-188-3p 和 miR-133b 通过对 NDRG1 的转录后抑制抑制人肝癌细胞增殖。
Technol Cancer Res Treat. 2021 Jan-Dec;20:15330338211033074. doi: 10.1177/15330338211033074.
5
An 8 miRNA-Based Risk Score System for Predicting the Prognosis of Patients With Papillary Thyroid Cancer.一个基于 8 个 miRNA 的风险评分系统,用于预测甲状腺乳头状癌患者的预后。
Technol Cancer Res Treat. 2020 Jan-Dec;19:1533033820965594. doi: 10.1177/1533033820965594.
6
Diagnostic and prognostic values of C‑X‑C motif chemokine ligand 3 in patients with colon cancer.C-X-C 趋化因子配体 3 在结肠癌患者中的诊断和预后价值。
Oncol Rep. 2019 Nov;42(5):1996-2008. doi: 10.3892/or.2019.7326. Epub 2019 Sep 19.
7
miRNA-133b targets FGFR1 and presents multiple tumor suppressor activities in osteosarcoma.微小RNA-133b靶向成纤维细胞生长因子受体1,并在骨肉瘤中呈现多种肿瘤抑制活性。
Cancer Cell Int. 2018 Dec 18;18:210. doi: 10.1186/s12935-018-0696-7. eCollection 2018.
8
Investigation of miR-490-3p Expression in Hepatocellular Carcinoma Based on Reverse Transcription-Polymerase Chain Reaction (RT-qPCR) and a Meta-Analysis of 749 Cases.基于逆转录-聚合酶链反应 (RT-qPCR) 的肝细胞癌 miR-490-3p 表达的研究及 749 例的荟萃分析。
Med Sci Monit. 2018 Jul 15;24:4914-4925. doi: 10.12659/MSM.908492.
9
Upregulation of HOXA1 promotes tumorigenesis and development of non‑small cell lung cancer: A comprehensive investigation based on reverse transcription-quantitative polymerase chain reaction and bioinformatics analysis.HOXA1 的上调促进非小细胞肺癌的肿瘤发生和发展:基于逆转录定量聚合酶链反应和生物信息学分析的综合研究。
Int J Oncol. 2018 Jul;53(1):73-86. doi: 10.3892/ijo.2018.4372. Epub 2018 Apr 16.
10
Long non‑coding RNA HOTTIP promotes hepatocellular carcinoma tumorigenesis and development: A comprehensive investigation based on bioinformatics, qRT‑PCR and meta‑analysis of 393 cases.长链非编码 RNA HOTTIP 促进肝细胞癌的发生和发展:基于生物信息学、qRT-PCR 和 393 例病例荟萃分析的综合研究。
Int J Oncol. 2017 Dec;51(6):1705-1721. doi: 10.3892/ijo.2017.4164. Epub 2017 Oct 16.
联合抑制葡萄糖转运蛋白1(GLUT-1)表达与PI3K/Akt信号通路以增强喉癌异种移植瘤的体内放射敏感性
PLoS One. 2015 Nov 24;10(11):e0143306. doi: 10.1371/journal.pone.0143306. eCollection 2015.
4
Role of inflammation and its miRNA based regulation in epilepsy: Implications for therapy.炎症及其基于miRNA的调控在癫痫中的作用:对治疗的启示。
Clin Chim Acta. 2016 Jan 15;452:1-9. doi: 10.1016/j.cca.2015.10.023. Epub 2015 Oct 23.
5
Cancer Cachexia and MicroRNAs.癌症恶病质与微小RNA
Mediators Inflamm. 2015;2015:367561. doi: 10.1155/2015/367561. Epub 2015 Oct 4.
6
Combinational treatment with microRNA‑133b and cetuximab has increased inhibitory effects on the growth and invasion of colorectal cancer cells by regulating EGFR.微小RNA-133b与西妥昔单抗联合治疗通过调节表皮生长因子受体(EGFR)增强了对结肠癌细胞生长和侵袭的抑制作用。
Mol Med Rep. 2015 Oct;12(4):5407-14. doi: 10.3892/mmr.2015.4046. Epub 2015 Jul 6.
7
Differential Proteome Analysis Identifies TGF-β-Related Pro-Metastatic Proteins in a 4T1 Murine Breast Cancer Model.差异蛋白质组分析鉴定4T1小鼠乳腺癌模型中与转化生长因子-β相关的促转移蛋白
PLoS One. 2015 May 18;10(5):e0126483. doi: 10.1371/journal.pone.0126483. eCollection 2015.
8
The p53/miR-34a/SIRT1 Positive Feedback Loop in Quercetin-Induced Apoptosis.槲皮素诱导凋亡过程中的p53/miR-34a/SIRT1正反馈环
Cell Physiol Biochem. 2015;35(6):2192-202. doi: 10.1159/000374024. Epub 2015 Apr 7.
9
The microRNA feedback regulation of p63 in cancer progression.微小RNA在癌症进展中对p63的反馈调节
Oncotarget. 2015 Apr 20;6(11):8434-53. doi: 10.18632/oncotarget.3020.
10
Loss of RhoA expression prevents proliferation and metastasis of SPCA1 lung cancer cells in vitro.RhoA 表达缺失可抑制 SPCA1 肺癌细胞的体外增殖和转移。
Biomed Pharmacother. 2015 Feb;69:361-6. doi: 10.1016/j.biopha.2014.12.004. Epub 2014 Dec 12.