Section on Growth and Development, Eunice Kennedy Shriver National Institute of Child Health and Human Development, National Institutes of Health, CRC, Room 1-3330, 10 Center Drive, MSC-1103, Bethesda, Maryland 20892, USA.
Genomic Core, National Institute of Diabetes and Digestive and Kidney Diseases, National Institutes of Health, Bldg8, Room 1A11, 8 Center Drive, Bethesda, Maryland 20892, USA.
Nat Commun. 2016 Nov 29;7:13685. doi: 10.1038/ncomms13685.
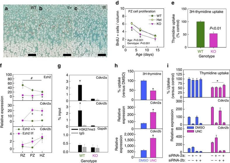
Histone methyltransferases EZH1 and EZH2 catalyse the trimethylation of histone H3 at lysine 27 (H3K27), which serves as an epigenetic signal for chromatin condensation and transcriptional repression. Genome-wide associated studies have implicated EZH2 in the control of height and mutations in EZH2 cause Weaver syndrome, which includes skeletal overgrowth. Here we show that the combined loss of Ezh1 and Ezh2 in chondrocytes severely impairs skeletal growth in mice. Both of the principal processes underlying growth plate chondrogenesis, chondrocyte proliferation and hypertrophy, are compromised. The decrease in chondrocyte proliferation is due in part to derepression of cyclin-dependent kinase inhibitors Ink4a/b, while ineffective chondrocyte hypertrophy is due to the suppression of IGF signalling by the increased expression of IGF-binding proteins. Collectively, our findings reveal a critical role for H3K27 methylation in the regulation of chondrocyte proliferation and hypertrophy in the growth plate, which are the central determinants of skeletal growth.
组蛋白甲基转移酶 EZH1 和 EZH2 催化组蛋白 H3 赖氨酸 27 位的三甲基化(H3K27),该修饰作为染色质凝聚和转录抑制的表观遗传信号。全基因组关联研究表明 EZH2 参与身高的调控,EZH2 的突变会导致包括骨骼过度生长在内的 Weaver 综合征。本文中,我们发现软骨细胞中 Ezh1 和 Ezh2 的联合缺失会严重损害小鼠的骨骼生长。生长板软骨发生的两个主要过程,即软骨细胞增殖和肥大,都受到损害。软骨细胞增殖的减少部分归因于细胞周期蛋白依赖性激酶抑制剂 Ink4a/b 的去抑制,而无效的软骨细胞肥大则是由于 IGF 结合蛋白表达增加抑制了 IGF 信号通路。综上所述,我们的研究结果揭示了 H3K27 甲基化在生长板中软骨细胞增殖和肥大调控中的关键作用,这是骨骼生长的核心决定因素。