• 文献检索
  • 文档翻译
  • 深度研究
  • 学术资讯
  • Suppr Zotero 插件Zotero 插件
  • 邀请有礼
  • 套餐&价格
  • 历史记录
应用&插件
Suppr Zotero 插件Zotero 插件浏览器插件Mac 客户端Windows 客户端微信小程序
定价
高级版会员购买积分包购买API积分包
服务
文献检索文档翻译深度研究API 文档MCP 服务
关于我们
关于 Suppr公司介绍联系我们用户协议隐私条款
关注我们

Suppr 超能文献

核心技术专利:CN118964589B侵权必究
粤ICP备2023148730 号-1Suppr @ 2026

文献检索

告别复杂PubMed语法,用中文像聊天一样搜索,搜遍4000万医学文献。AI智能推荐,让科研检索更轻松。

立即免费搜索

文件翻译

保留排版,准确专业,支持PDF/Word/PPT等文件格式,支持 12+语言互译。

免费翻译文档

深度研究

AI帮你快速写综述,25分钟生成高质量综述,智能提取关键信息,辅助科研写作。

立即免费体验

C1代谢抑制和氮剥夺触发细胞培养物中三酰甘油的积累,并突显了NPC在磷脂酰胆碱向三酰甘油途径中的作用。

C1 Metabolism Inhibition and Nitrogen Deprivation Trigger Triacylglycerol Accumulation in Cell Cultures and Highlight a Role of NPC in Phosphatidylcholine-to-Triacylglycerol Pathway.

作者信息

Meï Coline E, Cussac Mathilde, Haslam Richard P, Beaudoin Frédéric, Wong Yung-Sing, Maréchal Eric, Rébeillé Fabrice

机构信息

Laboratoire de Physiologie Cellulaire Végétale, UMR 5168 CNRS - CEA - INRA - Université Grenoble Alpes, Bioscience and Biotechnologies Institute of Grenoble CEA-Grenoble, Grenoble, France.

Department of Biological Chemistry and Crop Protection, Rothamsted Research Harpenden, UK.

出版信息

Front Plant Sci. 2017 Jan 4;7:2014. doi: 10.3389/fpls.2016.02014. eCollection 2016.

DOI:10.3389/fpls.2016.02014
PMID:28101097
原文链接:https://pmc.ncbi.nlm.nih.gov/articles/PMC5209388/
Abstract

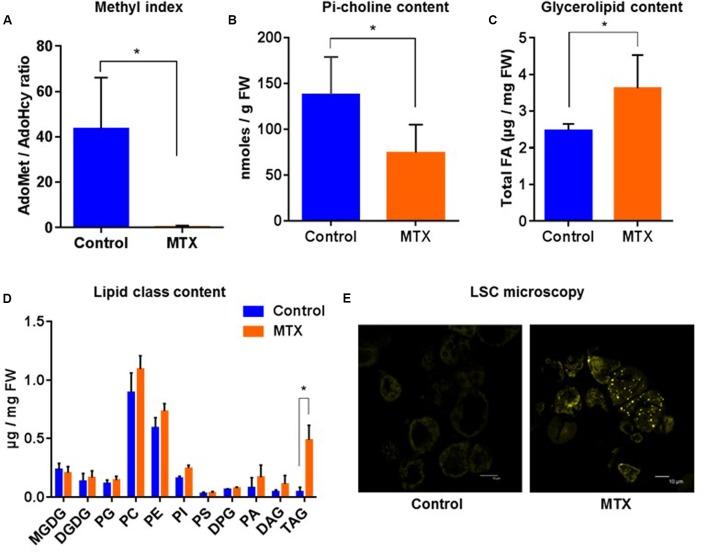
Triacylglycerol (TAG) accumulation often occurs in growth limiting conditions such as nutrient deprivations. We analyzed and compared the lipid contents of cells grown under two conditions that inhibited growth as a way to study interactions between membrane and storage lipids. In order to inhibit C1 metabolism, the first condition utilized methotrexate (MTX), a drug that inhibits methyl transfer reactions and potentially reduces Pi-choline synthesis, the polar head of phosphatidylcholine (PC). MTX-treated cells displayed a 10- to 15-fold increase in TAG compared to that found in control cells. This corresponded to a net increase of lipids as the total amount of membrane glycerolipids was minimally affected. Under this condition, PC homeostasis appeared tightly regulated and not strictly dependent on the rate of Pi-choline synthesis. The second condition we investigated involved nitrogen deprivation. Here, we observed a 40-fold increase of TAG. In these cells, the overall lipid content remained unchanged, but membrane lipids decreased by a factor of two suggesting a reduction of the membrane network and a rerouting of membrane lipids to storage lipids. Under all conditions, fatty acid (FA) analyses showed that the FA composition of TAG was comparable to that in PC, but different from that in acyl-CoA, suggesting that TAG accumulation involved PC-derived DAG moieties. In agreement, analyses by qPCR of genes coding for TAG synthesis showed a strong increase of non-specific phospholipase C () expressions, and experiments using labeled (fluorescent) PC indicated higher rates of PC-to-TAG conversion under both situations. These results highlight a role for NPC in plant cell oil production.

摘要

三酰甘油(TAG)积累通常发生在生长受限的条件下,如营养剥夺。我们分析并比较了在两种抑制生长的条件下培养的细胞的脂质含量,以此来研究膜脂与储存脂质之间的相互作用。为了抑制C1代谢,第一种条件使用了甲氨蝶呤(MTX),一种抑制甲基转移反应并可能减少磷脂酰胆碱(PC)极性头部磷酸胆碱合成的药物。与对照细胞相比,经MTX处理的细胞中TAG增加了10至15倍。这相当于脂质的净增加,因为膜甘油脂质的总量受影响最小。在这种条件下,PC的稳态似乎受到严格调控,并不严格依赖于磷酸胆碱的合成速率。我们研究的第二种条件涉及氮剥夺。在此,我们观察到TAG增加了40倍。在这些细胞中,总脂质含量保持不变,但膜脂减少了一半,这表明膜网络减少,膜脂重新分配到储存脂质中。在所有条件下,脂肪酸(FA)分析表明,TAG的FA组成与PC中的相当,但与酰基辅酶A中的不同,这表明TAG积累涉及PC衍生的二酰甘油部分。与此一致,对TAG合成相关基因的qPCR分析表明,非特异性磷脂酶C()的表达大幅增加,并且使用标记(荧光)PC的实验表明在两种情况下PC向TAG的转化率都更高。这些结果突出了NPC在植物细胞油脂生产中的作用。

https://cdn.ncbi.nlm.nih.gov/pmc/blobs/e18e/5209388/0452eabeb717/fpls-07-02014-g009.jpg
https://cdn.ncbi.nlm.nih.gov/pmc/blobs/e18e/5209388/f16de508399a/fpls-07-02014-g001.jpg
https://cdn.ncbi.nlm.nih.gov/pmc/blobs/e18e/5209388/925b8214238d/fpls-07-02014-g002.jpg
https://cdn.ncbi.nlm.nih.gov/pmc/blobs/e18e/5209388/0c6d2b93a4bd/fpls-07-02014-g003.jpg
https://cdn.ncbi.nlm.nih.gov/pmc/blobs/e18e/5209388/ddc1b4879654/fpls-07-02014-g004.jpg
https://cdn.ncbi.nlm.nih.gov/pmc/blobs/e18e/5209388/4368d1d60040/fpls-07-02014-g005.jpg
https://cdn.ncbi.nlm.nih.gov/pmc/blobs/e18e/5209388/3b7c2accc58c/fpls-07-02014-g006.jpg
https://cdn.ncbi.nlm.nih.gov/pmc/blobs/e18e/5209388/bb492f899ce3/fpls-07-02014-g007.jpg
https://cdn.ncbi.nlm.nih.gov/pmc/blobs/e18e/5209388/5cf6307787d7/fpls-07-02014-g008.jpg
https://cdn.ncbi.nlm.nih.gov/pmc/blobs/e18e/5209388/0452eabeb717/fpls-07-02014-g009.jpg
https://cdn.ncbi.nlm.nih.gov/pmc/blobs/e18e/5209388/f16de508399a/fpls-07-02014-g001.jpg
https://cdn.ncbi.nlm.nih.gov/pmc/blobs/e18e/5209388/925b8214238d/fpls-07-02014-g002.jpg
https://cdn.ncbi.nlm.nih.gov/pmc/blobs/e18e/5209388/0c6d2b93a4bd/fpls-07-02014-g003.jpg
https://cdn.ncbi.nlm.nih.gov/pmc/blobs/e18e/5209388/ddc1b4879654/fpls-07-02014-g004.jpg
https://cdn.ncbi.nlm.nih.gov/pmc/blobs/e18e/5209388/4368d1d60040/fpls-07-02014-g005.jpg
https://cdn.ncbi.nlm.nih.gov/pmc/blobs/e18e/5209388/3b7c2accc58c/fpls-07-02014-g006.jpg
https://cdn.ncbi.nlm.nih.gov/pmc/blobs/e18e/5209388/bb492f899ce3/fpls-07-02014-g007.jpg
https://cdn.ncbi.nlm.nih.gov/pmc/blobs/e18e/5209388/5cf6307787d7/fpls-07-02014-g008.jpg
https://cdn.ncbi.nlm.nih.gov/pmc/blobs/e18e/5209388/0452eabeb717/fpls-07-02014-g009.jpg

相似文献

1
C1 Metabolism Inhibition and Nitrogen Deprivation Trigger Triacylglycerol Accumulation in Cell Cultures and Highlight a Role of NPC in Phosphatidylcholine-to-Triacylglycerol Pathway.C1代谢抑制和氮剥夺触发细胞培养物中三酰甘油的积累,并突显了NPC在磷脂酰胆碱向三酰甘油途径中的作用。
Front Plant Sci. 2017 Jan 4;7:2014. doi: 10.3389/fpls.2016.02014. eCollection 2016.
2
The pathway of triacylglycerol synthesis through phosphatidylcholine in Arabidopsis produces a bottleneck for the accumulation of unusual fatty acids in transgenic seeds.拟南芥中通过磷脂酰胆碱合成三酰甘油的途径为转基因种子中不寻常脂肪酸的积累产生了瓶颈。
Plant J. 2011 Nov;68(3):387-99. doi: 10.1111/j.1365-313X.2011.04693.x. Epub 2011 Aug 4.
3
Tracking synthesis and turnover of triacylglycerol in leaves.追踪叶片中三酰甘油的合成与周转
J Exp Bot. 2015 Mar;66(5):1453-61. doi: 10.1093/jxb/eru500. Epub 2015 Jan 21.
4
Phospholipase Dζ Enhances Diacylglycerol Flux into Triacylglycerol.磷脂酶 Dζ 增强二酰基甘油向三酰基甘油的通量。
Plant Physiol. 2017 May;174(1):110-123. doi: 10.1104/pp.17.00026. Epub 2017 Mar 21.
5
The significance of different diacylgycerol synthesis pathways on plant oil composition and bioengineering.不同二酰基甘油合成途径对植物油脂组成和生物工程的意义。
Front Plant Sci. 2012 Jul 2;3:147. doi: 10.3389/fpls.2012.00147. eCollection 2012.
6
Fatty Acid Production and Direct Acyl Transfer through Polar Lipids Control TAG Biosynthesis during Nitrogen Deprivation in the Halotolerant Alga .在耐盐藻类中,脂肪酸的产生和极性脂质的直接酰基转移通过控制氮饥饿时的 TAG 生物合成。
Mar Drugs. 2021 Jun 25;19(7):368. doi: 10.3390/md19070368.
7
Large fluxes of fatty acids from membranes to triacylglycerol and back during N-deprivation and recovery in Chlamydomonas.在 N 饥饿和恢复过程中,从膜到三酰基甘油再返回的脂肪酸大量流动。
Plant Physiol. 2021 Apr 2;185(3):796-814. doi: 10.1093/plphys/kiaa071.
8
Rapid kinetic labeling of Arabidopsis cell suspension cultures: implications for models of lipid export from plastids.拟南芥细胞悬浮培养的快速动力学标记:对质体中脂质输出模型的启示。
Plant Physiol. 2012 Feb;158(2):601-11. doi: 10.1104/pp.111.186122. Epub 2011 Nov 29.
9
Identification of bottlenecks in the accumulation of cyclic fatty acids in camelina seed oil.鉴定荠蓝籽油中环脂肪酸积累的瓶颈。
Plant Biotechnol J. 2018 Apr;16(4):926-938. doi: 10.1111/pbi.12839. Epub 2018 Jan 18.
10
A Central Role for Triacylglycerol in Membrane Lipid Breakdown, Fatty Acid -Oxidation, and Plant Survival under Extended Darkness.三酰甘油在膜脂分解、脂肪酸氧化及植物长期黑暗条件下存活中的核心作用
Plant Physiol. 2017 Jul;174(3):1517-1530. doi: 10.1104/pp.17.00653. Epub 2017 Jun 1.

引用本文的文献

1
Genome-wide lipidomic profiling reveals causal lipid species as targets for inguinal hernia risk.全基因组脂质组分析揭示因果脂质种类是腹股沟疝风险的靶点。
Mol Genet Genomics. 2025 Aug 21;300(1):78. doi: 10.1007/s00438-025-02284-0.
2
The functions of phospholipases and their hydrolysis products in plant growth, development and stress responses.磷脂酶的功能及其水解产物在植物生长、发育和胁迫响应中的作用。
Prog Lipid Res. 2022 Apr;86:101158. doi: 10.1016/j.plipres.2022.101158. Epub 2022 Feb 5.
3
Nonspecific phospholipase C4 hydrolyzes phosphosphingolipids and sustains plant root growth during phosphate deficiency.

本文引用的文献

1
Arabidopsis GPAT9 contributes to synthesis of intracellular glycerolipids but not surface lipids.拟南芥GPAT9有助于细胞内甘油脂质的合成,但对表面脂质的合成没有作用。
J Exp Bot. 2016 Aug;67(15):4627-38. doi: 10.1093/jxb/erw242. Epub 2016 Jun 20.
2
Understanding the control of acyl flux through the lipid metabolic network of plant oil biosynthesis.了解通过植物油生物合成的脂质代谢网络对酰基通量的控制。
Biochim Biophys Acta. 2016 Sep;1861(9 Pt B):1214-1225. doi: 10.1016/j.bbalip.2016.03.021. Epub 2016 Mar 19.
3
Identification of Arabidopsis GPAT9 (At5g60620) as an Essential Gene Involved in Triacylglycerol Biosynthesis.
非特异性磷脂酶 C4 水解磷酸鞘磷脂,并在缺磷条件下维持植物根系生长。
Plant Cell. 2021 May 5;33(3):766-780. doi: 10.1093/plcell/koaa054.
4
Transcriptional, metabolic, physiological and developmental responses of switchgrass to phosphorus limitation.柳枝稷对磷限制的转录、代谢、生理和发育响应。
Plant Cell Environ. 2021 Jan;44(1):186-202. doi: 10.1111/pce.13872. Epub 2020 Oct 7.
5
Non-specific phospholipase C (NPC): an emerging class of phospholipase C in plant growth and development.非特异性磷脂酶 C(NPC):植物生长发育中新兴的一类磷脂酶 C。
J Plant Res. 2020 Jul;133(4):489-497. doi: 10.1007/s10265-020-01199-8. Epub 2020 May 5.
6
The cadmium-induced changes in the polar and neutral lipid compositions suggest the involvement of triacylglycerol in the defense response in maize.镉诱导的极性和中性脂质组成变化表明三酰甘油参与了玉米的防御反应。
Physiol Mol Biol Plants. 2020 Jan;26(1):15-23. doi: 10.1007/s12298-019-00734-9. Epub 2019 Dec 9.
7
Responses of a Newly Evolved Auxotroph of Chlamydomonas to B Deprivation.绿藻新突变营养缺陷型对 B 元素缺乏的响应。
Plant Physiol. 2020 May;183(1):167-178. doi: 10.1104/pp.19.01375. Epub 2020 Feb 20.
8
A transferase interactome that may facilitate channeling of polyunsaturated fatty acid moieties from phosphatidylcholine to triacylglycerol.一种可能促进多不饱和脂肪酸从磷脂酰胆碱向三酰基甘油转移的转移酶互作组。
J Biol Chem. 2019 Oct 11;294(41):14838-14844. doi: 10.1074/jbc.AC119.010601. Epub 2019 Sep 3.
9
Lipid Trafficking at Membrane Contact Sites During Plant Development and Stress Response.植物发育和应激反应过程中膜接触位点的脂质转运
Front Plant Sci. 2019 Jan 15;10:2. doi: 10.3389/fpls.2019.00002. eCollection 2019.
10
Screening for Biologically Annotated Drugs That Trigger Triacylglycerol Accumulation in the Diatom .筛选生物注释药物,以触发硅藻三酰基甘油积累。
Plant Physiol. 2018 Jun;177(2):532-552. doi: 10.1104/pp.17.01804. Epub 2018 Mar 13.
拟南芥甘油-3-磷酸酰基转移酶9(At5g60620)作为参与三酰甘油生物合成的必需基因的鉴定。
Plant Physiol. 2016 Jan;170(1):163-79. doi: 10.1104/pp.15.01563. Epub 2015 Nov 19.
4
Levels of polyunsaturated fatty acids correlate with growth rate in plant cell cultures.多不饱和脂肪酸的水平与植物细胞培养中的生长速率相关。
Sci Rep. 2015 Oct 15;5:15207. doi: 10.1038/srep15207.
5
An engineered lipid remodeling system using a galactolipid synthase promoter during phosphate starvation enhances oil accumulation in plants.一种在磷饥饿期间使用半乳糖脂合酶启动子的工程化脂质重塑系统可增强植物中的油脂积累。
Front Plant Sci. 2015 Aug 31;6:664. doi: 10.3389/fpls.2015.00664. eCollection 2015.
6
Membrane glycerolipid remodeling triggered by nitrogen and phosphorus starvation in Phaeodactylum tricornutum.三角褐指藻中由氮磷饥饿引发的膜甘油脂质重塑
Plant Physiol. 2015 Jan;167(1):118-36. doi: 10.1104/pp.114.252395. Epub 2014 Dec 8.
7
Expression of recombinant alpha and beta tubulins from the yew Taxus cuspidata and analysis of the microtubule assembly in the presence of taxol.来自东北红豆杉的重组α和β微管蛋白的表达及在紫杉醇存在下的微管组装分析。
Biosci Biotechnol Biochem. 2014;78(11):1887-94. doi: 10.1080/09168451.2014.940837. Epub 2014 Jul 29.
8
Plant acyl-CoA:lysophosphatidylcholine acyltransferases (LPCATs) have different specificities in their forward and reverse reactions.植物酰基辅酶 A:溶血磷脂酰胆碱酰基转移酶(LPCATs)在其正向和反向反应中具有不同的特异性。
J Biol Chem. 2013 Dec 27;288(52):36902-14. doi: 10.1074/jbc.M113.521815. Epub 2013 Nov 4.
9
Molecular and cellular mechanisms of neutral lipid accumulation in diatom following nitrogen deprivation.氮饥饿后硅藻中性脂质积累的分子和细胞机制。
Biotechnol Biofuels. 2013 May 4;6(1):67. doi: 10.1186/1754-6834-6-67.
10
Phenotypic screening with oleaginous microalgae reveals modulators of lipid productivity.油脂微藻表型筛选揭示了脂质生产力的调节剂。
ACS Chem Biol. 2013 May 17;8(5):1053-62. doi: 10.1021/cb300573r. Epub 2013 Mar 22.