Suppr超能文献

中国浙江多所学校爆发与桶装水污染相关的诺如病毒急性肠胃炎疫情。

An outbreak of norovirus-associated acute gastroenteritis associated with contaminated barrelled water in many schools in Zhejiang, China.

作者信息

Shang Xiaopeng, Fu Xiaofei, Zhang Peng, Sheng Minyang, Song Jianqiang, He Fan, Qiu Yinwei, Wu Haocheng, Lu Qinbao, Feng Yan, Lin Junfen, Chen Enfu, Chai Chengliang

机构信息

Department of Public Health Surveillance and Advisory, Zhejiang Provincial Center for Disease Control and Prevention, Hangzhou, Zhejiang, China.

Department of Communicable Disease Control and Prevention, The Center for Disease of Jiaxing City, Jiaxing, Zhejiang,China.

出版信息

PLoS One. 2017 Feb 7;12(2):e0171307. doi: 10.1371/journal.pone.0171307. eCollection 2017.

Abstract

OBJECTIVES

More than 900 students and teachers at many schools in Jiaxing city developed acute gastroenteritis in February 2014. An immediate epidemiological investigation was conducted to identify the pathogen, infection sources and route of transmission.

METHODS

The probable cases and confirmed cases were defined as students or teachers with diarrhoea or vomiting present since the term began in February 2014. An active search was conducted for undiagnosed cases among students and teachers. Details such as demographic characteristics, gastrointestinal symptoms, and drinking water preference and frequency were collected via a uniform epidemiological questionnaire. A case-control study was implemented, and odds ratios (ORs) and 95% confidence intervals were calculated. Rectal swabs from several patients, food handlers and barrelled water factory workers, as well as water and food samples, were collected to test for potential bacteria and viruses.

RESULTS

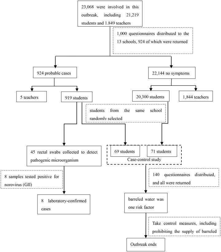
A total of 924 cases fit the definition of the probable case, including 8 cases of laboratory-confirmed norovirus infection at 13 schools in Jiaxing city between February 12 and February 21, 2014. The case-control study demonstrated that barrelled water was a risk factor (OR: 20.15, 95% CI: 2.59-156.76) and that bottled water and boiled barrelled water were protective factors (OR: 0.31, 95% CI: 0.13-0.70, and OR: 0.36, 95% CI: 0.16-0.77). A total of 11 rectal samples and 8 barrelled water samples were detected as norovirus-positive, and the genotypes of viral strains were the same (GII). The norovirus that contaminated the barrelled water largely came from the asymptomatic workers.

CONCLUSIONS

This acute gastroenteritis outbreak was caused by barrelled water contaminated by norovirus. The outbreak was controlled after stopping the supply of barrelled water. The barrelled water supply in China represents a potential source of acute gastroenteritis outbreaks due to the lack of surveillance and supervision. Therefore, more attention should be paid to this area.

摘要

目的

2014年2月嘉兴市多所学校900多名学生和教师发生急性肠胃炎。立即开展流行病学调查以确定病原体、感染源及传播途径。

方法

可能病例和确诊病例定义为自2014年2月学期开始以来出现腹泻或呕吐的学生或教师。对学生和教师中未确诊病例进行主动搜索。通过统一的流行病学调查问卷收集人口统计学特征、胃肠道症状、饮用水偏好和饮用频率等详细信息。开展病例对照研究,并计算比值比(OR)和95%置信区间。采集部分患者、食品从业人员和桶装水厂工人的直肠拭子以及水和食品样本,检测潜在细菌和病毒。

结果

共有924例符合可能病例定义,其中2014年2月12日至21日嘉兴市13所学校有8例实验室确诊的诺如病毒感染病例。病例对照研究表明,桶装水是危险因素(OR:20.15,95%CI:2.59 - 156.76),而瓶装水和烧开的桶装水是保护因素(OR:0.31,95%CI:0.13 - 0.70,以及OR:0.36,95%CI:0.16 - 0.77)。共检测出11份直肠样本和8份桶装水样本诺如病毒呈阳性,病毒株基因型相同(GII型)。污染桶装水的诺如病毒主要来自无症状工人。

结论

此次急性肠胃炎暴发是由诺如病毒污染的桶装水引起的。停止供应桶装水后疫情得到控制。由于缺乏监测和监管,中国的桶装水供应是急性肠胃炎暴发的潜在源头。因此,应更加关注这一领域。

https://cdn.ncbi.nlm.nih.gov/pmc/blobs/c9b6/5295720/bc94f7c556de/pone.0171307.g001.jpg

文献AI研究员

20分钟写一篇综述,助力文献阅读效率提升50倍。

立即体验

用中文搜PubMed

大模型驱动的PubMed中文搜索引擎

马上搜索

文档翻译

学术文献翻译模型,支持多种主流文档格式。

立即体验