Ge Zhouhong, Cheng Zhuoan, Yang Xinrong, Huo Xisong, Wang Ning, Wang Hui, Wang Cun, Gu Dishui, Zhao Fangyu, Yao Ming, Fan Jia, Qin Wenxin
State Key Laboratory of Oncogenes and Related Genes, Shanghai Cancer Institute, Renji Hospital, Shanghai Jiao Tong University School of Medicine, Shanghai, China.
Shanghai Jiao Tong University School of Biomedical Engineering, Shanghai, China.
Cancer Sci. 2017 Apr;108(4):653-662. doi: 10.1111/cas.13200. Epub 2017 Apr 17.
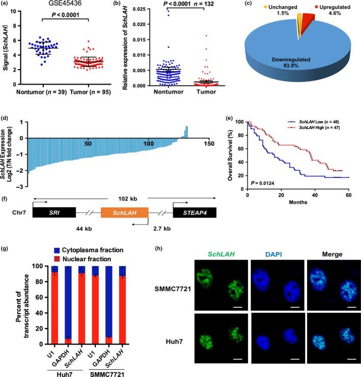
Emerging evidence has indicated that deregulation of long non-coding RNAs (lncRNAs) can contribute to the progression and metastasis of human cancer, including hepatocellular carcinoma (HCC). However, the roles of most lncRNAs in HCC remain largely unknown. Here we found a long noncoding RNA termed SchLAH (seven chromosome locus associated with HCC; also called BC035072) was generally downregulated in HCC. Low expression of SchLAH was significantly correlated with shorter overall survival of HCC patients. In vitro and in vivo assays indicated that overexpression of SchLAH inhibited the migration and lung metastasis of HCC cells. Knockdown of SchLAH by siRNA pool promoted the migration of HCC cells. RNA pull-down and RNA immunoprecipitation assays demonstrated SchLAH physically interacted with fused in sarcoma (FUS). PCR array analysis showed that RhoA and Rac1 were the downstream effector molecules of SchLAH during HCC metastasis. Knockdown of FUS rescued the mRNA levels of RhoA and Rac1 that were repressed by SchLAH. These results suggest that SchLAH may suppress the metastasis of HCC cells by interacting with FUS, which indicates potential of SchLAH for the prognosis and treatment of HCC.
新出现的证据表明,长链非编码RNA(lncRNA)的失调可能促进人类癌症(包括肝细胞癌,HCC)的进展和转移。然而,大多数lncRNA在HCC中的作用仍不清楚。在这里,我们发现了一种名为SchLAH(与HCC相关的七号染色体位点;也称为BC035072)的长链非编码RNA在HCC中普遍下调。SchLAH的低表达与HCC患者较短的总生存期显著相关。体外和体内实验表明,SchLAH的过表达抑制了HCC细胞的迁移和肺转移。用siRNA池敲低SchLAH可促进HCC细胞的迁移。RNA下拉和RNA免疫沉淀实验表明,SchLAH与肉瘤融合蛋白(FUS)存在物理相互作用。PCR阵列分析显示,RhoA和Rac1是HCC转移过程中SchLAH的下游效应分子。敲低FUS可挽救被SchLAH抑制的RhoA和Rac1的mRNA水平。这些结果表明,SchLAH可能通过与FUS相互作用来抑制HCC细胞的转移,这表明SchLAH在HCC的预后和治疗方面具有潜力。