Suppr超能文献

钠通透且“超敏”的TREK-1通道会引发室性心动过速。

Sodium permeable and "hypersensitive" TREK-1 channels cause ventricular tachycardia.

作者信息

Decher Niels, Ortiz-Bonnin Beatriz, Friedrich Corinna, Schewe Marcus, Kiper Aytug K, Rinné Susanne, Seemann Gunnar, Peyronnet Rémi, Zumhagen Sven, Bustos Daniel, Kockskämper Jens, Kohl Peter, Just Steffen, González Wendy, Baukrowitz Thomas, Stallmeyer Birgit, Schulze-Bahr Eric

机构信息

Institute of Physiology and Pathophysiology, Vegetative Physiology, Philipps-University of Marburg, Marburg, Germany

Institute of Physiology and Pathophysiology, Vegetative Physiology, Philipps-University of Marburg, Marburg, Germany.

出版信息

EMBO Mol Med. 2017 Apr;9(4):403-414. doi: 10.15252/emmm.201606690.

Abstract

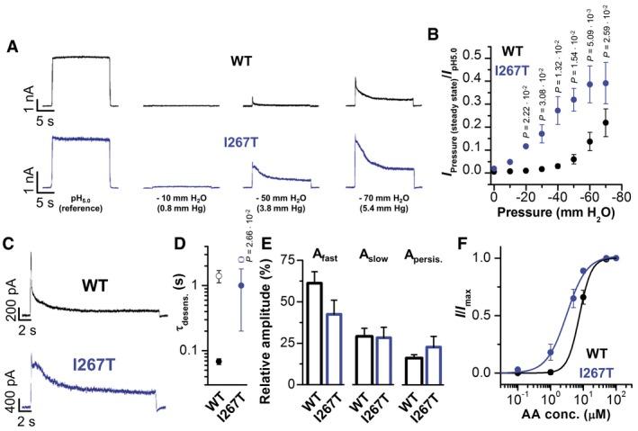
In a patient with right ventricular outflow tract (RVOT) tachycardia, we identified a heterozygous point mutation in the selectivity filter of the stretch-activated K potassium channel TREK-1 ( or K2.1). This mutation introduces abnormal sodium permeability to TREK-1. In addition, mutant channels exhibit a hypersensitivity to stretch-activation, suggesting that the selectivity filter is directly involved in stretch-induced activation and desensitization. Increased sodium permeability and stretch-sensitivity of mutant TREK-1 channels may trigger arrhythmias in areas of the heart with high physical strain such as the RVOT We present a pharmacological strategy to rescue the selectivity defect of the TREK-1 pore. Our findings provide important insights for future studies of K channel stretch-activation and the role of TREK-1 in mechano-electrical feedback in the heart.

摘要

在一名右心室流出道(RVOT)心动过速患者中,我们在牵张激活的钾通道TREK-1(或K2.1)的选择性过滤器中鉴定出一个杂合点突变。该突变使TREK-1产生异常的钠通透性。此外,突变通道对牵张激活表现出超敏反应,表明选择性过滤器直接参与牵张诱导的激活和脱敏。突变的TREK-1通道钠通透性增加和牵张敏感性增加可能会在心脏中承受高物理应力的区域(如RVOT)引发心律失常。我们提出了一种药理学策略来挽救TREK-1孔的选择性缺陷。我们的研究结果为未来关于钾通道牵张激活以及TREK-1在心脏机械电反馈中的作用的研究提供了重要见解。

https://cdn.ncbi.nlm.nih.gov/pmc/blobs/4af2/5376757/3daa14c535c7/EMMM-9-403-g002.jpg

文献AI研究员

20分钟写一篇综述,助力文献阅读效率提升50倍。

立即体验

用中文搜PubMed

大模型驱动的PubMed中文搜索引擎

马上搜索

文档翻译

学术文献翻译模型,支持多种主流文档格式。

立即体验