• 文献检索
  • 文档翻译
  • 深度研究
  • 学术资讯
  • Suppr Zotero 插件Zotero 插件
  • 邀请有礼
  • 套餐&价格
  • 历史记录
应用&插件
Suppr Zotero 插件Zotero 插件浏览器插件Mac 客户端Windows 客户端微信小程序
定价
高级版会员购买积分包购买API积分包
服务
文献检索文档翻译深度研究API 文档MCP 服务
关于我们
关于 Suppr公司介绍联系我们用户协议隐私条款
关注我们

Suppr 超能文献

核心技术专利:CN118964589B侵权必究
粤ICP备2023148730 号-1Suppr @ 2026

文献检索

告别复杂PubMed语法,用中文像聊天一样搜索,搜遍4000万医学文献。AI智能推荐,让科研检索更轻松。

立即免费搜索

文件翻译

保留排版,准确专业,支持PDF/Word/PPT等文件格式,支持 12+语言互译。

免费翻译文档

深度研究

AI帮你快速写综述,25分钟生成高质量综述,智能提取关键信息,辅助科研写作。

立即免费体验

基于系统药理学通过靶向癌症突变基因发现用于精准肿瘤学的天然产物

Systems Pharmacology-Based Discovery of Natural Products for Precision Oncology Through Targeting Cancer Mutated Genes.

作者信息

Fang J, Cai C, Wang Q, Lin P, Zhao Z, Cheng F

机构信息

Institute of Clinical Pharmacology, Guangzhou University of Chinese Medicine, Guangzhou, P.R. China.

State Key Laboratory of Biotherapy, West China Hospital, Sichuan University, and Collaborative Innovation Center for Biotherapy, Chengdu, Sichuan, P.R. China.

出版信息

CPT Pharmacometrics Syst Pharmacol. 2017 Mar;6(3):177-187. doi: 10.1002/psp4.12172. Epub 2017 Mar 14.

DOI:10.1002/psp4.12172
PMID:28294568
原文链接:https://pmc.ncbi.nlm.nih.gov/articles/PMC5356618/
Abstract

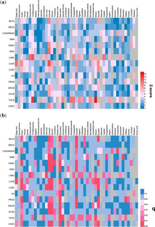
Massive cancer genomics data have facilitated the rapid revolution of a novel oncology drug discovery paradigm through targeting clinically relevant driver genes or mutations for the development of precision oncology. Natural products with polypharmacological profiles have been demonstrated as promising agents for the development of novel cancer therapies. In this study, we developed an integrated systems pharmacology framework that facilitated identifying potential natural products that target mutated genes across 15 cancer types or subtypes in the realm of precision medicine. High performance was achieved for our systems pharmacology framework. In case studies, we computationally identified novel anticancer indications for several US Food and Drug Administration-approved or clinically investigational natural products (e.g., resveratrol, quercetin, genistein, and fisetin) through targeting significantly mutated genes in multiple cancer types. In summary, this study provides a powerful tool for the development of molecularly targeted cancer therapies through targeting the clinically actionable alterations by exploiting the systems pharmacology of natural products.

摘要

大量癌症基因组学数据通过针对临床相关驱动基因或突变来推动精准肿瘤学的发展,从而促进了新型肿瘤药物发现模式的迅速变革。具有多药药理学特征的天然产物已被证明是开发新型癌症疗法的有前景的药物。在本研究中,我们开发了一个综合系统药理学框架,有助于在精准医学领域识别针对15种癌症类型或亚型中突变基因的潜在天然产物。我们的系统药理学框架取得了高性能。在案例研究中,我们通过针对多种癌症类型中显著突变的基因,通过计算确定了几种美国食品药品监督管理局批准或临床研究中的天然产物(如白藜芦醇、槲皮素、染料木黄酮和漆黄素)的新型抗癌适应症。总之,本研究通过利用天然产物的系统药理学,针对临床可操作的改变,为开发分子靶向癌症疗法提供了一个强大的工具。

https://cdn.ncbi.nlm.nih.gov/pmc/blobs/aeba/5356618/faa4dd4ec258/PSP4-6-177-g004.jpg
https://cdn.ncbi.nlm.nih.gov/pmc/blobs/aeba/5356618/2aa60e5fb354/PSP4-6-177-g001.jpg
https://cdn.ncbi.nlm.nih.gov/pmc/blobs/aeba/5356618/b7f511fb2d8f/PSP4-6-177-g002.jpg
https://cdn.ncbi.nlm.nih.gov/pmc/blobs/aeba/5356618/9d3f5f84abc2/PSP4-6-177-g003.jpg
https://cdn.ncbi.nlm.nih.gov/pmc/blobs/aeba/5356618/faa4dd4ec258/PSP4-6-177-g004.jpg
https://cdn.ncbi.nlm.nih.gov/pmc/blobs/aeba/5356618/2aa60e5fb354/PSP4-6-177-g001.jpg
https://cdn.ncbi.nlm.nih.gov/pmc/blobs/aeba/5356618/b7f511fb2d8f/PSP4-6-177-g002.jpg
https://cdn.ncbi.nlm.nih.gov/pmc/blobs/aeba/5356618/9d3f5f84abc2/PSP4-6-177-g003.jpg
https://cdn.ncbi.nlm.nih.gov/pmc/blobs/aeba/5356618/faa4dd4ec258/PSP4-6-177-g004.jpg

相似文献

1
Systems Pharmacology-Based Discovery of Natural Products for Precision Oncology Through Targeting Cancer Mutated Genes.基于系统药理学通过靶向癌症突变基因发现用于精准肿瘤学的天然产物
CPT Pharmacometrics Syst Pharmacol. 2017 Mar;6(3):177-187. doi: 10.1002/psp4.12172. Epub 2017 Mar 14.
2
Cardio-Oncology: How New Targeted Cancer Therapies and Precision Medicine Can Inform Cardiovascular Discovery.心脏肿瘤学:新型癌症靶向治疗与精准医学如何为心血管疾病研究提供信息。
Circulation. 2015 Dec 8;132(23):2248-58. doi: 10.1161/CIRCULATIONAHA.115.010484.
3
Individualized network-based drug repositioning infrastructure for precision oncology in the panomics era.泛组学时代用于精准肿瘤学的基于个性化网络的药物重新定位基础设施。
Brief Bioinform. 2017 Jul 1;18(4):682-697. doi: 10.1093/bib/bbw051.
4
Precision medicine in pediatric oncology.儿科肿瘤精准医学。
Curr Opin Pediatr. 2018 Feb;30(1):17-24. doi: 10.1097/MOP.0000000000000570.
5
Defining precision: The precision medicine initiative trials NCI-MPACT and NCI-MATCH.精准医学的定义:精准医学计划的NCI-MPACT和NCI-MATCH试验。
Curr Probl Cancer. 2017 May-Jun;41(3):182-193. doi: 10.1016/j.currproblcancer.2017.02.001. Epub 2017 Feb 11.
6
Quantitative and Systems Pharmacology. 1. In Silico Prediction of Drug-Target Interactions of Natural Products Enables New Targeted Cancer Therapy.定量与系统药理学。1. 天然产物药物-靶点相互作用的计算机模拟预测助力新型靶向癌症治疗。
J Chem Inf Model. 2017 Nov 27;57(11):2657-2671. doi: 10.1021/acs.jcim.7b00216. Epub 2017 Oct 13.
7
Transcriptome modeling and phenotypic assays for cancer precision medicine.转录组建模和表型分析在癌症精准医学中的应用。
Arch Pharm Res. 2017 Aug;40(8):906-914. doi: 10.1007/s12272-017-0940-z. Epub 2017 Aug 1.
8
CATTLE (CAncer treatment treasury with linked evidence): An integrated knowledge base for personalized oncology research and practice.牛(癌症治疗宝库与关联证据):一个用于个性化肿瘤学研究与实践的综合知识库。
CPT Pharmacometrics Syst Pharmacol. 2017 Mar;6(3):188-196. doi: 10.1002/psp4.12174. Epub 2017 Mar 13.
9
Network medicine: finding the links to personalized therapy.网络医学:寻找通向个体化治疗的联系。
Clin Pharmacol Ther. 2013 Dec;94(6):613-6. doi: 10.1038/clpt.2013.195.
10
Successes and limitations of targeted cancer therapy in breast cancer.乳腺癌靶向治疗的成功与局限
Prog Tumor Res. 2014;41:15-35. doi: 10.1159/000355896. Epub 2014 Feb 17.

引用本文的文献

1
Resveratrol Promotes Self-digestion to Put Cancer to Sleep.白藜芦醇促进自我消化以使癌症休眠。
J Cancer Prev. 2024 Mar 30;29(1):1-5. doi: 10.15430/JCP.24.001. Epub 2024 Mar 29.
2
Integrated network pharmacology and experimental analysis unveil multi-targeted effect of 18α- glycyrrhetinic acid against non-small cell lung cancer.整合网络药理学与实验分析揭示18α-甘草次酸对非小细胞肺癌的多靶点作用。
Front Pharmacol. 2022 Oct 12;13:1018974. doi: 10.3389/fphar.2022.1018974. eCollection 2022.
3
A Comparative Study of Systems Pharmacology and Gene Chip Technology for Predicting Targets of a Traditional Chinese Medicine Formula in Primary Liver Cancer Treatment.

本文引用的文献

1
Targeting mutant p53 in cancer: a long road to precision therapy.靶向癌症中的突变型 p53:通往精准治疗的漫长道路。
FEBS J. 2017 Mar;284(6):837-850. doi: 10.1111/febs.13948. Epub 2016 Nov 20.
2
Limits to Personalized Cancer Medicine.个性化癌症医学的局限性。
N Engl J Med. 2016 Sep 29;375(13):1289-94. doi: 10.1056/NEJMsb1607705.
3
In silico prediction of chemical mechanism of action via an improved network-based inference method.通过一种改进的基于网络的推理方法对化学作用机制进行计算机模拟预测。
系统药理学与基因芯片技术预测中药复方治疗原发性肝癌靶点的比较研究
Front Pharmacol. 2022 Mar 2;13:768862. doi: 10.3389/fphar.2022.768862. eCollection 2022.
4
Epigenetic landscape of drug responses revealed through large-scale ChIP-seq data analyses.通过大规模 ChIP-seq 数据分析揭示药物反应的表观遗传景观。
BMC Bioinformatics. 2022 Jan 24;23(1):51. doi: 10.1186/s12859-022-04571-8.
5
Prediction and Bioactivity Evaluation of Chemical Ingredients Against Influenza A Virus From L.来自[植物名称未完整给出]的化学成分对甲型流感病毒的预测及生物活性评价
Front Pharmacol. 2021 Dec 7;12:755396. doi: 10.3389/fphar.2021.755396. eCollection 2021.
6
Network-Based Identification and Experimental Validation of Drug Candidates Toward SARS-CoV-2 Targeting Virus-Host Interactome.基于网络的针对严重急性呼吸综合征冠状病毒2(SARS-CoV-2)靶向病毒-宿主相互作用组的候选药物鉴定与实验验证
Front Genet. 2021 Sep 1;12:728960. doi: 10.3389/fgene.2021.728960. eCollection 2021.
7
(Burm. f.) Wall. ex Nees: An Updated Review of Phytochemistry, Antimicrobial Pharmacology, and Clinical Safety and Efficacy.(缅甸植物志)瓦尔(Wall.),内斯(Nees)修订:植物化学、抗菌药理学以及临床安全性与有效性的最新综述
Life (Basel). 2021 Apr 16;11(4):348. doi: 10.3390/life11040348.
8
In silico identification of natural products from Traditional Chinese Medicine for cancer immunotherapy.从中药中鉴定癌症免疫治疗的天然产物的计算方法。
Sci Rep. 2021 Feb 8;11(1):3332. doi: 10.1038/s41598-021-82857-2.
9
Systems pharmacology-based approach to investigate the mechanisms of Danggui-Shaoyao-san prescription for treatment of Alzheimer's disease.基于系统药理学的方法研究当归芍药散治疗阿尔茨海默病的作用机制。
BMC Complement Med Ther. 2020 Sep 18;20(1):282. doi: 10.1186/s12906-020-03066-4.
10
Uncovering the Mechanisms of Cryptotanshinone as a Therapeutic Agent Against Hepatocellular Carcinoma.揭示隐丹参酮作为抗肝细胞癌治疗药物的作用机制
Front Pharmacol. 2020 Aug 13;11:1264. doi: 10.3389/fphar.2020.01264. eCollection 2020.
Br J Pharmacol. 2016 Dec;173(23):3372-3385. doi: 10.1111/bph.13629. Epub 2016 Nov 1.
4
Systems Biology-Based Investigation of Cellular Antiviral Drug Targets Identified by Gene-Trap Insertional Mutagenesis.基于系统生物学的基因陷阱插入诱变鉴定细胞抗病毒药物靶点的研究
PLoS Comput Biol. 2016 Sep 15;12(9):e1005074. doi: 10.1371/journal.pcbi.1005074. eCollection 2016 Sep.
5
Perspective: The precision-oncology illusion.观点:精准肿瘤学的错觉。
Nature. 2016 Sep 8;537(7619):S63. doi: 10.1038/537S63a.
6
Molecular Targets Underlying the Anticancer Effects of Quercetin: An Update.槲皮素抗癌作用的分子靶点:最新进展
Nutrients. 2016 Aug 29;8(9):529. doi: 10.3390/nu8090529.
7
Molecular mechanisms of action of quercetin in cancer: recent advances.槲皮素在癌症中的分子作用机制:最新进展
Tumour Biol. 2016 Oct;37(10):12927-12939. doi: 10.1007/s13277-016-5184-x. Epub 2016 Jul 22.
8
Resveratrol targeting of AKT and p53 in glioblastoma and glioblastoma stem-like cells to suppress growth and infiltration.白藜芦醇靶向作用于胶质母细胞瘤和胶质母细胞瘤干细胞中的 AKT 和 p53 以抑制生长和浸润。
J Neurosurg. 2017 May;126(5):1448-1460. doi: 10.3171/2016.1.JNS152077. Epub 2016 Jul 15.
9
Underexplored Opportunities for Natural Products in Drug Discovery.天然产物在药物发现中未被充分探索的机遇。
J Med Chem. 2016 Oct 27;59(20):9295-9304. doi: 10.1021/acs.jmedchem.6b00473. Epub 2016 Jul 11.
10
Individualized network-based drug repositioning infrastructure for precision oncology in the panomics era.泛组学时代用于精准肿瘤学的基于个性化网络的药物重新定位基础设施。
Brief Bioinform. 2017 Jul 1;18(4):682-697. doi: 10.1093/bib/bbw051.