• 文献检索
  • 文档翻译
  • 深度研究
  • 学术资讯
  • Suppr Zotero 插件Zotero 插件
  • 邀请有礼
  • 套餐&价格
  • 历史记录
应用&插件
Suppr Zotero 插件Zotero 插件浏览器插件Mac 客户端Windows 客户端微信小程序
定价
高级版会员购买积分包购买API积分包
服务
文献检索文档翻译深度研究API 文档MCP 服务
关于我们
关于 Suppr公司介绍联系我们用户协议隐私条款
关注我们

Suppr 超能文献

核心技术专利:CN118964589B侵权必究
粤ICP备2023148730 号-1Suppr @ 2026

文献检索

告别复杂PubMed语法,用中文像聊天一样搜索,搜遍4000万医学文献。AI智能推荐,让科研检索更轻松。

立即免费搜索

文件翻译

保留排版,准确专业,支持PDF/Word/PPT等文件格式,支持 12+语言互译。

免费翻译文档

深度研究

AI帮你快速写综述,25分钟生成高质量综述,智能提取关键信息,辅助科研写作。

立即免费体验

AZD1775 通过双链 DNA 断裂诱导毒性,而与 p53 突变型结直肠癌细胞中的化疗药物无关。

AZD1775 induces toxicity through double-stranded DNA breaks independently of chemotherapeutic agents in p53-mutated colorectal cancer cells.

机构信息

a School of Medicine, University of Leeds , Leeds , UK.

b Department of Hepatobiliary and Transplant Surgery , St. James's University Hospital , Leeds , UK.

出版信息

Cell Cycle. 2017;16(22):2176-2182. doi: 10.1080/15384101.2017.1301329. Epub 2017 Nov 9.

DOI:10.1080/15384101.2017.1301329
PMID:28296564
原文链接:https://pmc.ncbi.nlm.nih.gov/articles/PMC5736347/
Abstract

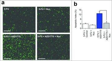
AZD1775 is a small molecule WEE1 inhibitor used in combination with DNA-damaging agents to cause premature mitosis and cell death in p53-mutated cancer cells. Here we sought to determine the mechanism of action of AZD1775 in combination with chemotherapeutic agents in light of recent findings that AZD1775 can cause double-stranded DNA (DS-DNA) breaks. AZD1775 significantly improved the cytotoxicity of 5-FU in a p53-mutated colorectal cancer cell line (HT29 cells), decreasing the IC from 9.3 μM to 3.5 μM. Flow cytometry showed a significant increase in the mitotic marker pHH3 (3.4% vs. 56.2%) and DS-DNA break marker γH2AX (5.1% vs. 50.7%) for combination therapy compared with 5-FU alone. Combination therapy also increased the amount of caspase-3 dependent apoptosis compared with 5-FU alone (4% vs. 13%). The addition of exogenous nucleosides to combination therapy significantly rescued the increased DS-DNA breaks and caspase-3 dependent apoptosis almost to the levels of 5-FU monotherapy. In conclusion, AZD1775 enhances 5-FU cytotoxicity through increased DS-DNA breaks, not premature mitosis, in p53-mutated colorectal cancer cells. This finding is important for designers of future clinical trials when considering the optimal timing and duration of AZD1775 treatment.

摘要

AZD1775 是一种小分子 WEE1 抑制剂,与 DNA 损伤剂联合使用,可导致 p53 突变的癌细胞过早有丝分裂和细胞死亡。鉴于最近发现 AZD1775 可引起双链 DNA(DS-DNA)断裂,我们试图确定 AZD1775 与化疗药物联合使用的作用机制。AZD1775 显著提高了 p53 突变的结直肠癌细胞系(HT29 细胞)中 5-FU 的细胞毒性,使 IC50 从 9.3 μM 降低至 3.5 μM。流式细胞术显示,与单独使用 5-FU 相比,联合治疗显著增加了有丝分裂标志物 pHH3(3.4%比 56.2%)和 DS-DNA 断裂标志物 γH2AX(5.1%比 50.7%)。与单独使用 5-FU 相比,联合治疗还增加了 caspase-3 依赖性凋亡的数量(4%比 13%)。在外源核苷添加到联合治疗中,显著挽救了增加的 DS-DNA 断裂和 caspase-3 依赖性凋亡,几乎达到了 5-FU 单药治疗的水平。总之,AZD1775 通过增加 p53 突变的结直肠癌细胞中的 DS-DNA 断裂,而不是过早有丝分裂,增强了 5-FU 的细胞毒性。这一发现对于未来临床试验的设计者在考虑 AZD1775 治疗的最佳时间和持续时间时非常重要。

https://cdn.ncbi.nlm.nih.gov/pmc/blobs/909e/5736347/0cd7c100fbe1/kccy-16-22-1301329-g005.jpg
https://cdn.ncbi.nlm.nih.gov/pmc/blobs/909e/5736347/399ac3e260e8/kccy-16-22-1301329-g001.jpg
https://cdn.ncbi.nlm.nih.gov/pmc/blobs/909e/5736347/2e2c44d378c1/kccy-16-22-1301329-g002.jpg
https://cdn.ncbi.nlm.nih.gov/pmc/blobs/909e/5736347/7df90b97aa32/kccy-16-22-1301329-g003.jpg
https://cdn.ncbi.nlm.nih.gov/pmc/blobs/909e/5736347/9fda33541269/kccy-16-22-1301329-g004.jpg
https://cdn.ncbi.nlm.nih.gov/pmc/blobs/909e/5736347/0cd7c100fbe1/kccy-16-22-1301329-g005.jpg
https://cdn.ncbi.nlm.nih.gov/pmc/blobs/909e/5736347/399ac3e260e8/kccy-16-22-1301329-g001.jpg
https://cdn.ncbi.nlm.nih.gov/pmc/blobs/909e/5736347/2e2c44d378c1/kccy-16-22-1301329-g002.jpg
https://cdn.ncbi.nlm.nih.gov/pmc/blobs/909e/5736347/7df90b97aa32/kccy-16-22-1301329-g003.jpg
https://cdn.ncbi.nlm.nih.gov/pmc/blobs/909e/5736347/9fda33541269/kccy-16-22-1301329-g004.jpg
https://cdn.ncbi.nlm.nih.gov/pmc/blobs/909e/5736347/0cd7c100fbe1/kccy-16-22-1301329-g005.jpg

相似文献

1
AZD1775 induces toxicity through double-stranded DNA breaks independently of chemotherapeutic agents in p53-mutated colorectal cancer cells.AZD1775 通过双链 DNA 断裂诱导毒性,而与 p53 突变型结直肠癌细胞中的化疗药物无关。
Cell Cycle. 2017;16(22):2176-2182. doi: 10.1080/15384101.2017.1301329. Epub 2017 Nov 9.
2
WEE1 Inhibition by AZD1775 Augments Colorectal Cancer Cells Susceptibility to VE-822-induced DNA Damage and Apoptosis.AZD1775抑制WEE1增强结肠癌细胞对VE - 822诱导的DNA损伤和凋亡的敏感性。
Drug Res (Stuttg). 2025 Feb;75(2):66-75. doi: 10.1055/a-2499-3067. Epub 2025 Jan 13.
3
PAXIP1 Potentiates the Combination of WEE1 Inhibitor AZD1775 and Platinum Agents in Lung Cancer.PAXIP1增强WEE1抑制剂AZD1775与铂类药物联合治疗肺癌的效果。
Mol Cancer Ther. 2016 Jul;15(7):1669-81. doi: 10.1158/1535-7163.MCT-15-0182. Epub 2016 May 11.
4
Augmented antitumor activity by olaparib plus AZD1775 in gastric cancer through disrupting DNA damage repair pathways and DNA damage checkpoint.奥拉帕利联合 AZD1775 通过破坏 DNA 损伤修复途径和 DNA 损伤检查点增强胃癌的抗肿瘤活性。
J Exp Clin Cancer Res. 2018 Jun 28;37(1):129. doi: 10.1186/s13046-018-0790-7.
5
Single-agent Adavosertib Shows Anticancer Effects Against Colorectal Cancer Cells.单药adavosertib 对结直肠癌细胞具有抗癌作用。
Anticancer Res. 2024 Nov;44(11):4941-4949. doi: 10.21873/anticanres.17319.
6
Wee1 Kinase Inhibitor AZD1775 Effectively Sensitizes Esophageal Cancer to Radiotherapy.Wee1 激酶抑制剂 AZD1775 有效增强食管癌对放疗的敏感性。
Clin Cancer Res. 2020 Jul 15;26(14):3740-3750. doi: 10.1158/1078-0432.CCR-19-3373. Epub 2020 Mar 27.
7
AZD1775 synergizes with SLC7A11 inhibition to promote ferroptosis.AZD1775与SLC7A11抑制协同作用以促进铁死亡。
Sci China Life Sci. 2025 Jan;68(1):204-218. doi: 10.1007/s11427-023-2589-1. Epub 2024 Sep 6.
8
MK-1775, a small molecule Wee1 inhibitor, enhances anti-tumor efficacy of various DNA-damaging agents, including 5-fluorouracil.MK-1775,一种小分子 Wee1 抑制剂,增强了包括 5-氟尿嘧啶在内的各种 DNA 损伤药物的抗肿瘤疗效。
Cancer Biol Ther. 2010 Apr 1;9(7):514-22. doi: 10.4161/cbt.9.7.11115.
9
The contribution of DNA replication stress marked by high-intensity, pan-nuclear γH2AX staining to chemosensitization by CHK1 and WEE1 inhibitors.由高强度、全核 γH2AX 染色标记的 DNA 复制应激对 CHK1 和 WEE1 抑制剂增敏作用的贡献。
Cell Cycle. 2018;17(9):1076-1086. doi: 10.1080/15384101.2018.1475827. Epub 2018 Jul 18.
10
Combined Inhibition of ATR and WEE1 as a Novel Therapeutic Strategy in Triple-Negative Breast Cancer.ATR 和 WEE1 的联合抑制作为三阴性乳腺癌的一种新的治疗策略。
Neoplasia. 2018 May;20(5):478-488. doi: 10.1016/j.neo.2018.03.003. Epub 2018 Mar 30.

引用本文的文献

1
HIG-Syn: a hypergraph and interaction-aware multigranularity network for predicting synergistic drug combinations.HIG-Syn:一种用于预测协同药物组合的超图与交互感知多粒度网络。
Bioinformatics. 2025 Jul 1;41(Supplement_1):i86-i95. doi: 10.1093/bioinformatics/btaf215.
2
Dual treatment with Val-083 and AZD1775 shows potent anti-tumor activity in diffuse midline glioma models.在弥漫性中线胶质瘤模型中,Val-083和AZD1775联合治疗显示出强大的抗肿瘤活性。
NPJ Precis Oncol. 2025 Jul 1;9(1):209. doi: 10.1038/s41698-025-01006-4.
3
Matrix Stiffness Influences Drug Resistance to Gemcitabine Analog and AZD 1775 Combination in PDAC Organoids.

本文引用的文献

1
Targeting WEE1 Kinase in Cancer.靶向癌症中的 WEE1 激酶。
Trends Pharmacol Sci. 2016 Oct;37(10):872-881. doi: 10.1016/j.tips.2016.06.006. Epub 2016 Jul 14.
2
Wee1 Kinase Inhibitor AZD1775 Radiosensitizes Hepatocellular Carcinoma Regardless of TP53 Mutational Status Through Induction of Replication Stress.Wee1激酶抑制剂AZD1775通过诱导复制应激使肝细胞癌对放疗敏感,与TP53突变状态无关。
Int J Radiat Oncol Biol Phys. 2016 Jun 1;95(2):782-90. doi: 10.1016/j.ijrobp.2016.01.028. Epub 2016 Jan 22.
3
Inhibiting WEE1 Selectively Kills Histone H3K36me3-Deficient Cancers by dNTP Starvation.
基质硬度影响胰腺导管腺癌类器官对吉西他滨类似物与AZD 1775联合用药的耐药性。
medRxiv. 2025 Jun 9:2025.06.03.25328936. doi: 10.1101/2025.06.03.25328936.
4
Current and Emerging Treatment Paradigms in Colorectal Cancer: Integrating Hallmarks of Cancer.结直肠癌的当前和新兴治疗范例:整合癌症特征。
Int J Mol Sci. 2024 Jun 26;25(13):6967. doi: 10.3390/ijms25136967.
5
Resistance to targeted therapy in metastatic colorectal cancer: Current status and new developments.转移性结直肠癌的靶向治疗耐药:现状与新进展。
World J Gastroenterol. 2023 Feb 14;29(6):926-948. doi: 10.3748/wjg.v29.i6.926.
6
Analyzing the Opportunities to Target DNA Double-Strand Breaks Repair and Replicative Stress Responses to Improve Therapeutic Index of Colorectal Cancer.分析靶向DNA双链断裂修复和复制应激反应以提高结直肠癌治疗指数的机会。
Cancers (Basel). 2021 Jun 23;13(13):3130. doi: 10.3390/cancers13133130.
7
Autophagy-Mediated Clearance of Free Genomic DNA in the Cytoplasm Protects the Growth and Survival of Cancer Cells.自噬介导的细胞质中游离基因组DNA清除可保护癌细胞的生长和存活。
Front Oncol. 2021 May 26;11:667920. doi: 10.3389/fonc.2021.667920. eCollection 2021.
8
Strategies to tackle RAS-mutated metastatic colorectal cancer.应对 RAS 突变转移性结直肠癌的策略。
ESMO Open. 2021 Jun;6(3):100156. doi: 10.1016/j.esmoop.2021.100156. Epub 2021 May 25.
9
WEE1 Inhibition in Combination With Targeted Agents and Standard Chemotherapy in Preclinical Models of Pancreatic Ductal Adenocarcinoma.在胰腺导管腺癌临床前模型中,WEE1抑制与靶向药物及标准化疗联合应用
Front Oncol. 2021 Mar 25;11:642328. doi: 10.3389/fonc.2021.642328. eCollection 2021.
10
Facilitating Drug Discovery in Breast Cancer by Virtually Screening Patients Using In Vitro Drug Response Modeling.通过体外药物反应建模对患者进行虚拟筛选以促进乳腺癌药物研发
Cancers (Basel). 2021 Feb 20;13(4):885. doi: 10.3390/cancers13040885.
通过dNTP饥饿抑制WEE1可选择性杀死组蛋白H3K36me3缺陷型癌症。
Cancer Cell. 2015 Nov 9;28(5):557-568. doi: 10.1016/j.ccell.2015.09.015.
4
Phase I Study of Single-Agent AZD1775 (MK-1775), a Wee1 Kinase Inhibitor, in Patients With Refractory Solid Tumors.单药AZD1775(MK-1775),一种Wee1激酶抑制剂,用于难治性实体瘤患者的I期研究。
J Clin Oncol. 2015 Oct 20;33(30):3409-15. doi: 10.1200/JCO.2014.60.4009. Epub 2015 May 11.
5
Global cancer statistics, 2012.全球癌症统计数据,2012 年。
CA Cancer J Clin. 2015 Mar;65(2):87-108. doi: 10.3322/caac.21262. Epub 2015 Feb 4.
6
Targeting Wee1 for the treatment of pediatric high-grade gliomas.针对小儿高级别脑胶质瘤的 Wee1 靶向治疗。
Neuro Oncol. 2014 Mar;16(3):352-60. doi: 10.1093/neuonc/not220. Epub 2013 Dec 4.
7
Inhibition of Wee1 sensitizes cancer cells to antimetabolite chemotherapeutics in vitro and in vivo, independent of p53 functionality.在体外和体内实验中,抑制 Wee1 使癌细胞对代谢抑制剂化疗药物敏感,与 p53 功能无关。
Mol Cancer Ther. 2013 Dec;12(12):2675-84. doi: 10.1158/1535-7163.MCT-13-0424. Epub 2013 Oct 11.
8
Preclinical evaluation of the WEE1 inhibitor MK-1775 as single-agent anticancer therapy.WEE1 抑制剂 MK-1775 的临床前评估作为单一抗癌疗法。
Mol Cancer Ther. 2013 Aug;12(8):1442-52. doi: 10.1158/1535-7163.MCT-13-0025. Epub 2013 May 22.
9
Wee1 inhibition by MK-1775 leads to tumor inhibition and enhances efficacy of gemcitabine in human sarcomas.MK-1775 抑制 Wee1 导致肿瘤抑制,并增强吉西他滨治疗人类肉瘤的疗效。
PLoS One. 2013;8(3):e57523. doi: 10.1371/journal.pone.0057523. Epub 2013 Mar 8.
10
Cyclin-dependent kinase suppression by WEE1 kinase protects the genome through control of replication initiation and nucleotide consumption.周期蛋白依赖性激酶抑制因子 WEE1 通过控制复制起始和核苷酸消耗来保护基因组。
Mol Cell Biol. 2012 Oct;32(20):4226-36. doi: 10.1128/MCB.00412-12. Epub 2012 Aug 20.