• 文献检索
  • 文档翻译
  • 深度研究
  • 学术资讯
  • Suppr Zotero 插件Zotero 插件
  • 邀请有礼
  • 套餐&价格
  • 历史记录
应用&插件
Suppr Zotero 插件Zotero 插件浏览器插件Mac 客户端Windows 客户端微信小程序
定价
高级版会员购买积分包购买API积分包
服务
文献检索文档翻译深度研究API 文档MCP 服务
关于我们
关于 Suppr公司介绍联系我们用户协议隐私条款
关注我们

Suppr 超能文献

核心技术专利:CN118964589B侵权必究
粤ICP备2023148730 号-1Suppr @ 2026

文献检索

告别复杂PubMed语法,用中文像聊天一样搜索,搜遍4000万医学文献。AI智能推荐,让科研检索更轻松。

立即免费搜索

文件翻译

保留排版,准确专业,支持PDF/Word/PPT等文件格式,支持 12+语言互译。

免费翻译文档

深度研究

AI帮你快速写综述,25分钟生成高质量综述,智能提取关键信息,辅助科研写作。

立即免费体验

WRN条件培养基足以用于从大型农场动物和小型伴侣动物中培养肠道类器官。

WRN conditioned media is sufficient for propagation of intestinal organoids from large farm and small companion animals.

作者信息

Powell Robin H, Behnke Michael S

机构信息

Department of Pathobiological Sciences, School of Veterinary Medicine, Louisiana State University, Baton Rouge, LA 70803, USA.

Department of Pathobiological Sciences, School of Veterinary Medicine, Louisiana State University, Baton Rouge, LA 70803, USA

出版信息

Biol Open. 2017 May 15;6(5):698-705. doi: 10.1242/bio.021717.

DOI:10.1242/bio.021717
PMID:28347989
原文链接:https://pmc.ncbi.nlm.nih.gov/articles/PMC5450310/
Abstract

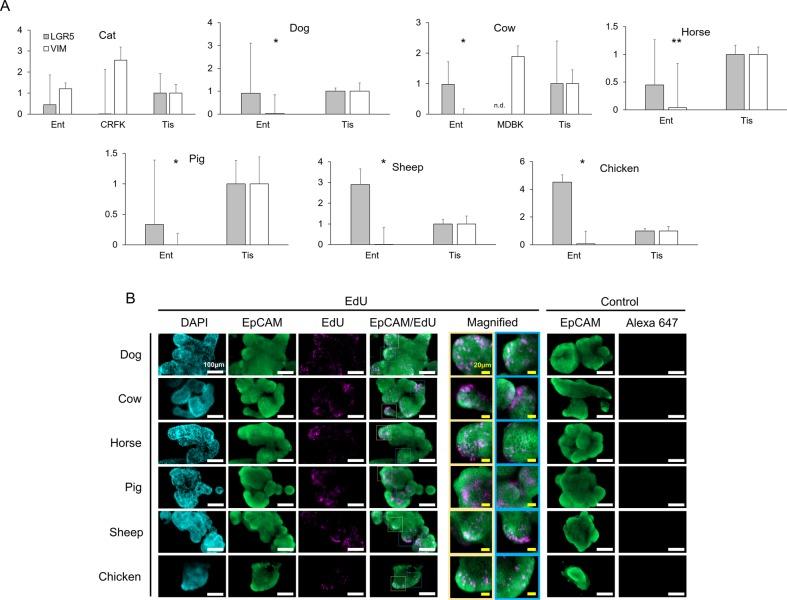
Recent years have seen significant developments in the ability to continuously propagate organoids derived from intestinal crypts. These advancements have been applied to mouse and human samples providing models for gastrointestinal tissue development and disease. We adapt these methods for the propagation of intestinal organoids (enteroids) from various large farm and small companion (LF/SC) animals, including cat, dog, cow, horse, pig, sheep and chicken. We show that LF/SC enteroids propagate and expand in L-WRN conditioned media containing signaling factors Wnt3a, R-spondin-3, and Noggin (WRN). Multiple successful isolations were achieved for each species, and the growth of LF/SC enteroids was maintained to high passage number. LF/SC enteroids expressed crypt stem cell marker LGR5 and low levels of mesenchymal marker VIM. Labeling with EdU also showed distinct regions of cell proliferation within the enteroids marking crypt-like regions. The ability to grow and maintain LF/SC enteroid cell lines provides additional models for the study of gastrointestinal developmental biology as well as platforms for the study of host-pathogen interactions between intestinal cells and zoonotic enteric pathogens of medical importance.

摘要

近年来,源自肠隐窝的类器官连续传代培养能力取得了重大进展。这些进展已应用于小鼠和人类样本,为胃肠道组织发育和疾病提供了模型。我们将这些方法应用于从各种大型农场动物和小型伴侣动物(LF/SC),包括猫、狗、牛、马、猪、羊和鸡中培养肠道类器官(肠类器官)。我们发现,LF/SC肠类器官在含有信号因子Wnt3a、R-spondin-3和Noggin(WRN)的L-WRN条件培养基中能够增殖和扩增。每个物种都实现了多次成功分离,并且LF/SC肠类器官的生长维持到了高传代次数。LF/SC肠类器官表达隐窝干细胞标志物LGR5和低水平的间充质标志物VIM。用EdU标记也显示出肠类器官内标记隐窝样区域的不同细胞增殖区域。培养和维持LF/SC肠类细胞系的能力为胃肠道发育生物学研究提供了额外的模型,也为研究肠道细胞与具有医学重要性的人畜共患肠道病原体之间的宿主-病原体相互作用提供了平台。

https://cdn.ncbi.nlm.nih.gov/pmc/blobs/4581/5450310/8c454136b0f3/biolopen-6-021717-g4.jpg
https://cdn.ncbi.nlm.nih.gov/pmc/blobs/4581/5450310/08004268c489/biolopen-6-021717-g1.jpg
https://cdn.ncbi.nlm.nih.gov/pmc/blobs/4581/5450310/64b0febd14c0/biolopen-6-021717-g2.jpg
https://cdn.ncbi.nlm.nih.gov/pmc/blobs/4581/5450310/4ab305318d9f/biolopen-6-021717-g3.jpg
https://cdn.ncbi.nlm.nih.gov/pmc/blobs/4581/5450310/8c454136b0f3/biolopen-6-021717-g4.jpg
https://cdn.ncbi.nlm.nih.gov/pmc/blobs/4581/5450310/08004268c489/biolopen-6-021717-g1.jpg
https://cdn.ncbi.nlm.nih.gov/pmc/blobs/4581/5450310/64b0febd14c0/biolopen-6-021717-g2.jpg
https://cdn.ncbi.nlm.nih.gov/pmc/blobs/4581/5450310/4ab305318d9f/biolopen-6-021717-g3.jpg
https://cdn.ncbi.nlm.nih.gov/pmc/blobs/4581/5450310/8c454136b0f3/biolopen-6-021717-g4.jpg

相似文献

1
WRN conditioned media is sufficient for propagation of intestinal organoids from large farm and small companion animals.WRN条件培养基足以用于从大型农场动物和小型伴侣动物中培养肠道类器官。
Biol Open. 2017 May 15;6(5):698-705. doi: 10.1242/bio.021717.
2
Effects of a small molecule R-spondin-1 substitute RS-246204 on a mouse intestinal organoid culture.小分子R-spondin-1替代物RS-246204对小鼠肠道类器官培养的影响。
Oncotarget. 2017 Dec 26;9(5):6356-6368. doi: 10.18632/oncotarget.23721. eCollection 2018 Jan 19.
3
Short-term and long-term human or mouse organoid units generate tissue-engineered small intestine without added signalling molecules.短期和长期的人类或小鼠类器官单元可生成组织工程化小肠,无需添加信号分子。
Exp Physiol. 2018 Dec;103(12):1633-1644. doi: 10.1113/EP086990. Epub 2018 Nov 2.
4
Optimized Culture Conditions for Improved Growth and Functional Differentiation of Mouse and Human Colon Organoids.优化培养条件以促进小鼠和人类结肠类器官的生长及功能分化
Front Immunol. 2021 Feb 12;11:547102. doi: 10.3389/fimmu.2020.547102. eCollection 2020.
5
Farm Animal-derived Models of the Intestinal Epithelium: Recent Advances and Future Applications of Intestinal Organoids.肠道上皮的动物源性模型:肠道类器官的最新进展及未来应用。
Altern Lab Anim. 2020 Sep-Nov;48(5-6):215-233. doi: 10.1177/0261192920974026. Epub 2020 Dec 18.
6
Organoid and Enteroid Modeling of Infection.类器官和肠类器官感染模型建立。
Front Cell Infect Microbiol. 2018 Apr 4;8:102. doi: 10.3389/fcimb.2018.00102. eCollection 2018.
7
A novel culture system for adult porcine intestinal crypts.一种用于成年猪肠道隐窝的新型培养系统。
Cell Tissue Res. 2016 Jul;365(1):123-34. doi: 10.1007/s00441-016-2367-0. Epub 2016 Mar 1.
8
Enteroids: Promising in Vitro Models for Studies of Intestinal Physiology and Nutrition in Farm Animals.类器官:研究农场动物肠道生理学和营养学的有前途的体外模型。
J Agric Food Chem. 2019 Mar 6;67(9):2421-2428. doi: 10.1021/acs.jafc.8b06908. Epub 2019 Feb 19.
9
Intestinal organoids in farm animals.农场动物的肠道类器官。
Vet Res. 2021 Feb 25;52(1):33. doi: 10.1186/s13567-021-00909-x.
10
Establishing Human Intestinal Enteroid/Organoid Lines from Preterm Infant and Adult Tissue.从早产儿和成人组织中建立人类肠类器官/类器官系。
Methods Mol Biol. 2020;2121:185-198. doi: 10.1007/978-1-0716-0338-3_16.

引用本文的文献

1
Characterization of bovine and ovine basal-out and apical-out ileum organoids.牛和羊基底外侧出及顶端外侧出回肠类器官的表征
R Soc Open Sci. 2025 Jul 30;12(7):250326. doi: 10.1098/rsos.250326. eCollection 2025 Jul.
2
Porcine intestinal organoids cultured in an organ-on-a-chip microphysiological system.在芯片上器官微生理系统中培养的猪肠道类器官。
Biochem Biophys Rep. 2025 May 4;42:102036. doi: 10.1016/j.bbrep.2025.102036. eCollection 2025 Jun.
3
Development of Sheep Duodenum Intestinal Organoids and Implementation of High-Throughput Screening Platform for Veterinary Applications.

本文引用的文献

1
CD34+ mesenchymal cells are a major component of the intestinal stem cells niche at homeostasis and after injury.CD34+间充质细胞是稳态和损伤后肠道干细胞生态位的主要组成部分。
Proc Natl Acad Sci U S A. 2017 Jan 24;114(4):E506-E513. doi: 10.1073/pnas.1620059114. Epub 2017 Jan 10.
2
Immunofluorescent Staining of Mouse Intestinal Stem Cells.小鼠肠道干细胞的免疫荧光染色
Bio Protoc. 2016 Feb 20;6(4). doi: 10.21769/bioprotoc.1732.
3
Replication of human noroviruses in stem cell-derived human enteroids.人诺如病毒在干细胞衍生的人肠道类器官中的复制。
绵羊十二指肠类器官的发育及用于兽医应用的高通量筛选平台的建立。
Int J Mol Sci. 2025 Apr 7;26(7):3452. doi: 10.3390/ijms26073452.
4
Chicken intestinal organoids reveal polarity-dependent replication dynamics and immune responses of low pathogenic avian influenza viruses.鸡肠道类器官揭示了低致病性禽流感病毒的极性依赖性复制动态和免疫反应。
Poult Sci. 2025 Apr;104(4):104921. doi: 10.1016/j.psj.2025.104921. Epub 2025 Feb 17.
5
High-Throughput Screening of Five Compound Libraries for Anthelmintic Activity and Toxicity Leads to the Discovery of Two Flavonoid Compounds.对五个化合物库进行抗蠕虫活性和毒性的高通量筛选,发现了两种黄酮类化合物。
Int J Mol Sci. 2025 Feb 13;26(4):1595. doi: 10.3390/ijms26041595.
6
Development of Sheep Intestinal Organoids for Studying Deoxynivalenol-Induced Toxicity.用于研究脱氧雪腐镰刀菌烯醇诱导毒性的绵羊肠道类器官的开发
Int J Mol Sci. 2025 Jan 23;26(3):955. doi: 10.3390/ijms26030955.
7
Apical-out intestinal organoids as an alternative model for evaluating deoxynivalenol toxicity and Lactobacillus detoxification in bovine.顶向外肠道类器官作为评估牛体内脱氧雪腐镰刀菌烯醇毒性和乳酸菌解毒作用的替代模型。
Sci Rep. 2024 Dec 28;14(1):31373. doi: 10.1038/s41598-024-82928-0.
8
Assessment of equine intestinal epithelial junctional complexes and barrier permeability using a monolayer culture system.使用单层培养系统评估马肠道上皮连接复合体和屏障通透性
Front Vet Sci. 2024 Oct 22;11:1455262. doi: 10.3389/fvets.2024.1455262. eCollection 2024.
9
Host cell-specific metabolism of linoleic acid controls growth in cell culture.宿主细胞对亚油酸的特异性代谢控制细胞培养中的生长。
Infect Immun. 2024 Oct 15;92(10):e0029924. doi: 10.1128/iai.00299-24. Epub 2024 Aug 28.
10
Adult Bovine-Derived Small and Large Intestinal Organoids: Development and Maintenance.成年牛源小肠和大肠类器官:发育与维持
J Tissue Eng Regen Med. 2023;2023. doi: 10.1155/2023/3095002. Epub 2023 Nov 27.
Science. 2016 Sep 23;353(6306):1387-1393. doi: 10.1126/science.aaf5211. Epub 2016 Aug 25.
4
Modeling Development and Disease with Organoids.类器官建系与疾病研究
Cell. 2016 Jun 16;165(7):1586-1597. doi: 10.1016/j.cell.2016.05.082.
5
An Air-Liquid Interface Culture System for 3D Organoid Culture of Diverse Primary Gastrointestinal Tissues.一种用于多种原发性胃肠道组织三维类器官培养的气液界面培养系统。
Methods Mol Biol. 2016;1422:33-40. doi: 10.1007/978-1-4939-3603-8_4.
6
Fibroblasts and myofibroblasts of the intestinal lamina propria in physiology and disease.生理和疾病状态下肠道固有层中的成纤维细胞和肌成纤维细胞
Differentiation. 2016 Sep;92(3):116-131. doi: 10.1016/j.diff.2016.05.002. Epub 2016 May 7.
7
Three-dimensional models for studying development and disease: moving on from organisms to organs-on-a-chip and organoids.用于研究发育和疾病的三维模型:从生物体转向芯片上的器官和类器官。
Integr Biol (Camb). 2016 Jun 13;8(6):672-83. doi: 10.1039/c6ib00039h. Epub 2016 May 9.
8
Foxl1-expressing mesenchymal cells constitute the intestinal stem cell niche.表达Foxl1的间充质细胞构成肠道干细胞微环境。
Cell Mol Gastroenterol Hepatol. 2016 Feb 1;2(2):175-188. doi: 10.1016/j.jcmgh.2015.12.004.
9
A novel culture system for adult porcine intestinal crypts.一种用于成年猪肠道隐窝的新型培养系统。
Cell Tissue Res. 2016 Jul;365(1):123-34. doi: 10.1007/s00441-016-2367-0. Epub 2016 Mar 1.
10
Organoid Models of Human Gastrointestinal Development and Disease.人类胃肠道发育与疾病的类器官模型
Gastroenterology. 2016 May;150(5):1098-1112. doi: 10.1053/j.gastro.2015.12.042. Epub 2016 Jan 14.