• 文献检索
  • 文档翻译
  • 深度研究
  • 学术资讯
  • Suppr Zotero 插件Zotero 插件
  • 邀请有礼
  • 套餐&价格
  • 历史记录
应用&插件
Suppr Zotero 插件Zotero 插件浏览器插件Mac 客户端Windows 客户端微信小程序
定价
高级版会员购买积分包购买API积分包
服务
文献检索文档翻译深度研究API 文档MCP 服务
关于我们
关于 Suppr公司介绍联系我们用户协议隐私条款
关注我们

Suppr 超能文献

核心技术专利:CN118964589B侵权必究
粤ICP备2023148730 号-1Suppr @ 2026

文献检索

告别复杂PubMed语法,用中文像聊天一样搜索,搜遍4000万医学文献。AI智能推荐,让科研检索更轻松。

立即免费搜索

文件翻译

保留排版,准确专业,支持PDF/Word/PPT等文件格式,支持 12+语言互译。

免费翻译文档

深度研究

AI帮你快速写综述,25分钟生成高质量综述,智能提取关键信息,辅助科研写作。

立即免费体验

多种可延长小鼠寿命的干预措施可抑制关键基因调控区域与年龄相关的共同表观遗传变化。

Diverse interventions that extend mouse lifespan suppress shared age-associated epigenetic changes at critical gene regulatory regions.

作者信息

Cole John J, Robertson Neil A, Rather Mohammed Iqbal, Thomson John P, McBryan Tony, Sproul Duncan, Wang Tina, Brock Claire, Clark William, Ideker Trey, Meehan Richard R, Miller Richard A, Brown-Borg Holly M, Adams Peter D

机构信息

Beatson Institute for Cancer Research and University of Glasgow, Garscube Estate, G61 1BD, UK.

MRC Human Genetics Unit, Institute of Genetics and Molecular Medicine, Western General Hospital, Crewe Road, Edinburgh, UK.

出版信息

Genome Biol. 2017 Mar 28;18(1):58. doi: 10.1186/s13059-017-1185-3.

DOI:10.1186/s13059-017-1185-3
PMID:28351383
原文链接:https://pmc.ncbi.nlm.nih.gov/articles/PMC5370462/
Abstract

BACKGROUND

Age-associated epigenetic changes are implicated in aging. Notably, age-associated DNA methylation changes comprise a so-called aging "clock", a robust biomarker of aging. However, while genetic, dietary and drug interventions can extend lifespan, their impact on the epigenome is uncharacterised. To fill this knowledge gap, we defined age-associated DNA methylation changes at the whole-genome, single-nucleotide level in mouse liver and tested the impact of longevity-promoting interventions, specifically the Ames dwarf Prop1 mutation, calorie restriction and rapamycin.

RESULTS

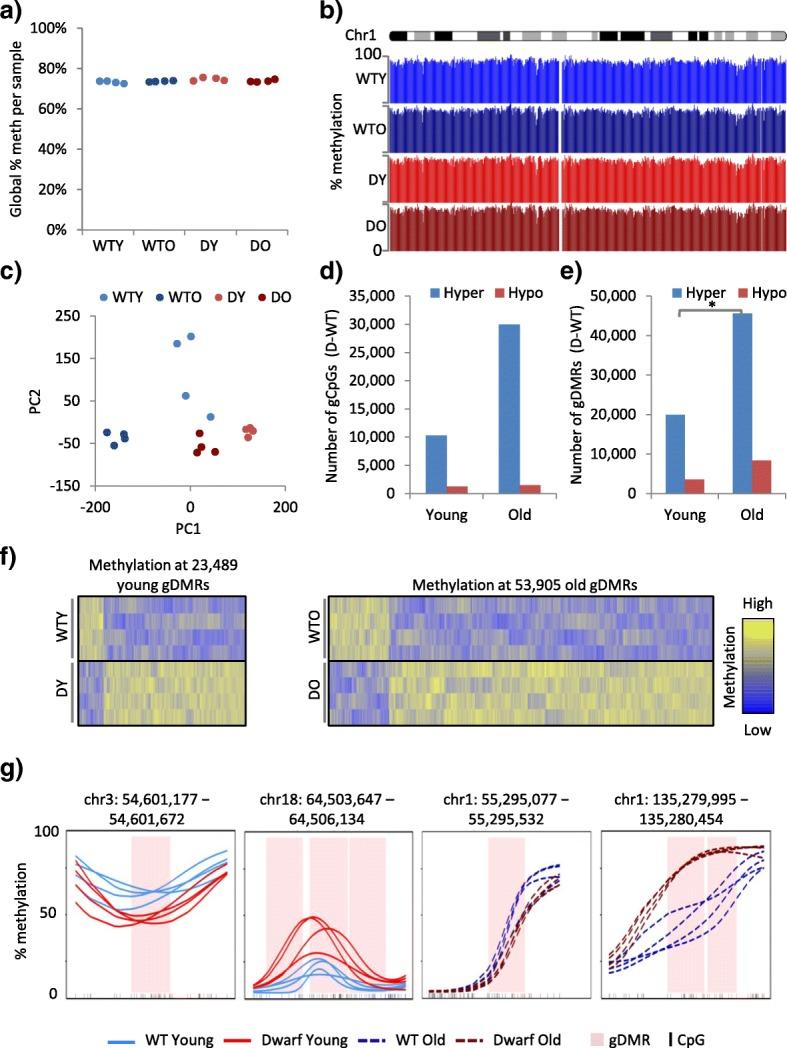
In wild-type mice fed an unsupplemented ad libitum diet, age-associated hypomethylation was enriched at super-enhancers in highly expressed genes critical for liver function. Genes harbouring hypomethylated enhancers were enriched for genes that change expression with age. Hypermethylation was enriched at CpG islands marked with bivalent activating and repressing histone modifications and resembled hypermethylation in liver cancer. Age-associated methylation changes are suppressed in Ames dwarf and calorie restricted mice and more selectively and less specifically in rapamycin treated mice.

CONCLUSIONS

Age-associated hypo- and hypermethylation events occur at distinct regulatory features of the genome. Distinct longevity-promoting interventions, specifically genetic, dietary and drug interventions, suppress some age-associated methylation changes, consistent with the idea that these interventions exert their beneficial effects, in part, by modulation of the epigenome. This study is a foundation to understand the epigenetic contribution to healthy aging and longevity and the molecular basis of the DNA methylation clock.

摘要

背景

与年龄相关的表观遗传变化与衰老有关。值得注意的是,与年龄相关的DNA甲基化变化构成了一种所谓的衰老“时钟”,这是一种强大的衰老生物标志物。然而,虽然基因、饮食和药物干预可以延长寿命,但它们对表观基因组的影响尚不清楚。为了填补这一知识空白,我们在全基因组、单核苷酸水平上定义了小鼠肝脏中与年龄相关的DNA甲基化变化,并测试了促进长寿干预措施的影响,特别是艾姆斯侏儒Prop1突变、热量限制和雷帕霉素。

结果

在自由采食未补充食物的野生型小鼠中,与年龄相关的低甲基化在对肝功能至关重要的高表达基因的超级增强子处富集。具有低甲基化增强子的基因富含随年龄变化表达的基因。高甲基化在标记有二价激活和抑制组蛋白修饰的CpG岛处富集,并且类似于肝癌中的高甲基化。与年龄相关的甲基化变化在艾姆斯侏儒和热量限制的小鼠中受到抑制,在雷帕霉素处理的小鼠中受到更有选择性且不太特异性的抑制。

结论

与年龄相关的低甲基化和高甲基化事件发生在基因组的不同调控特征处。不同的促进长寿干预措施,特别是基因、饮食和药物干预,抑制了一些与年龄相关的甲基化变化,这与这些干预措施部分通过调节表观基因组发挥有益作用的观点一致。本研究是理解表观遗传学对健康衰老和长寿的贡献以及DNA甲基化时钟分子基础的基础。

https://cdn.ncbi.nlm.nih.gov/pmc/blobs/189e/5370462/02de78016d5d/13059_2017_1185_Fig6_HTML.jpg
https://cdn.ncbi.nlm.nih.gov/pmc/blobs/189e/5370462/e3a9e34e8a12/13059_2017_1185_Fig1_HTML.jpg
https://cdn.ncbi.nlm.nih.gov/pmc/blobs/189e/5370462/351be65a6602/13059_2017_1185_Fig2_HTML.jpg
https://cdn.ncbi.nlm.nih.gov/pmc/blobs/189e/5370462/d3022262fabe/13059_2017_1185_Fig3_HTML.jpg
https://cdn.ncbi.nlm.nih.gov/pmc/blobs/189e/5370462/191c7c60e5f1/13059_2017_1185_Fig4_HTML.jpg
https://cdn.ncbi.nlm.nih.gov/pmc/blobs/189e/5370462/b011fac7b9a5/13059_2017_1185_Fig5_HTML.jpg
https://cdn.ncbi.nlm.nih.gov/pmc/blobs/189e/5370462/02de78016d5d/13059_2017_1185_Fig6_HTML.jpg
https://cdn.ncbi.nlm.nih.gov/pmc/blobs/189e/5370462/e3a9e34e8a12/13059_2017_1185_Fig1_HTML.jpg
https://cdn.ncbi.nlm.nih.gov/pmc/blobs/189e/5370462/351be65a6602/13059_2017_1185_Fig2_HTML.jpg
https://cdn.ncbi.nlm.nih.gov/pmc/blobs/189e/5370462/d3022262fabe/13059_2017_1185_Fig3_HTML.jpg
https://cdn.ncbi.nlm.nih.gov/pmc/blobs/189e/5370462/191c7c60e5f1/13059_2017_1185_Fig4_HTML.jpg
https://cdn.ncbi.nlm.nih.gov/pmc/blobs/189e/5370462/b011fac7b9a5/13059_2017_1185_Fig5_HTML.jpg
https://cdn.ncbi.nlm.nih.gov/pmc/blobs/189e/5370462/02de78016d5d/13059_2017_1185_Fig6_HTML.jpg

相似文献

1
Diverse interventions that extend mouse lifespan suppress shared age-associated epigenetic changes at critical gene regulatory regions.多种可延长小鼠寿命的干预措施可抑制关键基因调控区域与年龄相关的共同表观遗传变化。
Genome Biol. 2017 Mar 28;18(1):58. doi: 10.1186/s13059-017-1185-3.
2
Epigenetic aging signatures in mice livers are slowed by dwarfism, calorie restriction and rapamycin treatment.侏儒症、热量限制和雷帕霉素治疗可减缓小鼠肝脏中的表观遗传衰老特征。
Genome Biol. 2017 Mar 28;18(1):57. doi: 10.1186/s13059-017-1186-2.
3
Hepatic gene body hypermethylation is a shared epigenetic signature of murine longevity.肝脏基因体高甲基化是小鼠长寿的共同表观遗传特征。
PLoS Genet. 2018 Nov 21;14(11):e1007766. doi: 10.1371/journal.pgen.1007766. eCollection 2018 Nov.
4
Epigenetic Clock: Just a Convenient Marker or an Active Driver of Aging?表观遗传时钟:仅仅是方便的衰老标志物还是衰老的主动驱动因素?
Adv Exp Med Biol. 2019;1178:175-206. doi: 10.1007/978-3-030-25650-0_10.
5
A multi-tissue full lifespan epigenetic clock for mice.一种用于小鼠的多组织全生命周期表观遗传时钟。
Aging (Albany NY). 2018 Oct 21;10(10):2832-2854. doi: 10.18632/aging.101590.
6
Multi-tissue DNA methylation age predictor in mouse.小鼠多组织DNA甲基化年龄预测器
Genome Biol. 2017 Apr 11;18(1):68. doi: 10.1186/s13059-017-1203-5.
7
Epigenetic genome-wide association methylation in aging and longevity.衰老和长寿中的全基因组关联甲基化的表观遗传学。
Epigenomics. 2012 Oct;4(5):503-9. doi: 10.2217/epi.12.41.
8
Array-based expression analysis of mouse liver genes: effect of age and of the longevity mutant Prop1df.基于芯片的小鼠肝脏基因表达分析:年龄及长寿突变体Prop1df的影响
J Gerontol A Biol Sci Med Sci. 2001 Feb;56(2):B72-80. doi: 10.1093/gerona/56.2.b72.
9
Systematic identification and annotation of human methylation marks based on bisulfite sequencing methylomes reveals distinct roles of cell type-specific hypomethylation in the regulation of cell identity genes.基于亚硫酸氢盐测序甲基化组对人类甲基化标记进行系统鉴定和注释,揭示了细胞类型特异性低甲基化在细胞身份基因调控中的不同作用。
Nucleic Acids Res. 2016 Jan 8;44(1):75-94. doi: 10.1093/nar/gkv1332. Epub 2015 Dec 3.
10
Impacts of Chromatin States and Long-Range Genomic Segments on Aging and DNA Methylation.染色质状态和长程基因组片段对衰老及DNA甲基化的影响
PLoS One. 2015 Jun 19;10(6):e0128517. doi: 10.1371/journal.pone.0128517. eCollection 2015.

引用本文的文献

1
MethAgingDB: a comprehensive DNA methylation database for aging biology.甲基化衰老数据库(MethAgingDB):一个用于衰老生物学的综合DNA甲基化数据库。
Sci Data. 2025 Jul 14;12(1):1216. doi: 10.1038/s41597-025-05538-z.
2
Targeting super-enhancers in liver cancer: from pathogenic mechanisms to clinical applications.靶向肝癌中的超级增强子:从致病机制到临床应用
Front Pharmacol. 2025 Jun 18;16:1589455. doi: 10.3389/fphar.2025.1589455. eCollection 2025.
3
Late-Life Short-Term Dietary Restriction Improves Intestinal Stem Cell Function and Alters Intestinal Stem Cell Deoxyribonucleic Acid Methylation in Mice.

本文引用的文献

1
Epigenetic aging signatures in mice livers are slowed by dwarfism, calorie restriction and rapamycin treatment.侏儒症、热量限制和雷帕霉素治疗可减缓小鼠肝脏中的表观遗传衰老特征。
Genome Biol. 2017 Mar 28;18(1):57. doi: 10.1186/s13059-017-1186-2.
2
Dnmt3a and Dnmt3b Associate with Enhancers to Regulate Human Epidermal Stem Cell Homeostasis.DNMT3A 和 DNMT3B 与增强子结合以调节人类表皮干细胞的稳态。
Cell Stem Cell. 2016 Oct 6;19(4):491-501. doi: 10.1016/j.stem.2016.06.020. Epub 2016 Jul 28.
3
The Aging Epigenome.衰老表观基因组
晚年短期饮食限制可改善小鼠肠道干细胞功能并改变肠道干细胞的脱氧核糖核酸甲基化。
J Nutr. 2025 May 31. doi: 10.1016/j.tjnut.2025.05.044.
4
Evaluating transcriptional alterations associated with ageing and developing age prediction models based on the human blood transcriptome.评估与衰老相关的转录变化,并基于人类血液转录组开发年龄预测模型。
Biogerontology. 2025 Apr 4;26(2):86. doi: 10.1007/s10522-025-10216-z.
5
DNA Methylation Dynamics Reflect Sex and Status Differences in Mortality Rates in a Polygynous Bat.DNA甲基化动态反映了一夫多妻制蝙蝠死亡率中的性别和状态差异。
Mol Ecol. 2025 May;34(9):e17745. doi: 10.1111/mec.17745. Epub 2025 Mar 21.
6
Peripheral Blood DNA Methylation Changes in Response to Treatment in Aged Mice.老年小鼠外周血DNA甲基化对治疗的反应变化
Biology (Basel). 2025 Jan 10;14(1):52. doi: 10.3390/biology14010052.
7
Epigenetic ageing clocks: statistical methods and emerging computational challenges.表观遗传衰老时钟:统计方法与新出现的计算挑战
Nat Rev Genet. 2025 May;26(5):350-368. doi: 10.1038/s41576-024-00807-w. Epub 2025 Jan 13.
8
Cell-type specific epigenetic clocks to quantify biological age at cell-type resolution.细胞类型特异性表观遗传时钟可在细胞类型分辨率下量化生物学年龄。
Aging (Albany NY). 2024 Dec 29;16(22):13452-13504. doi: 10.18632/aging.206184.
9
PCBS: an R package for fast and accurate analysis of bisulfite sequencing data.PCBS:一个用于快速准确分析亚硫酸氢盐测序数据的 R 包。
Bioinformatics. 2024 Oct 1;40(10). doi: 10.1093/bioinformatics/btae593.
10
scEpiAge: an age predictor highlighting single-cell ageing heterogeneity in mouse blood.scEpiAge:一种在小鼠血液中突出单细胞衰老异质性的年龄预测因子。
Nat Commun. 2024 Aug 31;15(1):7567. doi: 10.1038/s41467-024-51833-5.
Mol Cell. 2016 Jun 2;62(5):728-44. doi: 10.1016/j.molcel.2016.05.013.
4
Bivalent Regions of Cytosine Methylation and H3K27 Acetylation Suggest an Active Role for DNA Methylation at Enhancers.胞嘧啶甲基化和H3K27乙酰化的双价区域表明DNA甲基化在增强子处发挥积极作用。
Mol Cell. 2016 May 5;62(3):422-431. doi: 10.1016/j.molcel.2016.03.033.
5
Methylome-wide Analysis of Chronic HIV Infection Reveals Five-Year Increase in Biological Age and Epigenetic Targeting of HLA.慢性HIV感染的全甲基化组分析揭示生物年龄五年增长及HLA的表观遗传靶向作用
Mol Cell. 2016 Apr 21;62(2):157-168. doi: 10.1016/j.molcel.2016.03.019.
6
DNA Methylation Analysis: Choosing the Right Method.DNA甲基化分析:选择正确的方法。
Biology (Basel). 2016 Jan 6;5(1):3. doi: 10.3390/biology5010003.
7
Metabolic Signaling to Chromatin.代谢对染色质的信号传导。
Cold Spring Harb Perspect Biol. 2016 Nov 1;8(11):a019463. doi: 10.1101/cshperspect.a019463.
8
Aging-Dependent Demethylation of Regulatory Elements Correlates with Chromatin State and Improved β Cell Function.调控元件的衰老依赖性去甲基化与染色质状态及改善的β细胞功能相关。
Cell Metab. 2015 Oct 6;22(4):619-32. doi: 10.1016/j.cmet.2015.07.025. Epub 2015 Aug 27.
9
The somatotropic axis and longevity in mice.小鼠的生长激素轴与寿命
Am J Physiol Endocrinol Metab. 2015 Sep 15;309(6):E503-10. doi: 10.1152/ajpendo.00262.2015. Epub 2015 Jul 28.
10
H3K36 methylation promotes longevity by enhancing transcriptional fidelity.H3K36甲基化通过提高转录保真度来促进长寿。
Genes Dev. 2015 Jul 1;29(13):1362-76. doi: 10.1101/gad.263707.115.