• 文献检索
  • 文档翻译
  • 深度研究
  • 学术资讯
  • Suppr Zotero 插件Zotero 插件
  • 邀请有礼
  • 套餐&价格
  • 历史记录
应用&插件
Suppr Zotero 插件Zotero 插件浏览器插件Mac 客户端Windows 客户端微信小程序
定价
高级版会员购买积分包购买API积分包
服务
文献检索文档翻译深度研究API 文档MCP 服务
关于我们
关于 Suppr公司介绍联系我们用户协议隐私条款
关注我们

Suppr 超能文献

核心技术专利:CN118964589B侵权必究
粤ICP备2023148730 号-1Suppr @ 2026

文献检索

告别复杂PubMed语法,用中文像聊天一样搜索,搜遍4000万医学文献。AI智能推荐,让科研检索更轻松。

立即免费搜索

文件翻译

保留排版,准确专业,支持PDF/Word/PPT等文件格式,支持 12+语言互译。

免费翻译文档

深度研究

AI帮你快速写综述,25分钟生成高质量综述,智能提取关键信息,辅助科研写作。

立即免费体验

在一个农村地区制定当地气候变化环境公共卫生指标的方法。

An Approach to Developing Local Climate Change Environmental Public Health Indicators in a Rural District.

作者信息

Houghton Adele, Austin Jessica, Beerman Abby, Horton Clayton

机构信息

Biositu, LLC, 505D W Alabama St., Houston, TX 77006, USA.

Green River District Health Department, 1501 Breckenridge Street, Owensboro, KY 42303, USA.

出版信息

J Environ Public Health. 2017;2017:3407325. doi: 10.1155/2017/3407325. Epub 2017 Mar 2.

DOI:10.1155/2017/3407325
PMID:28352286
原文链接:https://pmc.ncbi.nlm.nih.gov/articles/PMC5352907/
Abstract

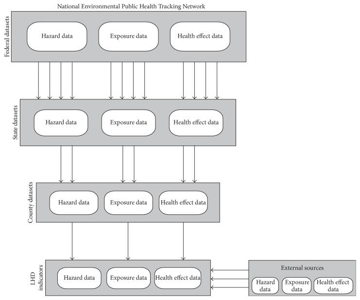
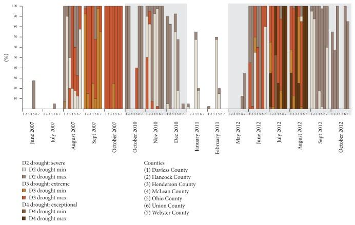
Climate change represents a significant and growing threat to population health. Rural areas face unique challenges, such as high rates of vulnerable populations; economic uncertainty due to their reliance on industries that are vulnerable to climate change; less resilient infrastructure; and lower levels of access to community and emergency services than urban areas. This article fills a gap in public health practice by developing climate and health environmental public health indicators for a local public health department in a rural area. We adapted the National Environmental Public Health Tracking Network's framework for climate and health indicators to a seven-county health department in Western Kentucky. Using a three-step review process, we identified primary climate-related environmental public health hazards for the region (extreme heat, drought, and flooding) and a suite of related exposure, health outcome, population vulnerability, and environmental vulnerability indicators. Indicators that performed more poorly at the county level than at the state and national level were defined as "high vulnerability." Six to eight high vulnerability indicators were identified for each county. The local health department plans to use the results to enhance three key areas of existing services: epidemiology, public health preparedness, and community health assessment.

摘要

气候变化对人群健康构成了重大且日益增长的威胁。农村地区面临着独特的挑战,比如弱势群体比例高;由于依赖易受气候变化影响的产业而导致经济不稳定;基础设施的复原力较弱;以及与城市地区相比,获得社区和应急服务的机会较少。本文通过为农村地区的一个地方公共卫生部门制定气候与健康环境公共卫生指标,填补了公共卫生实践中的一项空白。我们将国家环境公共卫生跟踪网络的气候与健康指标框架应用于肯塔基州西部的一个七县卫生部门。通过一个三步审查过程,我们确定了该地区与气候相关的主要环境公共卫生危害(极端高温、干旱和洪水)以及一系列相关的暴露、健康结果、人群脆弱性和环境脆弱性指标。在县级层面表现比州和国家层面更差的指标被定义为“高脆弱性”指标。每个县确定了6至8个高脆弱性指标。当地卫生部门计划利用这些结果来加强现有服务的三个关键领域:流行病学、公共卫生防备和社区健康评估。

https://cdn.ncbi.nlm.nih.gov/pmc/blobs/99e0/5352907/8954a0d1ab69/JEPH2017-3407325.005.jpg
https://cdn.ncbi.nlm.nih.gov/pmc/blobs/99e0/5352907/ee2bd4040c94/JEPH2017-3407325.001.jpg
https://cdn.ncbi.nlm.nih.gov/pmc/blobs/99e0/5352907/24b5d692dbba/JEPH2017-3407325.002.jpg
https://cdn.ncbi.nlm.nih.gov/pmc/blobs/99e0/5352907/807a023d28db/JEPH2017-3407325.003.jpg
https://cdn.ncbi.nlm.nih.gov/pmc/blobs/99e0/5352907/e9c24b7e0e5a/JEPH2017-3407325.004.jpg
https://cdn.ncbi.nlm.nih.gov/pmc/blobs/99e0/5352907/8954a0d1ab69/JEPH2017-3407325.005.jpg
https://cdn.ncbi.nlm.nih.gov/pmc/blobs/99e0/5352907/ee2bd4040c94/JEPH2017-3407325.001.jpg
https://cdn.ncbi.nlm.nih.gov/pmc/blobs/99e0/5352907/24b5d692dbba/JEPH2017-3407325.002.jpg
https://cdn.ncbi.nlm.nih.gov/pmc/blobs/99e0/5352907/807a023d28db/JEPH2017-3407325.003.jpg
https://cdn.ncbi.nlm.nih.gov/pmc/blobs/99e0/5352907/e9c24b7e0e5a/JEPH2017-3407325.004.jpg
https://cdn.ncbi.nlm.nih.gov/pmc/blobs/99e0/5352907/8954a0d1ab69/JEPH2017-3407325.005.jpg

相似文献

1
An Approach to Developing Local Climate Change Environmental Public Health Indicators in a Rural District.在一个农村地区制定当地气候变化环境公共卫生指标的方法。
J Environ Public Health. 2017;2017:3407325. doi: 10.1155/2017/3407325. Epub 2017 Mar 2.
2
Vulnerability of the agricultural sector to climate change: The development of a pan-tropical Climate Risk Vulnerability Assessment to inform sub-national decision making.农业部门对气候变化的脆弱性:开展泛热带气候风险脆弱性评估,为国家以下各级决策提供信息。
PLoS One. 2019 Mar 27;14(3):e0213641. doi: 10.1371/journal.pone.0213641. eCollection 2019.
3
Population Health Adaptation Approaches to the Increasing Severity and Frequency of Weather-Related Disasters Resulting From our Changing Climate: A Literature Review and Application to Charleston, South Carolina.人口健康适应气候变化导致的日益严重和频繁的与天气有关的灾害的方法:文献综述及南卡罗来纳州查尔斯顿的应用。
Curr Environ Health Rep. 2018 Dec;5(4):439-452. doi: 10.1007/s40572-018-0223-y.
4
Vulnerability of rural households to climate-induced shocks in Lokka Abaya district, Sidama zone, southern Ethiopia.埃塞俄比亚南部锡达马州洛卡阿巴亚区农村家庭对气候引发冲击的脆弱性。
Jamba. 2021 May 25;13(1):1051. doi: 10.4102/jamba.v13i1.1051. eCollection 2021.
5
An approach to developing local climate change environmental public health indicators, vulnerability assessments, and projections of future impacts.一种制定当地气候变化环境公共卫生指标、脆弱性评估及未来影响预测的方法。
J Environ Public Health. 2014;2014:132057. doi: 10.1155/2014/132057. Epub 2014 Sep 30.
6
Socio-economic and environmental vulnerability to heat-related phenomena in Bucharest metropolitan area.布加勒斯特大都市区与热相关现象有关的社会经济和环境脆弱性。
Environ Res. 2021 Jan;192:110268. doi: 10.1016/j.envres.2020.110268. Epub 2020 Sep 28.
7
"We're Just Sitting Ducks": Recurrent Household Flooding as An Underreported Environmental Health Threat in Detroit's Changing Climate.“我们只是待宰的羔羊”:底特律不断发生的家庭洪灾是气候变化下被低估的环境健康威胁
Int J Environ Res Public Health. 2018 Dec 20;16(1):6. doi: 10.3390/ijerph16010006.
8
Geospatial indicators of exposure, sensitivity, and adaptive capacity to assess neighbourhood variation in vulnerability to climate change-related health hazards.评估邻里对气候变化相关健康危害脆弱性的暴露、敏感性和适应能力的地理空间指标。
Environ Health. 2021 Mar 22;20(1):31. doi: 10.1186/s12940-021-00708-z.
9
Climate-related hazards: a method for global assessment of urban and rural population exposure to cyclones, droughts, and floods.与气候相关的灾害:一种全球评估城乡人口遭受气旋、干旱和洪水影响程度的方法。
Int J Environ Res Public Health. 2014 Feb 21;11(2):2169-92. doi: 10.3390/ijerph110202169.
10
Integrating Health into Local Climate Response: Lessons from the U.S. CDC Climate-Ready States and Cities Initiative.将健康融入地方气候应对行动:来自美国疾病控制与预防中心气候适应型州与城市倡议的经验教训。
Environ Health Perspect. 2017 Sep 20;125(9):094501. doi: 10.1289/EHP1838.

引用本文的文献

1
"SCALE-up" - a new framework to assess the effectiveness of climate change adaptation interventions for human health and health systems.“扩大规模”——一个用于评估气候变化适应干预措施对人类健康和卫生系统有效性的新框架。
BMC Public Health. 2025 Jul 2;25(1):2247. doi: 10.1186/s12889-025-23358-z.
2
Climate change and health in rural mountain environments: summary of a workshop on knowledge gaps, barriers, and opportunities for action.农村山区环境中的气候变化与健康:关于知识差距、障碍及行动机遇的研讨会综述
GeoJournal. 2023 Oct;88(5):5397-5409. doi: 10.1007/s10708-023-10916-4. Epub 2023 Aug 2.
3
Assessing Community Vulnerability to Extreme Events in the Presence of Contaminated Sites and Waste Management Facilities: An Indicator Approach.

本文引用的文献

1
Assessing climate change and health vulnerability at the local level: Travis County, Texas.评估地方层面的气候变化与健康脆弱性:得克萨斯州特拉维斯县
Disasters. 2016 Oct;40(4):740-52. doi: 10.1111/disa.12177. Epub 2016 Jan 8.
2
Limitations to Thermoregulation and Acclimatization Challenge Human Adaptation to Global Warming.体温调节和适应能力的局限对人类适应全球变暖构成挑战。
Int J Environ Res Public Health. 2015 Jul 15;12(7):8034-74. doi: 10.3390/ijerph120708034.
3
Racial and socioeconomic disparities in heat-related health effects and their mechanisms: a review.
在存在受污染场地和废物管理设施的情况下评估社区对极端事件的脆弱性:一种指标方法。
Urban Clim. 2024 Jan;53(101800):1-30. doi: 10.1016/j.uclim.2023.101800.
4
Addressing Capacity Constraints of Rural Local Health Departments to Support Climate Change Adaptation: Action Is Needed Now.解决农村地方卫生部门应对气候变化适应能力的制约因素:现在就需要采取行动。
Int J Environ Res Public Health. 2022 Oct 21;19(20):13651. doi: 10.3390/ijerph192013651.
5
Tracking the impacts of climate change on human health via indicators: lessons from the Lancet Countdown.通过指标追踪气候变化对人类健康的影响:柳叶刀倒计时的经验教训。
BMC Public Health. 2022 Apr 6;22(1):663. doi: 10.1186/s12889-022-13055-6.
6
A Perspective Analysis of Dams and Water Quality: The Bui Power Project on the Black Volta, Ghana.大坝与水质的透视分析:加纳黑沃尔特河上的布伊水电项目
J Environ Public Health. 2018 Oct 1;2018:6471525. doi: 10.1155/2018/6471525. eCollection 2018.
与热相关的健康影响及其机制中的种族和社会经济差异:综述
Curr Epidemiol Rep. 2014 Sep 1;1(3):165-173. doi: 10.1007/s40471-014-0014-4.
4
Heat illness and death among workers - United States, 2012-2013.工人因高温患病和死亡——美国,2012-2013 年。
MMWR Morb Mortal Wkly Rep. 2014 Aug 8;63(31):661-5.
5
Deaths attributed to heat, cold, and other weather events in the United States, 2006-2010.2006 - 2010年美国因高温、低温及其他天气事件导致的死亡情况。
Natl Health Stat Report. 2014 Jul 30(76):1-15.
6
Carbon monoxide poisoning and flooding: changes in risk before, during and after flooding require appropriate public health interventions.一氧化碳中毒与洪水:洪水发生前、期间及之后风险的变化需要适当的公共卫生干预措施。
PLoS Curr. 2014 Jul 3;6:ecurrents.dis.2b2eb9e15f9b982784938803584487f1. doi: 10.1371/currents.dis.2b2eb9e15f9b982784938803584487f1.
7
Building Resilience Against Climate Effects—a novel framework to facilitate climate readiness in public health agencies.构建抵御气候影响的能力——一个促进公共卫生机构做好应对气候变化准备的新框架。
Int J Environ Res Public Health. 2014 Jun;11(6):6433-58. doi: 10.3390/ijerph110606433.
8
Drought as a mental health exposure.干旱作为一种心理健康暴露因素。
Environ Res. 2014 May;131:181-7. doi: 10.1016/j.envres.2014.03.014. Epub 2014 Apr 12.
9
Power outages, extreme events and health: a systematic review of the literature from 2011-2012.停电、极端事件与健康:对2011 - 2012年文献的系统综述
PLoS Curr. 2014 Jan 2;6:ecurrents.dis.04eb1dc5e73dd1377e05a10e9edde673. doi: 10.1371/currents.dis.04eb1dc5e73dd1377e05a10e9edde673.
10
Factors increasing vulnerability to health effects before, during and after floods.在洪水发生之前、期间和之后增加健康影响易感性的因素。
Int J Environ Res Public Health. 2013 Dec 11;10(12):7015-67. doi: 10.3390/ijerph10127015.