Ansó Elena, Weinberg Samuel E, Diebold Lauren P, Thompson Benjamin J, Malinge Sébastien, Schumacker Paul T, Liu Xin, Zhang Yuannyu, Shao Zhen, Steadman Mya, Marsh Kelly M, Xu Jian, Crispino John D, Chandel Navdeep S
Department of Medicine, Robert H. Lurie Cancer Center, Chicago, Illinois 60611, USA.
Department of Pediatrics, Northwestern University Feinberg School of Medicine, Chicago, Illinois 60611, USA.
Nat Cell Biol. 2017 Jun;19(6):614-625. doi: 10.1038/ncb3529. Epub 2017 May 15.
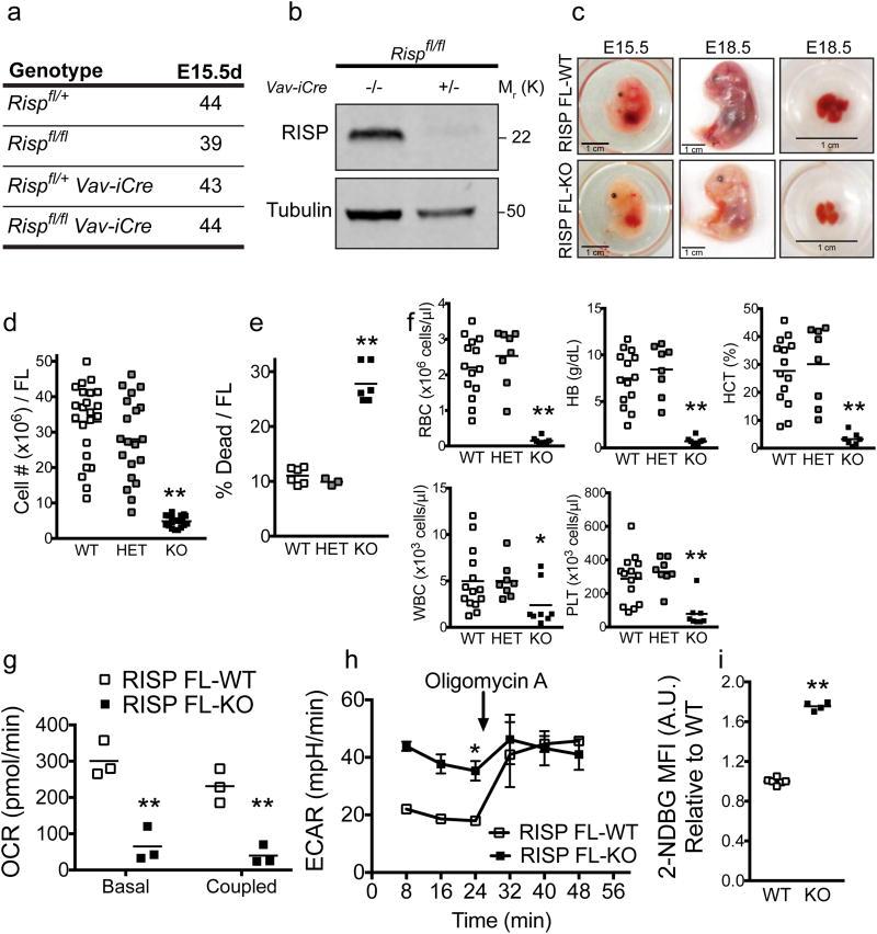
Adult and fetal haematopoietic stem cells (HSCs) display a glycolytic phenotype, which is required for maintenance of stemness; however, whether mitochondrial respiration is required to maintain HSC function is not known. Here we report that loss of the mitochondrial complex III subunit Rieske iron-sulfur protein (RISP) in fetal mouse HSCs allows them to proliferate but impairs their differentiation, resulting in anaemia and prenatal death. RISP-null fetal HSCs displayed impaired respiration resulting in a decreased NAD/NADH ratio. RISP-null fetal HSCs and progenitors exhibited an increase in both DNA and histone methylation associated with increases in 2-hydroxyglutarate (2HG), a metabolite known to inhibit DNA and histone demethylases. RISP inactivation in adult HSCs also impaired respiration resulting in loss of quiescence concomitant with severe pancytopenia and lethality. Thus, respiration is dispensable for adult or fetal HSC proliferation, but essential for fetal HSC differentiation and maintenance of adult HSC quiescence.
成年和胎儿造血干细胞(HSC)表现出糖酵解表型,这是维持干性所必需的;然而,线粒体呼吸是否是维持HSC功能所必需的尚不清楚。在此,我们报告,胎儿小鼠HSC中线粒体复合物III亚基里斯克铁硫蛋白(RISP)的缺失使其能够增殖,但损害其分化,导致贫血和产前死亡。RISP缺失的胎儿HSC表现出呼吸受损,导致NAD/NADH比值降低。RISP缺失的胎儿HSC和祖细胞表现出DNA和组蛋白甲基化增加,同时2-羟基戊二酸(2HG)增加,2HG是一种已知可抑制DNA和组蛋白去甲基化酶的代谢物。成年HSC中RISP的失活也损害了呼吸,导致静止丧失,同时伴有严重的全血细胞减少和致死性。因此,呼吸对于成年或胎儿HSC增殖并非必需,但对于胎儿HSC分化和成年HSC静止的维持至关重要。