Suppr超能文献

RKIP表达水平降低与非小细胞肺癌频繁转移以及STAT3磷酸化和激活有关。

Reduced RKIP expression levels are associated with frequent non-small cell lung cancer metastasis and STAT3 phosphorylation and activation.

作者信息

Wang Ansheng, Duan Guixin, Zhao Chengling, Gao Yuan, Liu Xuegang, Wang Zuyi, Li Wei, Wang Kangwu, Wang Wei

机构信息

Shandong University School of Medicine, Jinan, Shandong 250100, P.R. China.

Department of Thoracic Surgery, The First Affiliated Hospital of Bengbu Medical College, Bengbu, Anhui 233000, P.R. China.

出版信息

Oncol Lett. 2017 May;13(5):3039-3045. doi: 10.3892/ol.2017.5846. Epub 2017 Mar 13.

Abstract

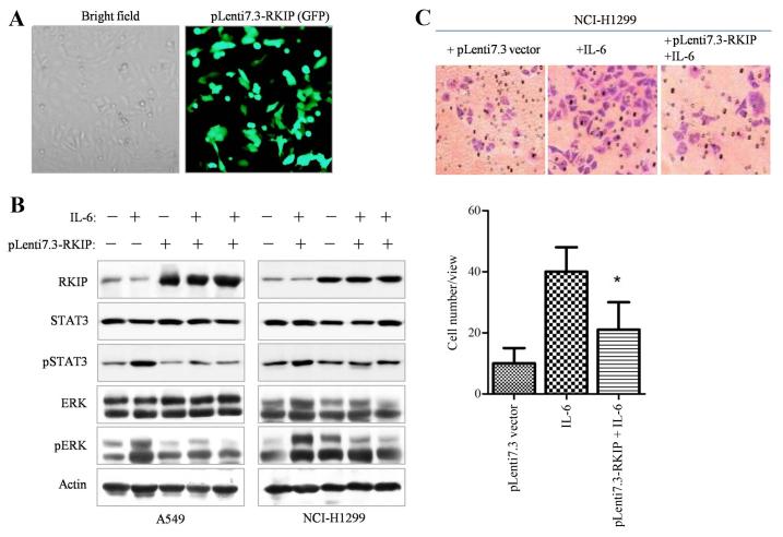
The current study examined the role of Raf kinase inhibitor protein (RKIP) in non-small cell lung cancer (NSCLC) metastasis. A total of 100 patients with NSCLC were recruited following pathological diagnosis in the First Affiliated Hospital of Bengbu Medical College. The patients were classified and statistically analyzed according to their clinicopathological characteristics and tumor-node-metastasis stage. Paired tumor tissue and adjacent non-tumor tissue samples were subject to pathological diagnosis and western blot analysis. Transient transfection and lentivirus particle vector-mediated RKIP overexpression, small interfering RNA-mediated silencing, Transwell assays and immunocytochemistry methods were employed to elucidate the role and underlying mechanisms of RKIP and the Janus kinase/signal transducer and activator of transcription (JAK/STAT) signaling pathway in NSCLC metastasis. Furthermore, in order to examine the effects of RKIP, recombinant lentivirus particles containing the RKIP gene were administrated in a mouse NSCLC tumor model via tail vein injection. The results revealed reduced RKIP expression levels in NSCLC tissue compared with corresponding non-cancer tissue. Additionally, RKIP expression levels were inversely associated with NSCLC intra-lung, lymph node and long-distance metastasis. The results also indicated that RKIP was able to block STAT3 activation via phosphorylation and inhibit NSCLC-cell metastasis . Furthermore, RKIP knockdown was able to promote STAT3 phosphorylation and cell metastasis in NSCLC cell lines. During experiments, RKIP overexpression was able to suppress xenograft tumor metastasis in nude mice. Therefore, RKIP may be an important factor in cancer cell metastasis in patients with NSCLC, and RKIP may inhibit NSCLC-cell invasion by blocking the activation of the JAK/STAT3 signaling pathway.

摘要

本研究探讨了Raf激酶抑制蛋白(RKIP)在非小细胞肺癌(NSCLC)转移中的作用。蚌埠医学院第一附属医院对100例经病理诊断的NSCLC患者进行了招募。根据患者的临床病理特征和肿瘤-淋巴结-转移分期进行分类和统计分析。对配对的肿瘤组织和相邻的非肿瘤组织样本进行病理诊断和蛋白质印迹分析。采用瞬时转染、慢病毒颗粒载体介导的RKIP过表达、小干扰RNA介导的沉默、Transwell实验和免疫细胞化学方法,以阐明RKIP和Janus激酶/信号转导及转录激活因子(JAK/STAT)信号通路在NSCLC转移中的作用及潜在机制。此外,为了检测RKIP的作用,通过尾静脉注射将含有RKIP基因的重组慢病毒颗粒应用于小鼠NSCLC肿瘤模型。结果显示,与相应的非癌组织相比,NSCLC组织中RKIP表达水平降低。此外,RKIP表达水平与NSCLC的肺内转移、淋巴结转移和远处转移呈负相关。结果还表明,RKIP能够通过磷酸化阻断STAT3激活并抑制NSCLC细胞转移。此外,RKIP基因敲低能够促进NSCLC细胞系中的STAT3磷酸化和细胞转移。在实验过程中,RKIP过表达能够抑制裸鼠体内移植瘤的转移。因此,RKIP可能是NSCLC患者癌细胞转移的一个重要因素,并且RKIP可能通过阻断JAK/STAT3信号通路的激活来抑制NSCLC细胞的侵袭。

https://cdn.ncbi.nlm.nih.gov/pmc/blobs/ea21/5431323/cd47d0d742bc/ol-13-05-3039-g00.jpg

文献AI研究员

20分钟写一篇综述,助力文献阅读效率提升50倍。

立即体验

用中文搜PubMed

大模型驱动的PubMed中文搜索引擎

马上搜索

文档翻译

学术文献翻译模型,支持多种主流文档格式。

立即体验