Li Xiaojing, Li Zhifeng, Li Xianping, Liu Baoguo, Liu Zhijun
Department of Dermatology, Affiliated Hospital of Hebei University of Engineering, Handan, Hebei Province, 056002, People's Republic of China.
BMC Cancer. 2017 May 22;17(1):357. doi: 10.1186/s12885-017-3329-y.
Malignant melanoma (MM) is one of the high degree of malignancy and early prone to blood and lymph node metastasis. There is not cured for MM. Tan II A has been reported to reduce cancer cell proliferation. But the mechanism by which Tan II A inhibited melanoma growth are not well characterized. We sought to explore the possible mechanism by which Tan II A regulated cell proliferation through autophagy signaling pathway in A375 cells.
We tested the effects of Tan II A on melanoma A375, MV3, M14, and other human cell lines including Hacat and HUVEC cells in cell culture model. Cell proliferation was assessed by using methyl thiazol tetrazolium (MTT) assay. Cell migration ability melanoma A375 was monitored by using cell scratch assay. Transwell chamber experimental was performed to assess the effect of Tan II A on A375 melanoma cell invasion ability. The autophagy body was examined by using flow cytometry. The expression of autophagy-associated protein beclin-1 and microtubule-associated protein 1 light chain 3(LC3)-II, as well as phosphatidylinositol 3-kinase(PI3K)、protein kinase B (Akt)、mammalian target of rapamycin (mTOR)、p70S6K1 signaling pathways were detected by using Western blotting. The effects of Tan II A on tumor progression was also examined in melanoma A375 induced tumor in mouse model.
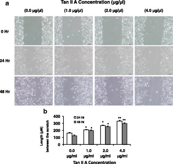
We found that Tan IIA inhibited melanoma A375, MV3, and M14 cell proliferation in dose and time dependent manner. Tan II A reduced CXCL12-induced A375 cell invasive ability and migration in a dose dependent manner. Tan IIA promoted autophagic body production and increased autophagy-associated protein beclin-1 and LC3-II expression in A375 cells. However, Tan IIA reduced the phosphorylation of PI3K, P-AKT, P-mTOR, and P-p7036k1. We also confirmed that Tan II A reduced melanoma A375 induced tumor volume and weight in mouse model.
We concluded that Tan II A reduced A375 cells proliferation by activation of autophagy production, blocked PI3K- Akt - mTOR - p70S6K1 signaling pathway, increased autophagic related gene beclin-1, LC3-II protein expressions and induced autophagocytosis. Tan II A inhibited melanoma A375 induced tumor development in mouse model.
恶性黑色素瘤(MM)是一种恶性程度高且早期易发生血行和淋巴结转移的肿瘤,目前尚无治愈方法。已有报道称丹参酮IIA可降低癌细胞增殖。但丹参酮IIA抑制黑色素瘤生长的机制尚不清楚。我们旨在探讨丹参酮IIA通过自噬信号通路调控A375细胞增殖的可能机制。
我们在细胞培养模型中测试了丹参酮IIA对黑色素瘤A375、MV3、M14以及其他人类细胞系(包括Hacat和HUVEC细胞)的作用。使用甲基噻唑四氮唑(MTT)法评估细胞增殖。通过细胞划痕试验监测黑色素瘤A375细胞的迁移能力。进行Transwell小室实验以评估丹参酮IIA对A375黑色素瘤细胞侵袭能力的影响。使用流式细胞术检测自噬体。通过蛋白质印迹法检测自噬相关蛋白beclin-1和微管相关蛋白1轻链3(LC3)-II的表达,以及磷脂酰肌醇3-激酶(PI3K)、蛋白激酶B(Akt)、雷帕霉素靶蛋白(mTOR)、p70S6K1信号通路。在黑色素瘤A375诱导的小鼠肿瘤模型中也检测了丹参酮IIA对肿瘤进展的影响。
我们发现丹参酮IIA以剂量和时间依赖性方式抑制黑色素瘤A375、MV3和M14细胞增殖。丹参酮IIA以剂量依赖性方式降低CXCL12诱导的A375细胞侵袭能力和迁移能力。丹参酮IIA促进A375细胞自噬体的产生,并增加自噬相关蛋白beclin-1和LC3-II的表达。然而,丹参酮IIA降低了PI3K、P-AKT、P-mTOR和P-p7036k1的磷酸化水平。我们还证实丹参酮IIA在小鼠模型中降低了黑色素瘤A375诱导的肿瘤体积和重量。
我们得出结论,丹参酮IIA通过激活自噬产生、阻断PI3K-Akt-mTOR-p70S6K1信号通路、增加自噬相关基因beclin-1、LC3-II蛋白表达并诱导自噬作用来降低A375细胞增殖。丹参酮IIA在小鼠模型中抑制黑色素瘤A375诱导的肿瘤发展。