Iampietro Mathieu, Younan Patrick, Nishida Andrew, Dutta Mukta, Lubaki Ndongala Michel, Santos Rodrigo I, Koup Richard A, Katze Michael G, Bukreyev Alexander
Department of Pathology, University of Texas Medical Branch, Galveston, Texas, United States of America.
Galveston National Laboratory, University of Texas Medical Branch, Galveston, Texas, United States of America.
PLoS Pathog. 2017 May 22;13(5):e1006397. doi: 10.1371/journal.ppat.1006397. eCollection 2017 May.
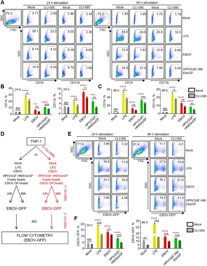
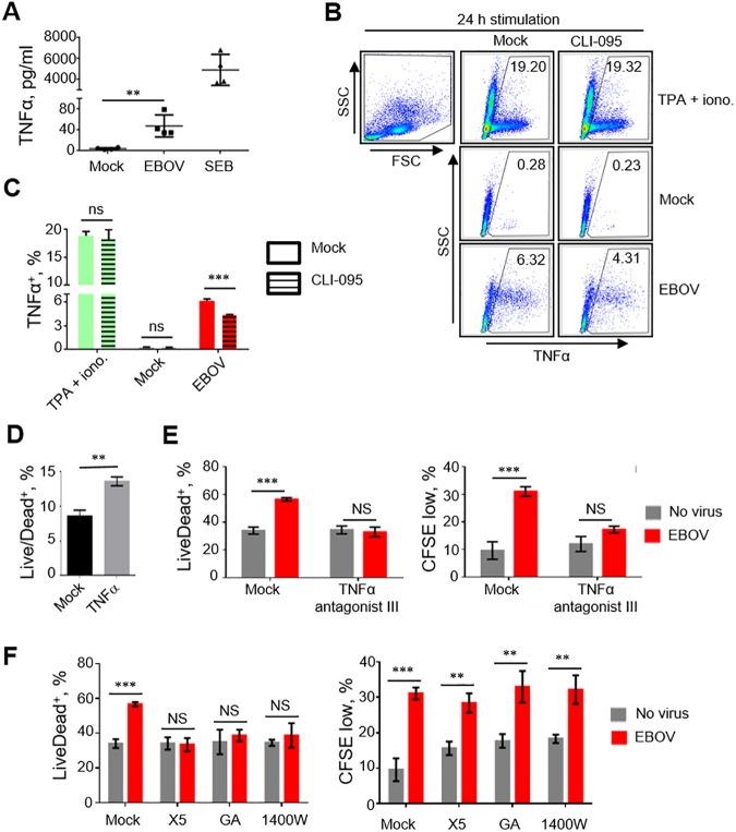
Fatal outcomes of Ebola virus (EBOV) infections are typically preceded by a 'sepsis-like' syndrome and lymphopenia despite T cells being resistant to Ebola infection. The mechanisms that lead to T lymphocytes death remain largely unknown; however, the degree of lymphopenia is highly correlative with fatalities. Here we investigated whether the addition of EBOV or its envelope glycoprotein (GP) to isolated primary human CD4+ T cells induced cell death. We observed a significant decrease in cell viability in a GP-dependent manner, which is suggestive of a direct role of GP in T cell death. Using immunoprecipitation assays and flow cytometry, we demonstrate that EBOV directly binds to CD4+ T cells through interaction of GP with TLR4. Transcriptome analysis revealed that the addition of EBOV to CD4+ T cells results in the significant upregulation of pathways associated with interferon signaling, pattern recognition receptors and intracellular activation of NFκB signaling pathway. Both transcriptome analysis and specific inhibitors allowed identification of apoptosis and necrosis as mechanisms associated with the observed T cell death following exposure to EBOV. The addition of the TLR4 inhibitor CLI-095 significantly reduced CD4+ T cell death induced by GP. EBOV stimulation of primary CD4+ T cells resulted in a significant increase in secreted TNFα; inhibition of TNFα-mediated signaling events significantly reduced T cell death while inhibitors of both necrosis and apoptosis similarly reduced EBOV-induced T cell death. Lastly, we show that stimulation with EBOV or GP augments monocyte maturation as determined by an overall increase in expression levels of markers of differentiation. Subsequently, the increased rates of cellular differentiation resulted in higher rates of infection further contributing to T cell death. These results demonstrate that GP directly subverts the host's immune response by increasing the susceptibility of monocytes to EBOV infection and triggering lymphopenia through direct and indirect mechanisms.
埃博拉病毒(EBOV)感染的致命结局通常先出现“脓毒症样”综合征和淋巴细胞减少,尽管T细胞对埃博拉感染具有抗性。导致T淋巴细胞死亡的机制在很大程度上仍不清楚;然而,淋巴细胞减少的程度与死亡率高度相关。在这里,我们研究了向分离的原代人CD4 + T细胞中添加EBOV或其包膜糖蛋白(GP)是否会诱导细胞死亡。我们观察到细胞活力以GP依赖的方式显著下降,这表明GP在T细胞死亡中起直接作用。使用免疫沉淀测定法和流式细胞术,我们证明EBOV通过GP与TLR4的相互作用直接结合到CD4 + T细胞上。转录组分析表明,向CD4 + T细胞中添加EBOV会导致与干扰素信号传导、模式识别受体和NFκB信号通路的细胞内激活相关的途径显著上调。转录组分析和特异性抑制剂均表明,凋亡和坏死是暴露于EBOV后观察到的T细胞死亡相关机制。添加TLR4抑制剂CLI-095可显著降低GP诱导的CD4 + T细胞死亡。EBOV刺激原代CD4 + T细胞导致分泌的TNFα显著增加;抑制TNFα介导的信号事件可显著降低T细胞死亡,而坏死和凋亡抑制剂同样可降低EBOV诱导的T细胞死亡。最后,我们表明,通过分化标志物表达水平的总体增加确定,EBOV或GP刺激可增强单核细胞成熟。随后,细胞分化率的增加导致更高的感染率,进一步导致T细胞死亡。这些结果表明,GP通过增加单核细胞对EBOV感染的易感性并通过直接和间接机制引发淋巴细胞减少,直接破坏宿主的免疫反应。