Suppr超能文献

向无标度动力学的适应性以降低检测能力为代价提高了皮层刺激辨别能力。

Adaptation towards scale-free dynamics improves cortical stimulus discrimination at the cost of reduced detection.

作者信息

Clawson Wesley P, Wright Nathaniel C, Wessel Ralf, Shew Woodrow L

机构信息

Department of Physics, University of Arkansas, Fayetteville, Arkansas, United States of America.

Department of Physics, Washington University, Saint Louis, Missouri, United States of America.

出版信息

PLoS Comput Biol. 2017 May 30;13(5):e1005574. doi: 10.1371/journal.pcbi.1005574. eCollection 2017 May.

Abstract

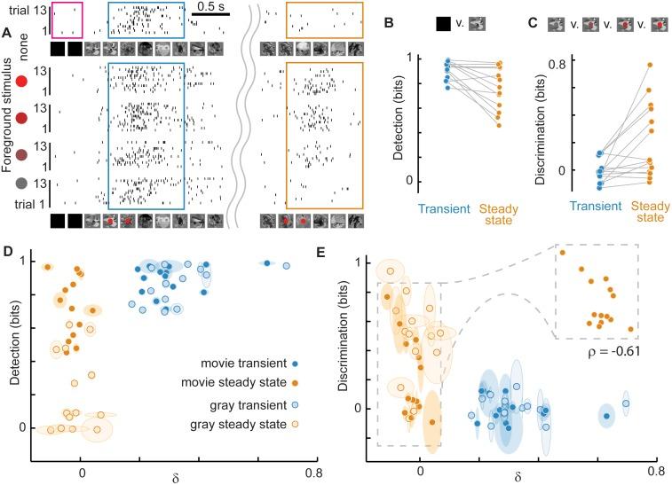
Fundamental to the function of nervous systems is the ability to reorganize to cope with changing sensory input. Although well-studied in single neurons, how such adaptive versatility manifests in the collective population dynamics and function of cerebral cortex remains unknown. Here we measured population neural activity with microelectrode arrays in turtle visual cortex while visually stimulating the retina. First, we found that, following the onset of stimulation, adaptation tunes the collective population dynamics towards a special regime with scale-free spatiotemporal activity, after an initial large-scale transient response. Concurrently, we observed an adaptive tradeoff between two important aspects of population coding-sensory detection and discrimination. As adaptation tuned the cortex toward scale-free dynamics, stimulus discrimination was enhanced, while stimulus detection was reduced. Finally, we used a network-level computational model to show that short-term synaptic depression was sufficient to mechanistically explain our experimental results. In the model, scale-free dynamics emerge only when the model operates near a special regime called criticality. Together our model and experimental results suggest unanticipated functional benefits and costs of adaptation near criticality in visual cortex.

摘要

神经系统功能的基础是具备重新组织以应对不断变化的感觉输入的能力。虽然在单个神经元方面已有充分研究,但这种适应性的多功能性在大脑皮层的群体动力学和功能中如何体现仍不清楚。在这里,我们在对海龟视网膜进行视觉刺激时,用微电极阵列测量了其视觉皮层的群体神经活动。首先,我们发现,在刺激开始后,适应会在最初的大规模瞬态反应之后,将群体动力学调整到一种具有无标度时空活动的特殊状态。同时,我们观察到在群体编码的两个重要方面——感觉检测和辨别之间存在适应性权衡。随着适应将皮层调整到无标度动力学状态,刺激辨别能力增强,而刺激检测能力降低。最后,我们使用一个网络层面的计算模型表明,短期突触抑制足以从机制上解释我们的实验结果。在该模型中,无标度动力学仅在模型接近一种称为临界性的特殊状态时出现。我们的模型和实验结果共同表明,视觉皮层在临界性附近进行适应时会带来意想不到的功能益处和代价。

https://cdn.ncbi.nlm.nih.gov/pmc/blobs/44b9/5469508/a4416d19a47d/pcbi.1005574.g001.jpg

文献检索

告别复杂PubMed语法,用中文像聊天一样搜索,搜遍4000万医学文献。AI智能推荐,让科研检索更轻松。

立即免费搜索

文件翻译

保留排版,准确专业,支持PDF/Word/PPT等文件格式,支持 12+语言互译。

免费翻译文档

深度研究

AI帮你快速写综述,25分钟生成高质量综述,智能提取关键信息,辅助科研写作。

立即免费体验