• 文献检索
  • 文档翻译
  • 深度研究
  • 学术资讯
  • Suppr Zotero 插件Zotero 插件
  • 邀请有礼
  • 套餐&价格
  • 历史记录
应用&插件
Suppr Zotero 插件Zotero 插件浏览器插件Mac 客户端Windows 客户端微信小程序
定价
高级版会员购买积分包购买API积分包
服务
文献检索文档翻译深度研究API 文档MCP 服务
关于我们
关于 Suppr公司介绍联系我们用户协议隐私条款
关注我们

Suppr 超能文献

核心技术专利:CN118964589B侵权必究
粤ICP备2023148730 号-1Suppr @ 2026

文献检索

告别复杂PubMed语法,用中文像聊天一样搜索,搜遍4000万医学文献。AI智能推荐,让科研检索更轻松。

立即免费搜索

文件翻译

保留排版,准确专业,支持PDF/Word/PPT等文件格式,支持 12+语言互译。

免费翻译文档

深度研究

AI帮你快速写综述,25分钟生成高质量综述,智能提取关键信息,辅助科研写作。

立即免费体验

PLGF,宫内酒精暴露后胎儿脑缺陷的胎盘标志物。

PLGF, a placental marker of fetal brain defects after in utero alcohol exposure.

机构信息

UNIROUEN, Inserm U1245 and Rouen University Hospital, Normandy Centre for Genomic and Personalized Medicine, Normandie University, Rouen, France.

Department of Pathology, Rouen University Hospital, Rouen, France.

出版信息

Acta Neuropathol Commun. 2017 Jun 6;5(1):44. doi: 10.1186/s40478-017-0444-6.

DOI:10.1186/s40478-017-0444-6
PMID:28587682
原文链接:https://pmc.ncbi.nlm.nih.gov/articles/PMC5461764/
Abstract

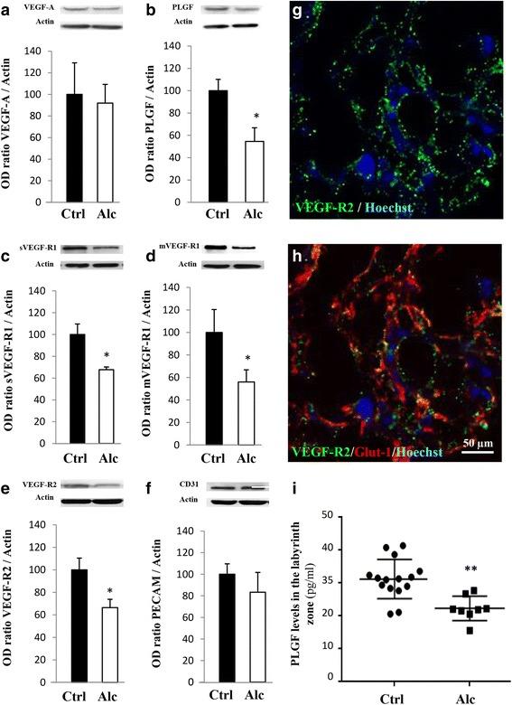
Most children with in utero alcohol exposure do not exhibit all features of fetal alcohol syndrome (FAS), and a challenge for clinicians is to make an early diagnosis of fetal alcohol spectrum disorders (FASD) to avoid lost opportunities for care. In brain, correct neurodevelopment requires proper angiogenesis. Since alcohol alters brain angiogenesis and the placenta is a major source of angiogenic factors, we hypothesized that it is involved in alcohol-induced brain vascular defects. In mouse, using in vivo repression and overexpression of PLGF, we investigated the contribution of placenta on fetal brain angiogenesis. In human, we performed a comparative molecular and morphological analysis of brain/placenta angiogenesis in alcohol-exposed fetuses. Results showed that prenatal alcohol exposure impairs placental angiogenesis, reduces PLGF levels and consequently alters fetal brain vasculature. Placental repression of PLGF altered brain VEGF-R1 expression and mimicked alcohol-induced vascular defects in the cortex. Over-expression of placental PGF rescued alcohol effects on fetal brain vessels. In human, alcohol exposure disrupted both placental and brain angiogenesis. PLGF expression was strongly decreased and angiogenesis defects observed in the fetal brain markedly correlated with placental vascular impairments. Placental PGF disruption impairs brain angiogenesis and likely predicts brain disabilities after in utero alcohol exposure. PLGF assay at birth could contribute to the early diagnosis of FASD.

摘要

大多数宫内酒精暴露的儿童并不表现出胎儿酒精谱系障碍(FAS)的所有特征,临床医生面临的挑战是早期诊断胎儿酒精谱系障碍(FASD),以避免错失治疗机会。在大脑中,正确的神经发育需要适当的血管生成。由于酒精会改变大脑的血管生成,而胎盘是血管生成因子的主要来源,我们假设它参与了酒精引起的大脑血管缺陷。在小鼠中,我们使用 PLGF 的体内抑制和过表达来研究胎盘对胎儿大脑血管生成的贡献。在人类中,我们对酒精暴露胎儿的大脑/胎盘血管生成进行了分子和形态学比较分析。结果表明,产前酒精暴露会损害胎盘血管生成,降低 PLGF 水平,从而改变胎儿大脑血管系统。胎盘 PLGF 的抑制改变了大脑 VEGF-R1 的表达,并模拟了皮质中酒精引起的血管缺陷。胎盘 PGF 的过表达挽救了酒精对胎儿大脑血管的影响。在人类中,酒精暴露破坏了胎盘和大脑的血管生成。PLGF 的表达明显降低,胎儿大脑中的血管生成缺陷与胎盘血管损伤明显相关。胎盘 PGF 的破坏会损害大脑血管生成,并可能预测宫内酒精暴露后的大脑残疾。出生时进行 PLGF 检测可能有助于 FASD 的早期诊断。

https://cdn.ncbi.nlm.nih.gov/pmc/blobs/fde0/5461764/43c30cfe27b2/40478_2017_444_Fig7_HTML.jpg
https://cdn.ncbi.nlm.nih.gov/pmc/blobs/fde0/5461764/882986a34f78/40478_2017_444_Fig1_HTML.jpg
https://cdn.ncbi.nlm.nih.gov/pmc/blobs/fde0/5461764/1fc977bc6fc5/40478_2017_444_Fig2_HTML.jpg
https://cdn.ncbi.nlm.nih.gov/pmc/blobs/fde0/5461764/4be5a0ea47b7/40478_2017_444_Fig3_HTML.jpg
https://cdn.ncbi.nlm.nih.gov/pmc/blobs/fde0/5461764/a375414c47d8/40478_2017_444_Fig4_HTML.jpg
https://cdn.ncbi.nlm.nih.gov/pmc/blobs/fde0/5461764/8de4e33cafd4/40478_2017_444_Fig5_HTML.jpg
https://cdn.ncbi.nlm.nih.gov/pmc/blobs/fde0/5461764/f44cadf12dfa/40478_2017_444_Fig6_HTML.jpg
https://cdn.ncbi.nlm.nih.gov/pmc/blobs/fde0/5461764/43c30cfe27b2/40478_2017_444_Fig7_HTML.jpg
https://cdn.ncbi.nlm.nih.gov/pmc/blobs/fde0/5461764/882986a34f78/40478_2017_444_Fig1_HTML.jpg
https://cdn.ncbi.nlm.nih.gov/pmc/blobs/fde0/5461764/1fc977bc6fc5/40478_2017_444_Fig2_HTML.jpg
https://cdn.ncbi.nlm.nih.gov/pmc/blobs/fde0/5461764/4be5a0ea47b7/40478_2017_444_Fig3_HTML.jpg
https://cdn.ncbi.nlm.nih.gov/pmc/blobs/fde0/5461764/a375414c47d8/40478_2017_444_Fig4_HTML.jpg
https://cdn.ncbi.nlm.nih.gov/pmc/blobs/fde0/5461764/8de4e33cafd4/40478_2017_444_Fig5_HTML.jpg
https://cdn.ncbi.nlm.nih.gov/pmc/blobs/fde0/5461764/f44cadf12dfa/40478_2017_444_Fig6_HTML.jpg
https://cdn.ncbi.nlm.nih.gov/pmc/blobs/fde0/5461764/43c30cfe27b2/40478_2017_444_Fig7_HTML.jpg

相似文献

1
PLGF, a placental marker of fetal brain defects after in utero alcohol exposure.PLGF,宫内酒精暴露后胎儿脑缺陷的胎盘标志物。
Acta Neuropathol Commun. 2017 Jun 6;5(1):44. doi: 10.1186/s40478-017-0444-6.
2
Placental growth factor deficiency is associated with impaired cerebral vascular development in mice.胎盘生长因子缺乏与小鼠脑血管发育受损有关。
Mol Hum Reprod. 2016 Feb;22(2):130-42. doi: 10.1093/molehr/gav069. Epub 2015 Dec 7.
3
Epigallocatechin Gallate Ameliorates the Effects of Prenatal Alcohol Exposure in a Fetal Alcohol Spectrum Disorder-Like Mouse Model.没食子儿茶素没食子酸酯可改善胎儿酒精谱系障碍样小鼠模型中产前酒精暴露的影响。
Int J Mol Sci. 2021 Jan 13;22(2):715. doi: 10.3390/ijms22020715.
4
Morphological evaluation of the feline placenta correlates with gene expression of vascular growth factors and receptors†.猫胎盘形态学评估与血管生长因子及其受体的基因表达相关。
Biol Reprod. 2024 Mar 13;110(3):569-582. doi: 10.1093/biolre/ioad167.
5
Prenatal Alcohol Exposure Impairs the Placenta-Cortex Transcriptomic Signature, Leading to Dysregulation of Angiogenic Pathways.产前酒精暴露损害胎盘-皮质转录组特征,导致血管生成途径失调。
Int J Mol Sci. 2023 Aug 30;24(17):13484. doi: 10.3390/ijms241713484.
6
PlGF and VEGF-A Regulate Growth of High-Risk MYCN-Single Copy Neuroblastoma Xenografts via Different Mechanisms.胎盘生长因子(PlGF)和血管内皮生长因子-A(VEGF-A)通过不同机制调节高危MYCN单拷贝神经母细胞瘤异种移植瘤的生长。
Int J Mol Sci. 2016 Sep 23;17(10):1613. doi: 10.3390/ijms17101613.
7
[Fetal alcohol exposure: when placenta would help to the early diagnosis of child brain impairments].[胎儿酒精暴露:胎盘何时有助于儿童脑损伤的早期诊断]
Med Sci (Paris). 2019 Nov;35(11):859-865. doi: 10.1051/medsci/2019167. Epub 2019 Dec 17.
8
Synergism between vascular endothelial growth factor and placental growth factor contributes to angiogenesis and plasma extravasation in pathological conditions.血管内皮生长因子与胎盘生长因子之间的协同作用在病理状态下有助于血管生成和血浆外渗。
Nat Med. 2001 May;7(5):575-83. doi: 10.1038/87904.
9
The SK3 channel promotes placental vascularization by enhancing secretion of angiogenic factors.SK3通道通过增强血管生成因子的分泌来促进胎盘血管形成。
Am J Physiol Endocrinol Metab. 2014 Nov 15;307(10):E935-43. doi: 10.1152/ajpendo.00319.2014. Epub 2014 Sep 23.
10
Maternal exercise and growth restriction in rats alters placental angiogenic factors and blood space area in a sex-specific manner.母鼠运动和生长受限以性别特异性方式改变胎盘血管生成因子和血腔面积。
Placenta. 2018 Dec 15;74:47-54. doi: 10.1016/j.placenta.2018.12.005.

引用本文的文献

1
Nonconceptus Mechanisms of Prenatal Alcohol Exposure That Disrupt Embryo-Fetal Development: An Integrative View.扰乱胚胎-胎儿发育的产前酒精暴露的非胚胎机制:综合观点
Alcohol Res. 2025 Jul 16;45(1):07. doi: 10.35946/arcr.v45.1.07. eCollection 2025.
2
Early Environmental Exposures and Contaminants: a Design Framework for Biospecimen Collection and Analysis for a Prospective National Birth Cohort.早期环境暴露与污染物:一项针对前瞻性全国出生队列生物样本采集与分析的设计框架
Advers Resil Sci. 2020 Dec;1(4):269-283. doi: 10.1007/s42844-020-00024-4. Epub 2020 Nov 19.
3
Prenatal alcohol exposure promotes nerve injury-induced pathological pain following morphine treatment via NLRP3-mediated peripheral and central proinflammatory immune actions.

本文引用的文献

1
Lower placental growth factor and higher free β-hCG and PAPP-A levels in the fetal circulation of near-term pregnancies complicated with severe preeclampsia.近期妊娠合并重度子痫前期患者胎儿循环中胎盘生长因子水平较低,游离β-人绒毛膜促性腺激素和妊娠相关血浆蛋白-A水平较高。
Gynecol Endocrinol. 2017 Jan;33(1):79-81. doi: 10.1080/09513590.2016.1241228. Epub 2016 Nov 4.
2
The co-occurrence of nicotine and other substance use and addiction among youth and adults in the United States: implications for research, practice, and policy.美国青少年和成年人中尼古丁与其他物质使用及成瘾的共现情况:对研究、实践和政策的启示
Am J Drug Alcohol Abuse. 2017 Mar;43(2):132-145. doi: 10.1080/00952990.2016.1193511. Epub 2016 Aug 5.
3
产前酒精暴露通过NLRP3介导的外周和中枢促炎免疫作用,促进吗啡治疗后神经损伤诱导的病理性疼痛。
bioRxiv. 2025 May 31:2025.05.30.655639. doi: 10.1101/2025.05.30.655639.
4
Placental Overexpression Sex-Specifically Impacts Mouse Placenta Structure, Altering Offspring Striatal Development and Behavior.胎盘过表达对小鼠胎盘结构有性别特异性影响,改变子代纹状体发育及行为。
bioRxiv. 2025 Mar 28:2025.03.27.644829. doi: 10.1101/2025.03.27.644829.
5
A head start: The relationship of placental factors to craniofacial and brain development.领先起步:胎盘因素与颅面及大脑发育的关系
Dev Dyn. 2025 Mar 19. doi: 10.1002/dvdy.70018.
6
Prenatal alcohol exposure is associated with altered feto-placental blood flow and sex-specific placental changes.产前酒精暴露与胎儿-胎盘血流改变及性别特异性胎盘变化有关。
JCI Insight. 2025 Feb 10;10(3):e186096. doi: 10.1172/jci.insight.186096.
7
First Description of a Large Clinical Series of Fetal Alcohol Spectrum Disorders Children and Adolescents in Reunion Island, France.法国留尼汪岛胎儿酒精谱系障碍儿童及青少年大型临床系列的首次描述。
Children (Basel). 2024 Aug 7;11(8):955. doi: 10.3390/children11080955.
8
Single-cell RNA sequencing reveals placental response under environmental stress.单细胞 RNA 测序揭示了环境应激下胎盘的反应。
Nat Commun. 2024 Aug 2;15(1):6549. doi: 10.1038/s41467-024-50914-9.
9
Prenatal alcohol exposure is associated with changes in placental gene co-expression networks.产前酒精暴露与胎盘基因共表达网络的变化有关。
Sci Rep. 2024 Feb 1;14(1):2687. doi: 10.1038/s41598-024-52737-6.
10
Expression of placental CD146 is dysregulated by prenatal alcohol exposure and contributes in cortical vasculature development and positioning of vessel-associated oligodendrocytes.胎盘CD146的表达因产前酒精暴露而失调,并在皮质脉管系统发育以及与血管相关的少突胶质细胞定位中发挥作用。
Front Cell Neurosci. 2024 Jan 10;17:1294746. doi: 10.3389/fncel.2023.1294746. eCollection 2023.
Optimising Translational Research Opportunities: A Systematic Review and Narrative Synthesis of Basic and Clinician Scientists' Perspectives of Factors Which Enable or Hinder Translational Research.
优化转化研究机会:对基础科学家和临床医生关于促进或阻碍转化研究因素的观点进行系统评价和叙述性综合分析
PLoS One. 2016 Aug 4;11(8):e0160475. doi: 10.1371/journal.pone.0160475. eCollection 2016.
4
Placental gene expression of the placental growth factor (PlGF) in intrauterine growth restriction.胎盘生长因子(PlGF)在子宫内生长受限中的胎盘基因表达。
J Matern Fetal Neonatal Med. 2017 Jun;30(12):1471-1475. doi: 10.1080/14767058.2016.1219993. Epub 2016 Sep 5.
5
Oligodendrocyte precursors migrate along vasculature in the developing nervous system.少突胶质前体细胞在发育中的神经系统中沿脉管系统迁移。
Science. 2016 Jan 22;351(6271):379-84. doi: 10.1126/science.aad3839.
6
Cost attributable to Fetal Alcohol Spectrum Disorder in the Canadian correctional system.加拿大惩教系统中胎儿酒精谱系障碍所致成本。
Int J Law Psychiatry. 2015 Jul-Aug;41:76-81. doi: 10.1016/j.ijlp.2015.03.010. Epub 2015 Apr 4.
7
Clinical sensitivity and specificity of meconium fatty acid ethyl ester, ethyl glucuronide, and ethyl sulfate for detecting maternal drinking during pregnancy.胎粪中脂肪酸乙酯、葡萄糖醛酸乙酯和硫酸乙酯用于检测孕期母亲饮酒的临床敏感性和特异性。
Clin Chem. 2015 Mar;61(3):523-32. doi: 10.1373/clinchem.2014.233718. Epub 2015 Jan 16.
8
Misdiagnosis and missed diagnoses in foster and adopted children with prenatal alcohol exposure.产前酒精暴露的寄养和收养儿童的误诊和漏诊。
Pediatrics. 2015 Feb;135(2):264-70. doi: 10.1542/peds.2014-2171. Epub 2015 Jan 12.
9
Low-to-moderate prenatal alcohol consumption and the risk of selected birth outcomes: a prospective cohort study.低至中度孕期饮酒与特定出生结局风险:一项前瞻性队列研究。
Ann Epidemiol. 2015 Jan;25(1):46-54.e3. doi: 10.1016/j.annepidem.2014.10.011. Epub 2014 Oct 16.
10
Effects of all three trimester moderate binge alcohol exposure on the foetal hippocampal formation and olfactory bulb.孕期三个阶段中适度暴饮酒精对胎儿海马结构和嗅球的影响。
Brain Inj. 2015;29(1):104-9. doi: 10.3109/02699052.2014.947629. Epub 2014 Sep 2.