Suppr超能文献

骨髓移植后前列腺素 E 水平升高介导白细胞介素-1β 相关的肺损伤。

Elevated prostaglandin E post-bone marrow transplant mediates interleukin-1β-related lung injury.

机构信息

Immunology Graduate Program, University of Michigan, Ann Arbor, Michigan, USA.

Literature, Sciences and the Arts, Microbiology, University of Michigan, Ann Arbor, Michigan, USA.

出版信息

Mucosal Immunol. 2018 Mar;11(2):319-332. doi: 10.1038/mi.2017.51. Epub 2017 Jun 7.

Abstract

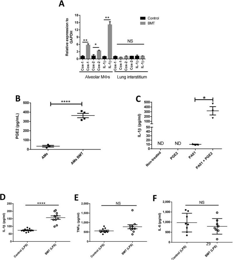
Hematopoietic stem cell transplant (HSCT) treats or cures a variety of hematological and inherited disorders. Unfortunately, patients who undergo HSCT are susceptible to infections by a wide array of opportunistic pathogens. Pseudomonas aeruginosa bacteria can have life-threatening effects in HSCT patients by causing lung pathology that has been linked to high levels of the potent pro-inflammatory cytokine, interleukin-1β (IL-1β). Using a murine bone marrow transplant (BMT) model, we show that overexpression of prostaglandin E (PGE) post-BMT signals via EP2 or EP4 to induce cyclic adenosine monophosphate (cAMP), which activates protein kinase A or the exchange protein activated by cAMP (Epac) to induce cAMP response element binding-dependent transcription of IL-1β leading to exacerbated lung injury in BMT mice. Induction of IL-1β by PGE is time and dose dependent. Interestingly, IL-1β processing post-P. aeruginosa infection occurs via the enzymatic activity of either caspase-1 or caspase-8. Furthermore, PGE can limit autophagy-mediated killing of P. aeruginosa in alveolar macrophages, yet autophagy does not have a role in PGE-mediated upregulation of IL-1β. Reducing PGE levels with indomethacin improved bacterial clearance and reduced IL-1β-mediated acute lung injury in P. aeruginosa-infected BMT mice.

摘要

造血干细胞移植(HSCT)可治疗或治愈多种血液系统疾病和遗传性疾病。不幸的是,接受 HSCT 的患者容易受到各种机会性病原体的感染。铜绿假单胞菌可通过引起与高水平促炎细胞因子白细胞介素-1β(IL-1β)相关的肺部病变,对 HSCT 患者产生危及生命的影响。我们使用小鼠骨髓移植(BMT)模型表明,BMT 后前列腺素 E(PGE)的过表达通过 EP2 或 EP4 发出信号,以诱导环磷酸腺苷(cAMP),从而激活蛋白激酶 A 或 cAMP 激活的交换蛋白(Epac),诱导 cAMP 反应元件结合依赖性转录IL-1β,导致 BMT 小鼠肺部损伤加重。PGE 诱导的 IL-1β呈时间和剂量依赖性。有趣的是,PGE 后 IL-1β的加工是通过半胱天冬酶-1 或半胱天冬酶-8 的酶活性进行的。此外,PGE 可以限制肺泡巨噬细胞中铜绿假单胞菌的自噬介导的杀伤,但自噬在 PGE 介导的 IL-1β上调中没有作用。用吲哚美辛降低 PGE 水平可改善细菌清除率,并减少铜绿假单胞菌感染 BMT 小鼠的 IL-1β介导的急性肺损伤。

https://cdn.ncbi.nlm.nih.gov/pmc/blobs/3a4f/5720939/a60225fa7cc7/nihms873922f1.jpg

文献检索

告别复杂PubMed语法,用中文像聊天一样搜索,搜遍4000万医学文献。AI智能推荐,让科研检索更轻松。

立即免费搜索

文件翻译

保留排版,准确专业,支持PDF/Word/PPT等文件格式,支持 12+语言互译。

免费翻译文档

深度研究

AI帮你快速写综述,25分钟生成高质量综述,智能提取关键信息,辅助科研写作。

立即免费体验