• 文献检索
  • 文档翻译
  • 深度研究
  • 学术资讯
  • Suppr Zotero 插件Zotero 插件
  • 邀请有礼
  • 套餐&价格
  • 历史记录
应用&插件
Suppr Zotero 插件Zotero 插件浏览器插件Mac 客户端Windows 客户端微信小程序
定价
高级版会员购买积分包购买API积分包
服务
文献检索文档翻译深度研究API 文档MCP 服务
关于我们
关于 Suppr公司介绍联系我们用户协议隐私条款
关注我们

Suppr 超能文献

核心技术专利:CN118964589B侵权必究
粤ICP备2023148730 号-1Suppr @ 2026

文献检索

告别复杂PubMed语法,用中文像聊天一样搜索,搜遍4000万医学文献。AI智能推荐,让科研检索更轻松。

立即免费搜索

文件翻译

保留排版,准确专业,支持PDF/Word/PPT等文件格式,支持 12+语言互译。

免费翻译文档

深度研究

AI帮你快速写综述,25分钟生成高质量综述,智能提取关键信息,辅助科研写作。

立即免费体验

血红素加氧酶-1 的诱导和 、 提取物的抗炎作用可预防结肠炎,且在预防复发方面比柳氮磺胺吡啶更有效。

Heme Oxygenase-1 Induction and Anti-inflammatory Actions of and Extracts Prevented Colitis and Was More Effective than Sulfasalazine in Preventing Relapse.

机构信息

Digestive Disease Center, CHA University Bundang Medical Center, Seongnam, Korea.

CHA Cancer Prevention Research Center, CHA Cancer Institute, CHA University, Seongnam, Korea.

出版信息

Gut Liver. 2017 Sep 15;11(5):655-666. doi: 10.5009/gnl16496.

DOI:10.5009/gnl16496
PMID:28651306
原文链接:https://pmc.ncbi.nlm.nih.gov/articles/PMC5593328/
Abstract

BACKGROUND/AIMS: In inflammatory bowel disease (IBD), repeated bouts of remission and relapse occur in patients and can impose a risk of colitis-associated cancer. We hypothesized that plant extracts of (AM) or (TH) may be better than sulfasalazine for treating this disease because these extracts can promote additional regeneration.

METHODS

Murine intestinal epithelial IEC-6 cells were pretreated with AM or TH before a lipopolysaccharide (LPS)-induced challenge. Acute colitis was induced with 7 days of dextran sulfate sodium (DSS) in male C57BL/6 mice, and extracts of AM and TH were administered for 2 weeks before DSS administration.

RESULTS

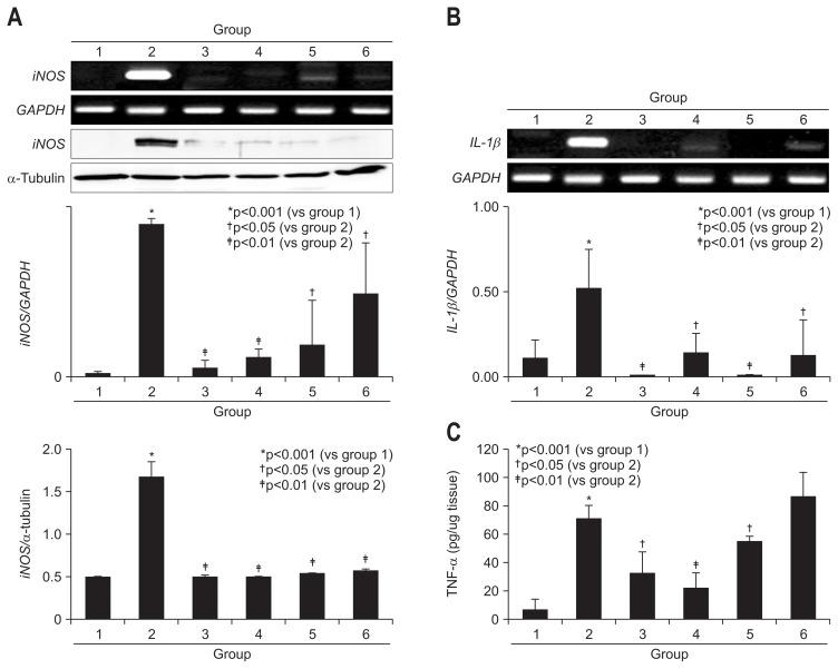
studies demonstrated that AM or TH treatment reduced LPS-induced -2 and -α mRNA levels but increased heme oxygenase-1 (HO-1). Oral preadministration of AM and TH rescued mice from DSS-induced colitis by inhibiting inflammatory mediators via inactivated extracellular signal regulated kinase and repressed nuclear factor κB and signal transducer and activator of transcription 3, but the effect was weaker for sulfasalazine than that for the extracts. Anti-inflammatory activities occurred via the inhibition of macrophage and T lymphocyte infiltrations. Unlike sulfasalazine, which did not induce HO-1, TH extracts afforded significant HO-1 induction.

CONCLUSIONS

Because the AM or TH extracts were far superior in preventing DSS-induced colitis than sulfasalazine, AM or TH extracts can be considered natural agents that can prevent IBD relapse.

摘要

背景/目的:在炎症性肠病(IBD)中,患者会反复发作缓解和复发,并可能面临结肠炎相关癌症的风险。我们假设 (AM)或 (TH)的植物提取物可能比柳氮磺胺吡啶更适合治疗这种疾病,因为这些提取物可以促进额外的再生。

方法

在脂多糖(LPS)诱导的挑战之前,用 AM 或 TH 预处理鼠肠上皮 IEC-6 细胞。雄性 C57BL/6 小鼠用葡聚糖硫酸钠(DSS)诱导急性结肠炎,在给予 DSS 之前给予 AM 和 TH 提取物 2 周。

结果

研究表明,AM 或 TH 治疗可降低 LPS 诱导的 -2 和 -α mRNA 水平,但增加血红素加氧酶-1(HO-1)。AM 和 TH 的口服预先给药通过抑制激活的细胞外信号调节激酶和抑制核因子 κB 和信号转导和转录激活因子 3 来挽救 DSS 诱导的结肠炎小鼠,从而抑制炎症介质,但效果比提取物弱。抗炎活性通过抑制巨噬细胞和 T 淋巴细胞浸润发生。与不诱导 HO-1 的柳氮磺胺吡啶不同,TH 提取物可显著诱导 HO-1。

结论

由于 AM 或 TH 提取物在预防 DSS 诱导的结肠炎方面远优于柳氮磺胺吡啶,因此 AM 或 TH 提取物可以被认为是预防 IBD 复发的天然药物。

https://cdn.ncbi.nlm.nih.gov/pmc/blobs/8375/5593328/d2e0c7820aae/gnl-11-655f5.jpg
https://cdn.ncbi.nlm.nih.gov/pmc/blobs/8375/5593328/4a1de1d56c8d/gnl-11-655f1.jpg
https://cdn.ncbi.nlm.nih.gov/pmc/blobs/8375/5593328/4816e488a634/gnl-11-655f2.jpg
https://cdn.ncbi.nlm.nih.gov/pmc/blobs/8375/5593328/3bfadc58988f/gnl-11-655f3.jpg
https://cdn.ncbi.nlm.nih.gov/pmc/blobs/8375/5593328/3f08eea7c6bc/gnl-11-655f4.jpg
https://cdn.ncbi.nlm.nih.gov/pmc/blobs/8375/5593328/d2e0c7820aae/gnl-11-655f5.jpg
https://cdn.ncbi.nlm.nih.gov/pmc/blobs/8375/5593328/4a1de1d56c8d/gnl-11-655f1.jpg
https://cdn.ncbi.nlm.nih.gov/pmc/blobs/8375/5593328/4816e488a634/gnl-11-655f2.jpg
https://cdn.ncbi.nlm.nih.gov/pmc/blobs/8375/5593328/3bfadc58988f/gnl-11-655f3.jpg
https://cdn.ncbi.nlm.nih.gov/pmc/blobs/8375/5593328/3f08eea7c6bc/gnl-11-655f4.jpg
https://cdn.ncbi.nlm.nih.gov/pmc/blobs/8375/5593328/d2e0c7820aae/gnl-11-655f5.jpg

相似文献

1
Heme Oxygenase-1 Induction and Anti-inflammatory Actions of and Extracts Prevented Colitis and Was More Effective than Sulfasalazine in Preventing Relapse.血红素加氧酶-1 的诱导和 、 提取物的抗炎作用可预防结肠炎,且在预防复发方面比柳氮磺胺吡啶更有效。
Gut Liver. 2017 Sep 15;11(5):655-666. doi: 10.5009/gnl16496.
2
Oligonol prevented the relapse of dextran sulfate sodium-ulcerative colitis through enhancing NRF2-mediated antioxidative defense mechanism.低聚原花青素通过增强NRF2介导的抗氧化防御机制预防葡聚糖硫酸钠诱导的溃疡性结肠炎复发。
J Physiol Pharmacol. 2018 Jun;69(3). doi: 10.26402/jpp.2018.3.03. Epub 2018 Aug 22.
3
Anti-inflammatory effect of Phellinus linteus grown on germinated brown rice on dextran sodium sulfate-induced acute colitis in mice and LPS-activated macrophages.发芽糙米培养的桑黄对葡聚糖硫酸钠诱导的小鼠急性结肠炎和脂多糖激活的巨噬细胞的抗炎作用
J Ethnopharmacol. 2014 Jun 11;154(2):311-8. doi: 10.1016/j.jep.2013.12.059. Epub 2014 Feb 1.
4
Sasa quelpaertensis leaf extract suppresses dextran sulfate sodium-induced colitis in mice by inhibiting the proinflammatory mediators and mitogen-activated protein kinase phosphorylation.阔叶十大功劳叶提取物通过抑制促炎介质和丝裂原活化蛋白激酶磷酸化来抑制葡聚糖硫酸钠诱导的小鼠结肠炎。
Nutr Res. 2014 Oct;34(10):894-905. doi: 10.1016/j.nutres.2014.09.002. Epub 2014 Sep 16.
5
15-Deoxy-Δ-prostaglandin J ameliorates dextran sulfate sodium-induced colitis in mice through heme oxygenase-1 induction.15-脱氧-Δ-前列腺素 J 通过诱导血红素加氧酶-1减轻葡聚糖硫酸钠诱导的小鼠结肠炎。
Arch Biochem Biophys. 2019 Nov 30;677:108183. doi: 10.1016/j.abb.2019.108183. Epub 2019 Nov 5.
6
Ameliorative effect of Alnus japonica ethanol extract on colitis through the inhibition of inflammatory responses and attenuation of intestinal barrier disruption in vivo and in vitro.通过抑制体内和体外炎症反应和减轻肠道屏障破坏,日本桤木乙醇提取物对结肠炎的改善作用。
Biomed Pharmacother. 2018 Dec;108:1767-1774. doi: 10.1016/j.biopha.2018.10.050. Epub 2018 Oct 16.
7
Anti-inflammatory effects of Vicenin-2 on dextran sulfate sodium-induced colitis in mice.Vicenin-2 对葡聚糖硫酸钠诱导的小鼠结肠炎的抗炎作用。
Drug Dev Res. 2019 Aug;80(5):546-555. doi: 10.1002/ddr.21529. Epub 2019 Apr 10.
8
Comparison of prostaglandin E2 receptor subtype 4 agonist and sulfasalazine in mouse colitis prevention and treatment.比较前列腺素 E2 受体亚型 4 激动剂和柳氮磺胺吡啶在预防和治疗小鼠结肠炎中的作用。
J Pharmacol Exp Ther. 2010 Dec;335(3):546-52. doi: 10.1124/jpet.110.173252. Epub 2010 Sep 10.
9
Taraxacum officinale extract ameliorates dextran sodium sulphate-induced colitis by regulating fatty acid degradation and microbial dysbiosis.蒲公英提取物通过调节脂肪酸降解和微生物失调改善葡聚糖硫酸钠诱导的结肠炎。
J Cell Mol Med. 2019 Dec;23(12):8161-8172. doi: 10.1111/jcmm.14686. Epub 2019 Sep 29.
10
Anti-Inflammatory Mechanisms of Koreanaside A, a Lignan Isolated from the Flower of , against LPS-Induced Macrophage Activation and DSS-Induced Colitis Mice: The Crucial Role of AP-1, NF-κB, and JAK/STAT Signaling.高丽野牡丹甲素(一种从高丽野牡丹花中分离得到的木脂素)抗 LPS 诱导的巨噬细胞活化和 DSS 诱导的结肠炎小鼠的抗炎机制:AP-1、NF-κB 和 JAK/STAT 信号通路的关键作用。
Cells. 2019 Sep 27;8(10):1163. doi: 10.3390/cells8101163.

引用本文的文献

1
Molecular targets associated with ulcerative colitis and the benefits of atractylenolides-based therapy.与溃疡性结肠炎相关的分子靶点及白术内酯类疗法的益处。
Front Pharmacol. 2024 May 27;15:1398294. doi: 10.3389/fphar.2024.1398294. eCollection 2024.
2
Advances and optimization strategies in bacteriophage therapy for treating inflammatory bowel disease.噬菌体治疗炎症性肠病的研究进展及优化策略。
Front Immunol. 2024 May 8;15:1398652. doi: 10.3389/fimmu.2024.1398652. eCollection 2024.
3
Anti-inflammatory natural products modulate interleukins and their related signaling markers in inflammatory bowel disease: A systematic review.

本文引用的文献

1
Anti‑inflammatory and antioxidant activity of the traditional herbal formula Gwakhyangjeonggi‑san via enhancement of heme oxygenase‑1 expression in RAW264.7 macrophages.传统草药配方瓜蒌薤白承气散通过增强RAW264.7巨噬细胞中血红素加氧酶-1的表达发挥抗炎和抗氧化活性。
Mol Med Rep. 2016 May;13(5):4365-71. doi: 10.3892/mmr.2016.5084. Epub 2016 Apr 4.
2
Atractylenolide I protects mice from lipopolysaccharide-induced acute lung injury.白术内酯 I 可保护小鼠免受脂多糖诱导的急性肺损伤。
Eur J Pharmacol. 2015 Oct 15;765:94-9. doi: 10.1016/j.ejphar.2015.08.022. Epub 2015 Aug 18.
3
Phytochemicals and their potential usefulness in inflammatory bowel disease.
抗炎天然产物对炎症性肠病中白细胞介素及其相关信号标志物的调节作用:一项系统评价。
J Pharm Anal. 2023 Dec;13(12):1408-1428. doi: 10.1016/j.jpha.2023.09.012. Epub 2023 Sep 22.
4
Dandelion polysaccharide treatment protects against dextran sodium sulfate-induced colitis by suppressing NF-κB/NLRP3 inflammasome-mediated inflammation and activating Nrf2 in mouse colon.蒲公英多糖治疗通过抑制核因子κB/核苷酸结合寡聚化结构域样受体蛋白3炎性小体介导的炎症反应和激活小鼠结肠中的核因子E2相关因子2,对葡聚糖硫酸钠诱导的结肠炎起到保护作用。
Food Sci Nutr. 2023 Sep 19;11(11):7271-7282. doi: 10.1002/fsn3.3653. eCollection 2023 Nov.
5
Atractylone in the Rhizoma Essential Oil and Its Anti-Inflammatory Activity.苍术油中的苍术酮及其抗炎活性。
Molecules. 2023 Oct 30;28(21):7340. doi: 10.3390/molecules28217340.
6
An optimized herbal medicine containing Georgi Juzepzuk Koidzumi has potent antiplatelet and antithrombotic activities.一种含有地锦草的优化草药具有强大的抗血小板和抗血栓形成活性。
J Tradit Complement Med. 2023 Feb 21;13(3):285-296. doi: 10.1016/j.jtcme.2023.02.009. eCollection 2023 May.
7
Chang qing formula ameliorates colitis-associated colorectal cancer suppressing IL-17/NF-κB/STAT3 pathway in mice as revealed by network pharmacology study.网络药理学研究表明,长青方通过抑制小鼠白细胞介素-17/核因子-κB/信号转导与转录激活因子3通路改善结肠炎相关结直肠癌。
Front Pharmacol. 2022 Aug 3;13:893231. doi: 10.3389/fphar.2022.893231. eCollection 2022.
8
Sesquiterpene Lactams and Lactones With Antioxidant Potentials From Discovered by Molecular Networking Strategy.通过分子网络策略发现的具有抗氧化潜力的倍半萜内酰胺和内酯
Front Nutr. 2022 Apr 28;9:865257. doi: 10.3389/fnut.2022.865257. eCollection 2022.
9
Exploration of the Potential Mechanisms of Wumei Pill for the Treatment of Ulcerative Colitis by Network Pharmacology.基于网络药理学探讨乌梅丸治疗溃疡性结肠炎的潜在机制
Gastroenterol Res Pract. 2021 Dec 21;2021:4227668. doi: 10.1155/2021/4227668. eCollection 2021.
10
Bone marrow mesenchymal stem cells combined with polysaccharide attenuate ulcerative colitis.骨髓间充质干细胞联合多糖减轻溃疡性结肠炎。
Bioengineered. 2022 Jan;13(1):824-833. doi: 10.1080/21655979.2021.2012954.
植物化学物质及其在炎症性肠病中的潜在用途。
Phytother Res. 2015 Mar;29(3):339-50. doi: 10.1002/ptr.5271. Epub 2015 Jan 9.
4
Dietary agents and phytochemicals in the prevention and treatment of experimental ulcerative colitis.膳食因子和植物化学物在实验性溃疡性结肠炎的防治中的作用。
J Tradit Complement Med. 2014 Oct;4(4):203-17. doi: 10.4103/2225-4110.139111.
5
Atractylodes macrocephala polysaccharides induces mitochondrial-mediated apoptosis in glioma C6 cells.白术多糖诱导胶质瘤C6细胞发生线粒体介导的凋亡。
Int J Biol Macromol. 2014 May;66:108-12. doi: 10.1016/j.ijbiomac.2014.02.019. Epub 2014 Feb 18.
6
TOP 1 and 2, polysaccharides from Taraxacum officinale, inhibit NFκB-mediated inflammation and accelerate Nrf2-induced antioxidative potential through the modulation of PI3K-Akt signaling pathway in RAW 264.7 cells.蒲公英中的多糖TOP 1和TOP 2通过调节RAW 264.7细胞中的PI3K-Akt信号通路,抑制NFκB介导的炎症,并加速Nrf2诱导的抗氧化潜力。
Food Chem Toxicol. 2014 Apr;66:56-64. doi: 10.1016/j.fct.2014.01.019. Epub 2014 Jan 18.
7
Atractylodes macrocephala Koidz promotes intestinal epithelial restitution via the polyamine--voltage-gated K+ channel pathway.白术通过多胺 - 电压门控钾通道途径促进肠上皮修复。
J Ethnopharmacol. 2014 Feb 27;152(1):163-72. doi: 10.1016/j.jep.2013.12.049. Epub 2014 Jan 10.
8
Preparation and antibacterial activity of oligosaccharides derived from dandelion.蒲公英低聚糖的制备及抑菌活性研究。
Int J Biol Macromol. 2014 Mar;64:392-4. doi: 10.1016/j.ijbiomac.2013.12.031. Epub 2013 Dec 22.
9
FOLFOX 4 combined with herbal medicine for advanced colorectal cancer: a systematic review.FOLFOX4 联合中药治疗晚期结直肠癌的系统评价。
Phytother Res. 2014 Jul;28(7):976-91. doi: 10.1002/ptr.5092. Epub 2013 Dec 17.
10
Anti-tumor effects of atractylenolide I isolated from Atractylodes macrocephala in human lung carcinoma cell lines.白术内酯 I 对人肺癌细胞系的抗肿瘤作用。
Molecules. 2013 Oct 29;18(11):13357-68. doi: 10.3390/molecules181113357.