Suppr超能文献

肝脏特异性共破坏硫氧还蛋白-1、硫氧还蛋白还原酶-1和谷胱甘肽还原酶后肝细胞的过度增殖

Hepatocyte Hyperproliferation upon Liver-Specific Co-disruption of Thioredoxin-1, Thioredoxin Reductase-1, and Glutathione Reductase.

作者信息

Prigge Justin R, Coppo Lucia, Martin Sebastin S, Ogata Fernando, Miller Colin G, Bruschwein Michael D, Orlicky David J, Shearn Colin T, Kundert Jean A, Lytchier Julia, Herr Alix E, Mattsson Åse, Taylor Matthew P, Gustafsson Tomas N, Arnér Elias S J, Holmgren Arne, Schmidt Edward E

机构信息

Microbiology & Immunology, Montana State University, Bozeman, MT 59718, USA.

Division of Biochemistry, Medical Biochemistry & Biophysics, Karolinska Institutet, 171 77 Stockholm, Sweden.

出版信息

Cell Rep. 2017 Jun 27;19(13):2771-2781. doi: 10.1016/j.celrep.2017.06.019.

Abstract

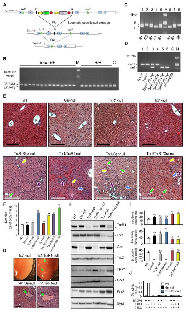
Energetic nutrients are oxidized to sustain high intracellular NADPH/NADP ratios. NADPH-dependent reduction of thioredoxin-1 (Trx1) disulfide and glutathione disulfide by thioredoxin reductase-1 (TrxR1) and glutathione reductase (Gsr), respectively, fuels antioxidant systems and deoxyribonucleotide synthesis. Mouse livers lacking both TrxR1 and Gsr sustain these essential activities using an NADPH-independent methionine-consuming pathway; however, it remains unclear how this reducing power is distributed. Here, we show that liver-specific co-disruption of the genes encoding Trx1, TrxR1, and Gsr (triple-null) causes dramatic hepatocyte hyperproliferation. Thus, even in the absence of Trx1, methionine-fueled glutathione production supports hepatocyte S phase deoxyribonucleotide production. Also, Trx1 in the absence of TrxR1 provides a survival advantage to cells under hyperglycemic stress, suggesting that glutathione, likely via glutaredoxins, can reduce Trx1 disulfide in vivo. In triple-null livers like in many cancers, deoxyribonucleotide synthesis places a critical yet relatively low-volume demand on these reductase systems, thereby favoring high hepatocyte turnover over sustained hepatocyte integrity.

摘要

高能营养物质被氧化以维持细胞内高NADPH/NADP比率。硫氧还蛋白还原酶-1(TrxR1)和谷胱甘肽还原酶(Gsr)分别将硫氧还蛋白-1(Trx1)二硫化物和谷胱甘肽二硫化物进行NADPH依赖性还原,为抗氧化系统和脱氧核糖核苷酸合成提供能量。同时缺乏TrxR1和Gsr的小鼠肝脏通过一条不依赖NADPH的甲硫氨酸消耗途径维持这些基本活动;然而,尚不清楚这种还原力是如何分配的。在这里,我们表明,肝脏特异性共破坏编码Trx1、TrxR1和Gsr的基因(三基因缺失)会导致肝细胞显著过度增殖。因此,即使在没有Trx1的情况下,甲硫氨酸驱动的谷胱甘肽生成也支持肝细胞S期脱氧核糖核苷酸的生成。此外,在没有TrxR1的情况下,Trx1在高血糖应激下为细胞提供生存优势,这表明谷胱甘肽可能通过谷氧还蛋白在体内还原Trx1二硫化物。在许多癌症中的三基因缺失肝脏中,脱氧核糖核苷酸合成对这些还原酶系统提出了关键但相对较小的需求,从而有利于肝细胞的高周转率而非维持肝细胞的完整性。

https://cdn.ncbi.nlm.nih.gov/pmc/blobs/4146/5730093/39db8f5bfd13/nihms884918f1.jpg

文献检索

告别复杂PubMed语法,用中文像聊天一样搜索,搜遍4000万医学文献。AI智能推荐,让科研检索更轻松。

立即免费搜索

文件翻译

保留排版,准确专业,支持PDF/Word/PPT等文件格式,支持 12+语言互译。

免费翻译文档

深度研究

AI帮你快速写综述,25分钟生成高质量综述,智能提取关键信息,辅助科研写作。

立即免费体验