Goodman Cancer Research Centre, McGill University, Montréal, Québec H3A 1A3, Canada.
Urologic Oncology Research Group, Cancer Research Program, Research Institute of the McGill University Health Centre (MUHC), Montréal, Québec H4A 3J1, Canada.
Genes Dev. 2017 Jun 15;31(12):1228-1242. doi: 10.1101/gad.299958.117. Epub 2017 Jul 19.
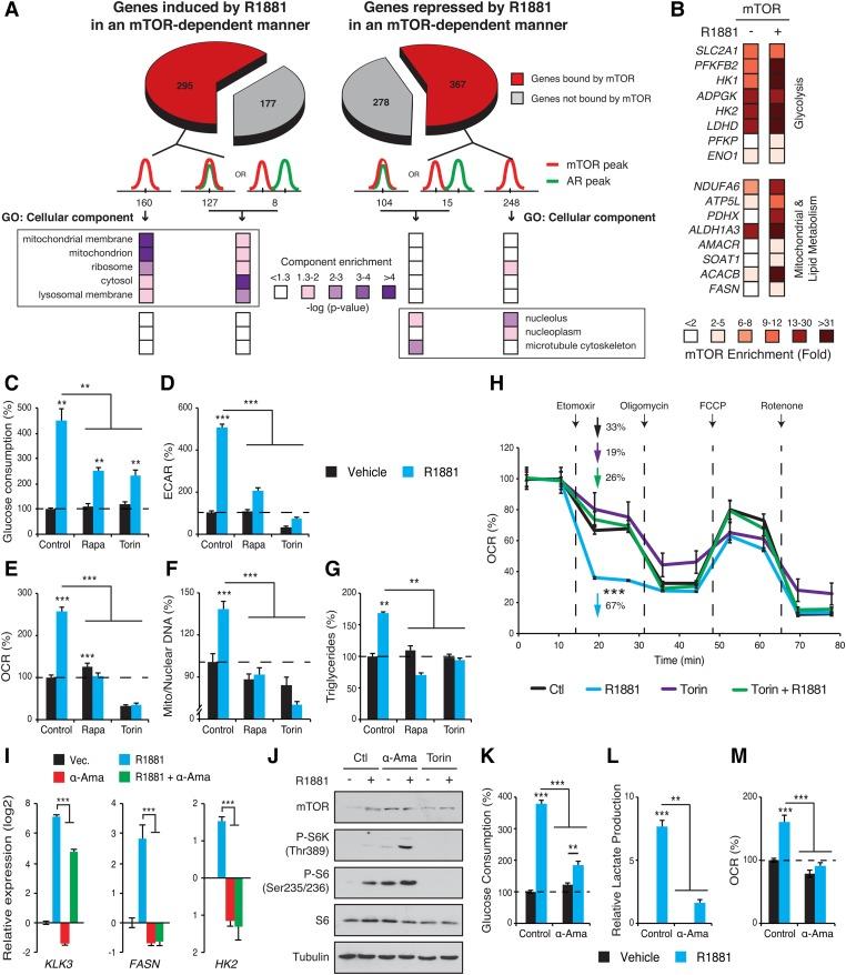
Androgen receptor (AR) signaling reprograms cellular metabolism to support prostate cancer (PCa) growth and survival. Another key regulator of cellular metabolism is mTOR, a kinase found in diverse protein complexes and cellular localizations, including the nucleus. However, whether nuclear mTOR plays a role in PCa progression and participates in direct transcriptional cross-talk with the AR is unknown. Here, via the intersection of gene expression, genomic, and metabolic studies, we reveal the existence of a nuclear mTOR-AR transcriptional axis integral to the metabolic rewiring of PCa cells. Androgens reprogram mTOR-chromatin associations in an AR-dependent manner in which activation of mTOR-dependent metabolic gene networks is essential for androgen-induced aerobic glycolysis and mitochondrial respiration. In models of castration-resistant PCa cells, mTOR was capable of transcriptionally regulating metabolic gene programs in the absence of androgens, highlighting a potential novel castration resistance mechanism to sustain cell metabolism even without a functional AR. Remarkably, we demonstrate that increased mTOR nuclear localization is indicative of poor prognosis in patients, with the highest levels detected in castration-resistant PCa tumors and metastases. Identification of a functional mTOR targeted multigene signature robustly discriminates between normal prostate tissues, primary tumors, and hormone refractory metastatic samples but is also predictive of cancer recurrence. This study thus underscores a paradigm shift from AR to nuclear mTOR as being the master transcriptional regulator of metabolism in PCa.
雄激素受体 (AR) 信号转导重新编程细胞代谢,以支持前列腺癌 (PCa) 的生长和存活。细胞代谢的另一个关键调节因子是 mTOR,它是一种存在于多种蛋白质复合物和细胞定位中的激酶,包括细胞核。然而,核 mTOR 是否在 PCa 进展中发挥作用以及是否参与与 AR 的直接转录交叉对话尚不清楚。在这里,通过基因表达、基因组和代谢研究的交叉,我们揭示了核 mTOR-AR 转录轴的存在,这对于 PCa 细胞的代谢重编程至关重要。雄激素以 AR 依赖的方式重新编程 mTOR-染色质的关联,其中 mTOR 依赖性代谢基因网络的激活对于雄激素诱导的有氧糖酵解和线粒体呼吸至关重要。在去势抵抗性 PCa 细胞模型中,mTOR 能够在没有雄激素的情况下转录调节代谢基因程序,这突出了一种潜在的新型去势抵抗机制,即使 AR 功能丧失,也能维持细胞代谢。值得注意的是,我们证明 mTOR 核定位的增加预示着患者预后不良,在去势抵抗性 PCa 肿瘤和转移中检测到的水平最高。功能齐全的 mTOR 靶向多基因特征的鉴定能够在正常前列腺组织、原发性肿瘤和激素难治性转移性样本之间进行稳健区分,但也可以预测癌症复发。因此,这项研究从 AR 向核 mTOR 的范式转变强调了其作为 PCa 代谢的主要转录调节剂的作用。