Suppr超能文献

白细胞介素-36β可提供针对 HSV-1 感染的保护,但不调节适应性免疫应答的起始。

Interleukin-36β provides protection against HSV-1 infection, but does not modulate initiation of adaptive immune responses.

机构信息

Department of Microbiology and Immunology, Temple University Lewis Katz School of Medicine, Philadelphia, Pennsylvania, USA.

Horae Gene Therapy Center, University of Massachusetts Medical School, Worcester, Massachusetts, USA.

出版信息

Sci Rep. 2017 Jul 19;7(1):5799. doi: 10.1038/s41598-017-05363-4.

Abstract

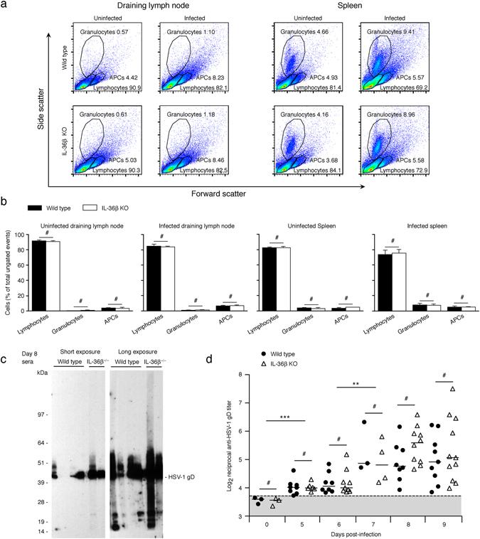
Interleukin-36 (IL-36) represents three cytokines, IL-36α, IL-36β and IL-36γ, which bind to the same receptor, IL-1RL2; however, their physiological function(s) remain poorly understood. Here, the role of IL-36 in immunity against HSV-1 was examined using the flank skin infection mouse model. Expression analyses revealed increased levels of IL-36α and IL-36β mRNA in infected skin, while constitutive IL-36γ levels remained largely unchanged. In human keratinocytes, IL-36α mRNA was induced by HSV-1, while IL-1β and TNFα increased all three IL-36 mRNAs. The dominant alternative splice variant of human IL-36β mRNA was isoform 2, which is the ortholog of the known mouse IL-36β mRNA. Mice deficient in IL-36β, but not IL-36α or IL-36γ, succumbed more frequently to HSV-1 infection than wild type mice. Furthermore, IL-36β mice developed larger zosteriform skin lesions along infected neurons. Levels of HSV-1 specific antibodies, CD8 cells and IFNγ-producing CD4 cells were statistically equal in wild type and IL-36β mice, suggesting similar initiation of adaptive immunity in the two strains. This correlated with the time at which HSV-1 genome and mRNA levels in primary skin lesions started to decline in both wild type and IL-36β mice. Our data indicate that IL-36β has previously unrecognized functions protective against HSV-1 infection.

摘要

白细胞介素-36 (IL-36) 代表三种细胞因子,IL-36α、IL-36β 和 IL-36γ,它们与相同的受体 IL-1RL2 结合;然而,其生理功能仍知之甚少。在这里,使用侧翼皮肤感染小鼠模型研究了 IL-36 在对抗 HSV-1 中的作用。表达分析显示,感染皮肤中 IL-36α 和 IL-36β mRNA 的水平增加,而组成型 IL-36γ 水平基本保持不变。在人角质形成细胞中,HSV-1 诱导 IL-36α mRNA 的表达,而 IL-1β 和 TNFα 增加三种 IL-36 mRNAs 的表达。人 IL-36β mRNA 的主要选择性剪接变体是同种型 2,它是已知的小鼠 IL-36β mRNA 的同源物。缺乏 IL-36β 的小鼠比野生型小鼠更容易感染 HSV-1,而缺乏 IL-36α 或 IL-36γ 的小鼠则不易感染 HSV-1。此外,IL-36β 小鼠沿感染神经元形成更大的带状疱疹样皮肤病变。HSV-1 特异性抗体、CD8 细胞和 IFNγ 产生的 CD4 细胞的水平在野生型和 IL-36β 小鼠中统计学上相等,表明两种菌株中适应性免疫的起始相似。这与 HSV-1 基因组和 mRNA 水平在原发性皮肤病变中开始下降的时间在野生型和 IL-36β 小鼠中一致。我们的数据表明,IL-36β 具有以前未被认识到的保护作用,可预防 HSV-1 感染。

https://cdn.ncbi.nlm.nih.gov/pmc/blobs/fc3f/5517484/eaf331bae683/41598_2017_5363_Fig1_HTML.jpg

文献AI研究员

20分钟写一篇综述,助力文献阅读效率提升50倍。

立即体验

用中文搜PubMed

大模型驱动的PubMed中文搜索引擎

马上搜索

文档翻译

学术文献翻译模型,支持多种主流文档格式。

立即体验