Suppr超能文献

用于细胞介导的肿瘤靶向递送的白蛋白-金纳米棒纳米平台,具有均匀的化疗药物分布和增强的滞留能力。

Albumin-Gold Nanorod Nanoplatform for Cell-Mediated Tumoritropic Delivery with Homogenous ChemoDrug Distribution and Enhanced Retention Ability.

作者信息

Chiu Hsien-Ting, Su Cheng-Kuan, Sun Yuh-Chang, Chiang Chi-Shiun, Huang Yu-Fen

机构信息

Department of Biomedical Engineering and Environmental Sciences, National Tsing Hua University, Hsinchu 30013, Taiwan, ROC.

Department of Bioscience and Biotechnology, National Taiwan Ocean University, Keelung, 20224, Taiwan, ROC.

出版信息

Theranostics. 2017 Jul 22;7(12):3034-3052. doi: 10.7150/thno.19279. eCollection 2017.

Abstract

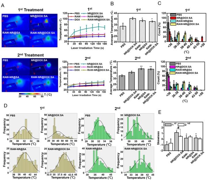
Recently, living cells with tumor-homing properties have provided an exciting opportunity to achieve optimal delivery of nanotherapeutic agents. However, premature payload leakage may impair the host cells, often leading to inadequate investigations or therapeutic efficacy. Therefore, a nanoplatform that provides a high drug-loading capacity and the precise control of drug release is required. In the present study, a robust one-step synthesis of a doxorubicin (DOX)-loaded gold nanorod/albumin core-shell nanoplatform (NR@DOX:SA) was designed for effective macrophage-mediated delivery to demonstrate how nanoparticle-loaded macrophages improve photothermal/chemodrug distribution and retention ability to achieve enhanced antitumor effects. The serum albumin shell of these nanoagents served as a drug reservoir to delay the intracellular DOX release and drug-related toxicity that impairs the host cell carriers. Near-infrared laser irradiation enabled on-demand payload release to destroy neighboring tumor cells. A series of quantitative analyses demonstrated that the nanoengineered macrophages delivered the nanodrugs through tumor-tropic migration to tumor tissues, resulting in the twice homogenous and efficient photothermal activations of drug release to treat prostate cancer. By contrast, localized pristine NR@DOX:SAs exhibit limited photothermal drug delivery that further reduces their retention ability and therapeutic efficacy after second combinational treatment, leading to a failure of cancer therapy. Moreover, the resultant unhealable wounds impair quality of life. Free DOX has rapid clearance and therefore exhibits limited antitumor effects. Our findings suggest that in comparison with pristine nanoparticles or free DOX, the nanoengineered macrophages effectively demonstrate the importance and effect of homogeneous drug distribution and retention ability in cancer therapy.

摘要

最近,具有肿瘤归巢特性的活细胞为实现纳米治疗剂的最佳递送提供了一个令人兴奋的机会。然而,过早的载药量泄漏可能会损害宿主细胞,常常导致研究不充分或治疗效果不佳。因此,需要一种具有高载药量和精确药物释放控制能力的纳米平台。在本研究中,设计了一种稳健的一步合成法,制备了负载阿霉素(DOX)的金纳米棒/白蛋白核壳纳米平台(NR@DOX:SA),用于巨噬细胞介导的有效递送,以证明负载纳米颗粒的巨噬细胞如何改善光热/化学药物的分布和保留能力,从而实现增强的抗肿瘤效果。这些纳米制剂的血清白蛋白壳作为药物储存库,可延迟细胞内DOX的释放以及损害宿主细胞载体的药物相关毒性。近红外激光照射能够按需释放载药量,以破坏邻近的肿瘤细胞。一系列定量分析表明,经过纳米工程改造的巨噬细胞通过肿瘤趋向性迁移将纳米药物递送至肿瘤组织,从而实现药物释放的两次均匀且高效的光热激活,用于治疗前列腺癌。相比之下,局部的原始NR@DOX:SAs表现出有限的光热药物递送能力,这进一步降低了它们在第二次联合治疗后的保留能力和治疗效果,导致癌症治疗失败。此外,由此产生的无法愈合的伤口会损害生活质量。游离DOX清除迅速,因此抗肿瘤效果有限。我们的研究结果表明,与原始纳米颗粒或游离DOX相比,经过纳米工程改造的巨噬细胞有效地证明了药物均匀分布和保留能力在癌症治疗中的重要性和作用。

https://cdn.ncbi.nlm.nih.gov/pmc/blobs/a740/5566104/340899e7db70/thnov07p3034g001.jpg

文献AI研究员

20分钟写一篇综述,助力文献阅读效率提升50倍。

立即体验

用中文搜PubMed

大模型驱动的PubMed中文搜索引擎

马上搜索

文档翻译

学术文献翻译模型,支持多种主流文档格式。

立即体验