• 文献检索
  • 文档翻译
  • 深度研究
  • 学术资讯
  • Suppr Zotero 插件Zotero 插件
  • 邀请有礼
  • 套餐&价格
  • 历史记录
应用&插件
Suppr Zotero 插件Zotero 插件浏览器插件Mac 客户端Windows 客户端微信小程序
定价
高级版会员购买积分包购买API积分包
服务
文献检索文档翻译深度研究API 文档MCP 服务
关于我们
关于 Suppr公司介绍联系我们用户协议隐私条款
关注我们

Suppr 超能文献

核心技术专利:CN118964589B侵权必究
粤ICP备2023148730 号-1Suppr @ 2026

文献检索

告别复杂PubMed语法,用中文像聊天一样搜索,搜遍4000万医学文献。AI智能推荐,让科研检索更轻松。

立即免费搜索

文件翻译

保留排版,准确专业,支持PDF/Word/PPT等文件格式,支持 12+语言互译。

免费翻译文档

深度研究

AI帮你快速写综述,25分钟生成高质量综述,智能提取关键信息,辅助科研写作。

立即免费体验

Kindlin-2招募桩蛋白和肌动蛋白相关蛋白2/3,以在细胞初始铺展过程中促进膜突出。

Kindlin-2 recruits paxillin and Arp2/3 to promote membrane protrusions during initial cell spreading.

作者信息

Böttcher Ralph T, Veelders Maik, Rombaut Pascaline, Faix Jan, Theodosiou Marina, Stradal Theresa E, Rottner Klemens, Zent Roy, Herzog Franz, Fässler Reinhard

机构信息

Department of Molecular Medicine, Max Planck Institute of Biochemistry, Martinsried, Germany

German Centre for Cardiovascular Research (DZHK), partner site Munich Heart Alliance, Munich, Germany.

出版信息

J Cell Biol. 2017 Nov 6;216(11):3785-3798. doi: 10.1083/jcb.201701176. Epub 2017 Sep 14.

DOI:10.1083/jcb.201701176
PMID:28912124
原文链接:https://pmc.ncbi.nlm.nih.gov/articles/PMC5674885/
Abstract

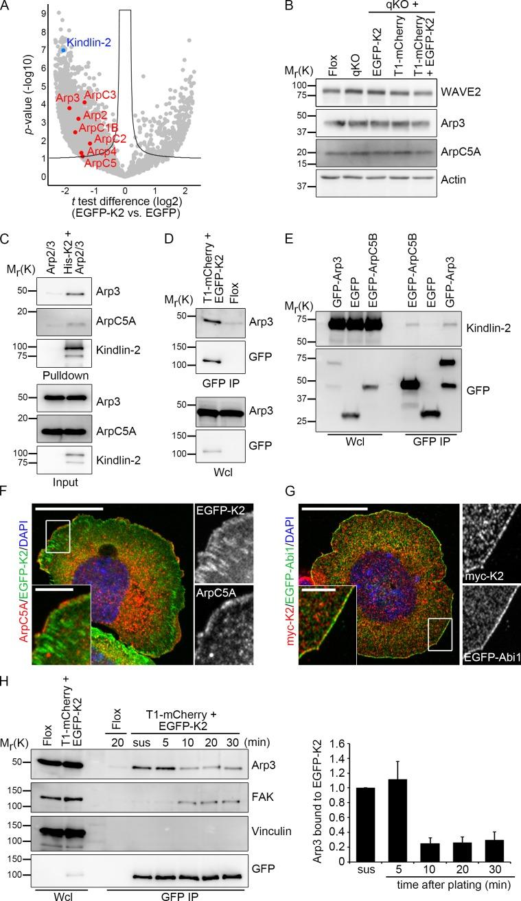
Cell spreading requires the coupling of actin-driven membrane protrusion and integrin-mediated adhesion to the extracellular matrix. The integrin-activating adaptor protein kindlin-2 plays a central role for cell adhesion and membrane protrusion by directly binding and recruiting paxillin to nascent adhesions. Here, we report that kindlin-2 has a dual role during initial cell spreading: it binds paxillin via the pleckstrin homology and F0 domains to activate Rac1, and it directly associates with the Arp2/3 complex to induce Rac1-mediated membrane protrusions. Consistently, abrogation of kindlin-2 binding to Arp2/3 impairs lamellipodia formation and cell spreading. Our findings identify kindlin-2 as a key protein that couples cell adhesion by activating integrins and the induction of membrane protrusions by activating Rac1 and supplying Rac1 with the Arp2/3 complex.

摘要

细胞铺展需要肌动蛋白驱动的膜突起与整合素介导的细胞外基质黏附相耦合。整合素激活衔接蛋白纽带蛋白-2通过直接结合并将桩蛋白招募至新生黏附位点,在细胞黏附和膜突起过程中发挥核心作用。在此,我们报道纽带蛋白-2在细胞铺展初期具有双重作用:它通过pleckstrin同源结构域和F0结构域结合桩蛋白以激活Rac1,并且它直接与Arp2/3复合体结合以诱导Rac1介导的膜突起。一致地,纽带蛋白-2与Arp2/3结合的缺失会损害片状伪足的形成和细胞铺展。我们的研究结果确定纽带蛋白-2是一种关键蛋白,它通过激活整合素实现细胞黏附,并通过激活Rac1和为Rac1提供Arp2/3复合体来诱导膜突起。

https://cdn.ncbi.nlm.nih.gov/pmc/blobs/5ddb/5674885/2daf88e46b55/JCB_201701176_Fig6.jpg
https://cdn.ncbi.nlm.nih.gov/pmc/blobs/5ddb/5674885/dcc76907c628/JCB_201701176_Fig1.jpg
https://cdn.ncbi.nlm.nih.gov/pmc/blobs/5ddb/5674885/0c1d6c2c4891/JCB_201701176_Fig2.jpg
https://cdn.ncbi.nlm.nih.gov/pmc/blobs/5ddb/5674885/2cda16742ceb/JCB_201701176_Fig3.jpg
https://cdn.ncbi.nlm.nih.gov/pmc/blobs/5ddb/5674885/e2cc96f4d142/JCB_201701176_Fig4.jpg
https://cdn.ncbi.nlm.nih.gov/pmc/blobs/5ddb/5674885/76932a0bac8d/JCB_201701176_Fig5.jpg
https://cdn.ncbi.nlm.nih.gov/pmc/blobs/5ddb/5674885/2daf88e46b55/JCB_201701176_Fig6.jpg
https://cdn.ncbi.nlm.nih.gov/pmc/blobs/5ddb/5674885/dcc76907c628/JCB_201701176_Fig1.jpg
https://cdn.ncbi.nlm.nih.gov/pmc/blobs/5ddb/5674885/0c1d6c2c4891/JCB_201701176_Fig2.jpg
https://cdn.ncbi.nlm.nih.gov/pmc/blobs/5ddb/5674885/2cda16742ceb/JCB_201701176_Fig3.jpg
https://cdn.ncbi.nlm.nih.gov/pmc/blobs/5ddb/5674885/e2cc96f4d142/JCB_201701176_Fig4.jpg
https://cdn.ncbi.nlm.nih.gov/pmc/blobs/5ddb/5674885/76932a0bac8d/JCB_201701176_Fig5.jpg
https://cdn.ncbi.nlm.nih.gov/pmc/blobs/5ddb/5674885/2daf88e46b55/JCB_201701176_Fig6.jpg

相似文献

1
Kindlin-2 recruits paxillin and Arp2/3 to promote membrane protrusions during initial cell spreading.Kindlin-2招募桩蛋白和肌动蛋白相关蛋白2/3,以在细胞初始铺展过程中促进膜突出。
J Cell Biol. 2017 Nov 6;216(11):3785-3798. doi: 10.1083/jcb.201701176. Epub 2017 Sep 14.
2
Kindlin-2 cooperates with talin to activate integrins and induces cell spreading by directly binding paxillin.Kindlin-2与踝蛋白协作激活整合素,并通过直接结合桩蛋白诱导细胞铺展。
Elife. 2016 Jan 27;5:e10130. doi: 10.7554/eLife.10130.
3
Muscle costameric protein, Chisel/Smpx, associates with focal adhesion complexes and modulates cell spreading in vitro via a Rac1/p38 pathway.肌肉肌节相关蛋白Chisel/Smpx与粘着斑复合体相关,并通过Rac1/p38信号通路在体外调节细胞铺展。
Exp Cell Res. 2005 Jul 15;307(2):367-80. doi: 10.1016/j.yexcr.2005.04.006.
4
Kindlin-2 tyrosine phosphorylation and interaction with Src serve as a regulatable switch in the integrin outside-in signaling circuit.Kindlin-2 酪氨酸磷酸化及其与 Src 的相互作用可作为整合素外-内信号通路中的一个可调节开关。
J Biol Chem. 2014 Nov 7;289(45):31001-13. doi: 10.1074/jbc.M114.580811. Epub 2014 Sep 18.
5
A conserved lipid-binding loop in the kindlin FERM F1 domain is required for kindlin-mediated αIIbβ3 integrin coactivation.在连接蛋白 FERM F1 结构域中存在一个保守的脂质结合环,该环对于连接蛋白介导的 αIIbβ3 整合素共激活是必需的。
J Biol Chem. 2012 Mar 2;287(10):6979-90. doi: 10.1074/jbc.M111.330845. Epub 2012 Jan 10.
6
Recruitment of the Arp2/3 complex to vinculin: coupling membrane protrusion to matrix adhesion.将Arp2/3复合物招募到纽蛋白:将膜突出与基质黏附相耦合。
J Cell Biol. 2002 Dec 9;159(5):881-91. doi: 10.1083/jcb.200206043.
7
A kindlin-3-leupaxin-paxillin signaling pathway regulates podosome stability.一种 kindlin-3-白细胞介素 17A-桩蛋白信号通路调节破骨细胞伪足稳定性。
J Cell Biol. 2019 Oct 7;218(10):3436-3454. doi: 10.1083/jcb.201903109. Epub 2019 Sep 19.
8
Paxillin and Hic-5 interaction with vinculin is differentially regulated by Rac1 and RhoA.桩蛋白和 Hic-5 与 vinculin 的相互作用受 Rac1 和 RhoA 的差异性调节。
PLoS One. 2012;7(5):e37990. doi: 10.1371/journal.pone.0037990. Epub 2012 May 22.
9
Kindlin supports platelet integrin αIIbβ3 activation by interacting with paxillin.Kindlin 通过与黏着斑蛋白相互作用支持血小板整合素 αIIbβ3 的激活。
J Cell Sci. 2017 Nov 1;130(21):3764-3775. doi: 10.1242/jcs.205641. Epub 2017 Sep 27.
10
Kindlin-2 Association with Rho GDP-Dissociation Inhibitor Suppresses Rac1 Activation and Podocyte Injury.Kindlin-2与Rho GDP解离抑制剂的关联抑制Rac1激活和足细胞损伤。
J Am Soc Nephrol. 2017 Dec;28(12):3545-3562. doi: 10.1681/ASN.2016091021. Epub 2017 Aug 3.

引用本文的文献

1
Differential PaxillinB dynamics at cell-substrate adhesions.细胞与底物黏附处的桩蛋白B差异动力学。
bioRxiv. 2025 Aug 6:2025.08.04.668536. doi: 10.1101/2025.08.04.668536.
2
Direct Arp2/3-vinculin binding is required for pseudopod extension, but only on compliant substrates and in 3D.伪足延伸需要Arp2/3与纽蛋白直接结合,但仅在顺应性底物上和三维环境中才需要。
iScience. 2025 May 9;28(6):112623. doi: 10.1016/j.isci.2025.112623. eCollection 2025 Jun 20.
3
Increased Kindlin-2 via SMURF1 Inhibition Attenuates Endothelial Permeability and Acute Lung Injury.

本文引用的文献

1
Lucky kindlin: A cloverleaf at the integrin tail.幸运的纽带蛋白:整合素尾部的三叶草结构
Proc Natl Acad Sci U S A. 2017 Aug 29;114(35):9234-9236. doi: 10.1073/pnas.1712471114. Epub 2017 Aug 22.
2
Structural basis of kindlin-mediated integrin recognition and activation.整合素识别和激活的连接蛋白介导作用的结构基础。
Proc Natl Acad Sci U S A. 2017 Aug 29;114(35):9349-9354. doi: 10.1073/pnas.1703064114. Epub 2017 Jul 24.
3
The FAK-Arp2/3 interaction promotes leading edge advance and haptosensing by coupling nascent adhesions to lamellipodia actin.
通过抑制SMURF1增加Kindlin-2可减轻内皮通透性和急性肺损伤。
Int J Mol Sci. 2025 Feb 22;26(5):1880. doi: 10.3390/ijms26051880.
4
Mechanical forces in the tumor microenvironment: roles, pathways, and therapeutic approaches.肿瘤微环境中的机械力:作用、途径及治疗方法。
J Transl Med. 2025 Mar 12;23(1):313. doi: 10.1186/s12967-025-06306-8.
5
Paxillin and Kindlin: Research Progress and Biological Functions.桩蛋白和纽蛋白:研究进展与生物学功能
Biomolecules. 2025 Jan 24;15(2):173. doi: 10.3390/biom15020173.
6
Integrins in the kidney - beyond the matrix.肾脏中的整合素——超越基质
Nat Rev Nephrol. 2025 Mar;21(3):157-174. doi: 10.1038/s41581-024-00906-1. Epub 2024 Dec 6.
7
Rap1b: A cytoskeletal regulator Advantageous to viral infection.Rap1b:一种有利于病毒感染的细胞骨架调节因子
iScience. 2024 Sep 24;27(10):111023. doi: 10.1016/j.isci.2024.111023. eCollection 2024 Oct 18.
8
The role and mechanism of compressive stress in tumor.压缩应力在肿瘤中的作用及机制。
Front Oncol. 2024 Sep 16;14:1459313. doi: 10.3389/fonc.2024.1459313. eCollection 2024.
9
A flexible loop in the paxillin LIM3 domain mediates its direct binding to integrin β subunits.衔接蛋白 paxillin LIM3 结构域中的一个柔性环介导其与整合素 β 亚基的直接结合。
PLoS Biol. 2024 Sep 4;22(9):e3002757. doi: 10.1371/journal.pbio.3002757. eCollection 2024 Sep.
10
Decreased Tiam1-mediated Rac1 activation is responsible for impaired directional persistence of chondrocyte migration in microtia.Tiam1 介导的 Rac1 活化减少导致小耳畸形中软骨细胞迁移的定向持续性受损。
J Cell Mol Med. 2024 Jun;28(11):e18443. doi: 10.1111/jcmm.18443.
黏着斑激酶(FAK)与Arp2/3的相互作用通过将新生黏附与片状伪足肌动蛋白偶联,促进前沿推进和触觉感知。
Mol Biol Cell. 2016 Apr 1;27(7):1085-100. doi: 10.1091/mbc.E15-08-0590. Epub 2016 Feb 3.
4
Kindlin-2 cooperates with talin to activate integrins and induces cell spreading by directly binding paxillin.Kindlin-2与踝蛋白协作激活整合素,并通过直接结合桩蛋白诱导细胞铺展。
Elife. 2016 Jan 27;5:e10130. doi: 10.7554/eLife.10130.
5
Isoform diversity in the Arp2/3 complex determines actin filament dynamics.Arp2/3 复合物的异构体多样性决定了肌动蛋白丝动力学。
Nat Cell Biol. 2016 Jan;18(1):76-86. doi: 10.1038/ncb3286. Epub 2015 Dec 14.
6
Extracellular rigidity sensing by talin isoform-specific mechanical linkages.通过踝蛋白亚型特异性机械连接进行细胞外刚性感知
Nat Cell Biol. 2015 Dec;17(12):1597-606. doi: 10.1038/ncb3268. Epub 2015 Nov 2.
7
Signaling networks that regulate cell migration.调节细胞迁移的信号网络。
Cold Spring Harb Perspect Biol. 2015 Aug 3;7(8):a005959. doi: 10.1101/cshperspect.a005959.
8
A mechanism of leading-edge protrusion in the absence of Arp2/3 complex.在缺乏Arp2/3复合物的情况下前沿突出的机制。
Mol Biol Cell. 2015 Mar 1;26(5):901-12. doi: 10.1091/mbc.E14-07-1250. Epub 2015 Jan 7.
9
Accurate proteome-wide label-free quantification by delayed normalization and maximal peptide ratio extraction, termed MaxLFQ.通过延迟归一化和最大肽段比率提取进行全蛋白质组精确的无标记定量,称为MaxLFQ。
Mol Cell Proteomics. 2014 Sep;13(9):2513-26. doi: 10.1074/mcp.M113.031591. Epub 2014 Jun 17.
10
Regulation of focal adhesion formation by a vinculin-Arp2/3 hybrid complex.通过衔接蛋白-ARP2/3 杂合复合物来调节黏着斑的形成。
Nat Commun. 2014 Apr 30;5:3758. doi: 10.1038/ncomms4758.